如何加强物资管理降低企业成本引言:就当前煤炭企业在我国能源行业发展的重要性来看,在进行企业的发展以及管理中,强化物资部门的管理工作...
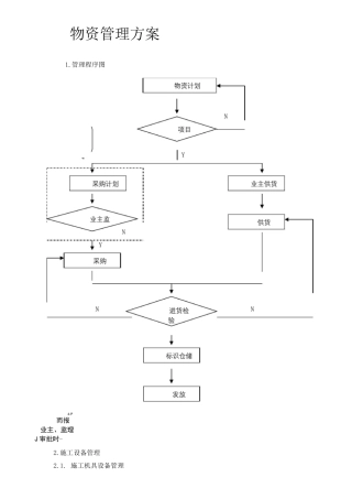
物资管理方案4-P而报业主、监理J 审批时-2.施工设备管理2.1. 施工机具设备管理1.管理程序图1) 项目部专业施工负责人编制施工机具设备计...
物资供应管理程序1 目的对采购过程及供方进行有效控制,确保所采购的物资及服务符合要求。2 适用范围本程序适用于公司生产、建设、检维修...
公联养护公司物资管理方法实施细那么〔征求意见〕 物资方案管理物资方案管理是物资管理工作的前提和根底。搞好物资方案管理,可保证工程所...
公司门卫管理及物资、车辆出入管理制度第一章总则第一条门卫管理是企业管理的一个缩影,是体现管理水平的标准之一,为了强化门卫管理,确保...
公司物资管理办法物资管理工作,是公司生产经营过程中的一个重要环节,加强物资管理,合理地组织采购、供应、使用、保管和节约物资,对于促...
公司物资管理细则第一章 总 则第一条 为加强公司的物资计划、采购供应、仓储、物资统计等管理工作;确保公司物资管理工作程序化、法律规...
--------物资到货验收管理办法(暂行)第 一 章 总 则第 一 条 为 加 强 -------- 物 资 验 收 管 理 , 提 升物 资 ...
公 司 物 资 管 理 制 度1. 目 的为 保 证 企 业 生 产 、 基 建 所 需 的 物 资 按 质 、按 量 、 按 时 ...
健全应急物资保障体系,提升应急保障能力王晓端 贾永江【摘要】应急物资保障是应急管理体系建设的重要内容,是有效应对突发事件、保障国民...
中铁二十一局邯济铁路扩能改造工程第六项目部应急物质贮备、方案预演制度中铁二十一局邯济铁路扩能改造工程第六项目部一、应急处理所需的重...
职责 1协助制订库存方案、财务预算及其他相关财务方案,并监督各项方案的贯彻实施情况负责仓库财务核算,各种仓储业务的财务结算负责仓储...
五队中学应急物资管理制度应急物资是突发事故应急救援和处置的重要物质支撑。为进一步完善应急物资储备,加强对应急物资的管理,提高物资...
中小学校财产物资管理财经纪律自查报告 根据市教育局《关于对全市中小学财产物资管理工作进行评估的通知》〔淄教计字 29 号〕和县教育局...
题目 2摘要 3选址 3仓库设施和相关设备 4建筑标准 5题目物流作为应对灾害的必要活动与环节,也成为物流学者探讨的对象。应急物流则是...
大连金牛公司物资供应部任务绩效考核指标序号分类指标指标解释数据来源1物资分选、切割加工、配料废钢铁、返回钢加工质量达到三分一清,消...
公司设发〔2024〕145 号关于印发《中铁二十四局集团有限公司项目物资管理实施细则》的通知各单位、直管项目(指挥)部:为法律规范项目物资...
SAP 选购免费赠送物资 1、免费赠送物资〔freegoods〕一、业务需求:买 A 赠 B,买10 送 1。二、作为选购方,在 SAP 系统中比较常...
【最新资料,Word 版,可自由编辑!】中铁一局集团有限公司工程项目物资集中采购供应管理办法(暂行)第一章总则第 1 条为贯彻股份公司...
武钢资源程潮矿业有限公司广山采区应急物资、器材管理台账物资器材清单序号名称规格数量存放位置负责人联系方式铁锹张应急物资库周正华洋镐...

