第6讲离子共存与离子推断一、离子共存1.离子共存问题是离子反应条件和本质的最直接应用。所谓几种离子在同一溶液中能大量共存,就是指离子...
离子键离子晶体[课标要求]1.能说明离子键的形成,能根据离子化合物的结构特征解释其物理性质。2.了解晶格能的应用,知道晶格能的大小可以...
第3节离子键、配位键与金属键第1课时离子键学习目标1.掌握离子键的形成条件,并理解离子键的实质和特征。2.掌握离子键的表示方法。一、离子...
第5讲离子共存离子的检验和推断目标要求1.了解常见离子的检验方法。2.能利用典型代表物的性质和反应,设计常见物质检验的方案。1.离子共存...
第2课时影响盐类水解的因素学案[课标解读]课标解读学习目标1.归纳盐类水解的规律2.能举例说明盐类水解在生产、生活中的应用.1.掌握盐类水解...
化学备考学案31种解题方法让你考试无忧(15)多离子盐溶液的结晶多离子盐溶液中晶体的析出属初中所学内容,但初中所学不能满足于高考的要求...
第二章第二节离子反应(第2课时)一、学习目标1、学会书写离子方程式,知道离子反应发生的条件2、学会用离子方程式表示溶液中的离子反应二...
第3讲第3讲离子共存、离子的检验和推断[考纲解读]1.应用离子反应发生的条件,正确判断常见离子在溶液中能否大量共存。2.利用离子的特征反应...
专题(二)离子反应学习目标1、理解离子反应的概念。能正确书写离子方程式。近几年的高考中有关离子方程式的书写及正误判断是每年必考的内...
专题(二)离子反应参考答案例题:1BD例2.(1)2H++SO42—+Ba2++2OH-===BaSO4↓+2H2OSO42—+Ba2+===BaSO4↓(2)Ba2++OH-+H...
普通高中课程标准实验教科书-[人教版]第二节离子反应(第二课时)教学目的:1、通过实验事实认识离子反应及其发生的条件。2、了解离子方程...
高一化学离子反应一.选择题1.已知某酸性溶液中含有Ba2+、Mg2+,则下述离子组中能与上述离子共存的是()A.CO32-、Cl-B.NO3-、Cl-C.NO3...
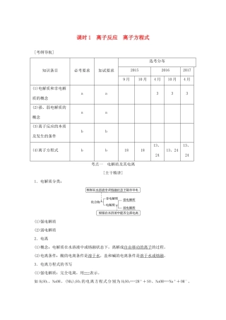
课时1离子反应离子方程式[考纲导航]知识条目必考要求加试要求选考分布2015201620179月10月4月10月4月(1)电解质和非电解质的概念aa333(2)强...
第二讲离子反应【考纲要求】1.理解电解质、非电解质、强电解质、弱电解质、离子反应的概念和本质。2.掌握电离方程式、离子方程式的书写步骤...
2.3构成物质的微粒-----原子、离子学习目标:1.知道原子是构成物质的微粒。理解分子、原子区别联系2.能用微粒的观点解释某些常见的现象,初...
卜2第33卷第8期1997年8月金属学报ACTAMETALLURG[CASIN[CA、)vo1.33No8\—一/August1997离子注人Y+对Ni30Cr定向凝固合金氧化膜界面缺陷与...
厦门岛地下水中营养盐含量及氯含量指标的确定郭占荣黄奕普蔡明刚刘广山(厦门大学海洋与环境学院福建·厦门361005)提要该文以厦门岛地下水为...
蒸馏水是蒸馏水,去离子水是去离子水,两个不一样的从自来水到去离子水一般要经过几步处理先通过石英砂过滤颗粒较粗的杂质再分别依次通过阴阳...
去离子水设备的应用技术资料来源于莱特莱德北京去离子水设备工程公司80吨/小时去离子水设备概述80吨/小时去离子水设备的最大出水量是80吨...
离子选择性电极法测定水样中氟离子的含量目的要求实验原理实验步骤数据处理思考题氟元素简介人体必需的微量元素之一,可以坚固...

