最新国家开放大学电大《钢结构》形考任务3试题及答案形考任务3(阶段性学习测验3)一、选择题(每小题2分,共40分)题目101.轴心受力构件主...
12020年国家开放大学《高层建筑施工》形考任务(1-4)试题及答案解析形考任务一一、选择题一、选择题(每小题2分,共40分)题目1正确获得2....
最新国家开放大学电大本科《钢结构》期末题库及答案考试说明:本人针对该科精心汇总了历年题库及答案,形成一个完整的题库,并且每年都在更...
1.编制依据1.1相关设计文件1.2工程质量验收标准《建筑项目工程施工质量验收统一标准》(GB50300-2001)《钢结构工程施工质量验收规范》(GB502...
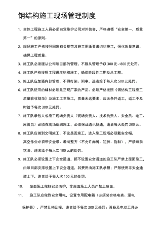
钢结构施工现场管理制度1.全体工程施工人员必须自觉维护公司对外信誉,严格遵循“安全第一,质量第一”的原则。2.现场施工严格按照国家有关...
钢结构工程包括聚合装置区外的管网管架、挤压造粒楼内及其附近的钢结构部分。施工采取在厂家预制成型,并进行预组装,现场进行高强螺栓紧固...
1、单层钢结构安装施工工艺:单层钢结构安装工程以单层工业厂房结构安装最具有代表性。单层厂房一般由柱、吊车梁、屋架、天窗架、檩条、墙...
一、编制依据1.建设单位提供的施工蓝图和有关技术文件。2.国家有关钢结构施工的现行规范、规程、验评标准3.公司同类工程施工经验和企业工法...
光明乳业有限公司日生产吨乳制品中央自动控制技术生产线改造项目(华东中央工厂)门卫及停车库钢结构吊装专项方案编制人:潘雅丽审核人:郑...
钢结构加工车间施工组织设计公司内部编号:(GOOD-TMMT-MMUT-UUPTY-UUYY-DTTI-工程名称:建筑装饰工程有限公司加工车间施工组织设计编制:...
XXXX厂房工程监理规划编制人:审核人:秦皇岛广泽工程工程理年月日目录第一章工程概况…………………………………………………………………...
一.工程概况〔1〕建立:乌苏兴财国有〔2〕工程名称:乌苏中小企业创业园区〔3〕工程地点:工业区〔4〕设计:辽宁城乡建立规划设计院〔5〕建...
重庆*********新建厂区工程〔一厂房〕钢构造安装监理施行细那么编制:审核:重庆********监理工程监理部二零一零年十月目录一、工程概述…...
监理施行细那么工程名称:专业:钢构造子分部工程编制:审核:工程监理部:温州长城建立监理〔盖章〕年月日注:该文本仅作为参考文本请各工...
工程钢构造监理施行细那么编制人:批准人:批准时间:上海建腾建筑工程监理目录1.专业工程概况与特点:2.专业工程特点3.执行、法规4.监理工...
第一章专业工程特点本工程位于南京中山路81总建筑面积30011.1㎡构造形式为现浇钢筋混凝土框架-核心筒构造地下三层地上十八层楼面、屋面等均...
钢构造工程钢构造手工电弧焊焊接工艺1范围本工艺适用于一般工业与民用建筑工程中钢构造制作与安装手工电弧焊焊接工程。22施工准备2.1材料及...
一.工程概况本工程位于江阴-靖江工业园区头圩港至上六圩港之间单层钢构造厂房采用桩根底;建筑面积为52625平方米工程造价为5520万元。建立...
建工集团五建铆工、电焊工钢构造制作施工技术交底一、工程概况:钢构造设计为:DN500×12钢柱、H型钢梁其中钢柱21根钢柱44根钢柱9根DN500×...
中关村软件园孵化器工程钢构造工程施工质量监理施行细那么目录1.工程概况2.监理根据3.工程质量检验评定4.监理工作程序5.质量控制要点与预控...

