电脑桌面
添加小米粒文库到电脑桌面
安装后可以在桌面快捷访问

建筑安全样卷VIP免费

建筑安全样卷_第1页
1/33
建筑安全样卷_第2页
2/33
建筑安全样卷_第3页
3/33
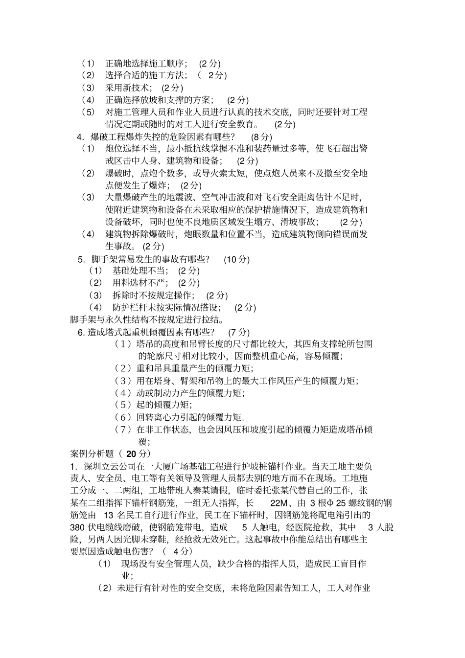
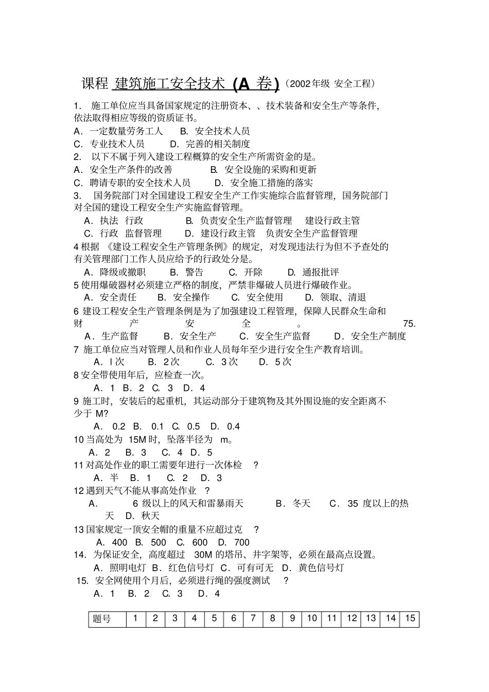
课程 建筑施工安全技术 (A 卷)(2002年级 安全工程)1. 施工单位应当具备国家规定的注册资本、、技术装备和安全生产等条件,依法取得相应等级的资质证书。A.一定数量劳务工人 B.安全技术人员C.专业技术人员 D.完善的相关制度2. 以下不属于列入建设工程概算的安全生产所需资金的是。A.安全生产条件的改善 B.安全设施的采购和更新C.聘请专职的安全技术人员 D.安全施工措施的落实3. 国务院部门对全国建设工程安全生产工作实施综合监督管理,国务院部门对全国的建设工程安全生产实施监督管理。A.执法 行政 B.负责安全生产监督管理建设行政主管C.行政 监督管理 D.建设行政主管负责安全生产监督管理4 根据 《建设工程安全生产管理条例》的规定,对发现违法行为但不予查处的有关管理部门工作人员应给予的行政处分是。A.降级或撤职 B.警告 C.开除 D.通报批评5 使用爆破器材必须建立严格的制度,严禁非爆破人员进行爆破作业。A.安全责任 B.安全操作 C.安全使用 D.领取、清退6 建设工程安全生产管理条例是为了加强建设工程管理,保障人民群众生命和财产安全。75. A .生产监督 B.安全生产 C.安全生产监督 D.安全生产制度7 施工单位应当对管理人员和作业人员每年至少进行安全生产教育培训。A.l 次 B.2 次 C.3 次 D.5 次8 安全带使用年后,应检查一次。A.1 B.2 C.3 D.4 9 施工时,安装后的起重机,其运动部分于建筑物及其外围设施的安全距离不少于 M? A. 0.2 B. 0.1 C.0.5 D.0.4 10 当高处为 15M 时,坠落半径为m。A.2 B.3 C.4 D.5 11 对高处作业的职工需要年进行一次体检? A.半 B.1 C.2 D.3 12 遇到天气不能从事高处作业? A.6 级以上的风天和雷暴雨天B.冬天C. 35 度以上的热天 D.秋天13 国家规定一顶安全帽的重量不应超过克? A.400 B.500 C.600 D.700 14.为保证安全,高度超过30M 的塔吊、井字架等,必须在最高点设置。A.照明电灯 B.红色信号灯 C.可有可无 D.黄色信号灯 15.安全网使用个月后,必须进行绳的强度测试? A.1 B.2 C.3 D.4 题号1 2 3 4 5 6 7 8 9 10 11 12 13 14 15 答案C C B A D C A B C B B A A B C 1. 火花起爆法导火线最短不小于 1.2 m。2. 电力起爆法各雷管的电阻差不得超过 0.25 欧姆。3. 挖土方时,在沟、坑边堆放土方、材料时,应至少距...

1、当您付费下载文档后,您只拥有了使用权限,并不意味着购买了版权,文档只能用于自身使用,不得用于其他商业用途(如 [转卖]进行直接盈利或[编辑后售卖]进行间接盈利)。
2、本站所有内容均由合作方或网友上传,本站不对文档的完整性、权威性及其观点立场正确性做任何保证或承诺!文档内容仅供研究参考,付费前请自行鉴别。
3、如文档内容存在违规,或者侵犯商业秘密、侵犯著作权等,请点击“违规举报”。

碎片内容

建筑安全样卷

您可能关注的文档

确认删除?
VIP
微信客服
  • 扫码咨询
会员Q群
  • 会员专属群点击这里加入QQ群
客服邮箱
回到顶部