电脑桌面
添加小米粒文库到电脑桌面
安装后可以在桌面快捷访问

9-临时用电安全管理制度VIP专享VIP免费

9-临时用电安全管理制度_第1页
1/2
9-临时用电安全管理制度_第2页
2/2
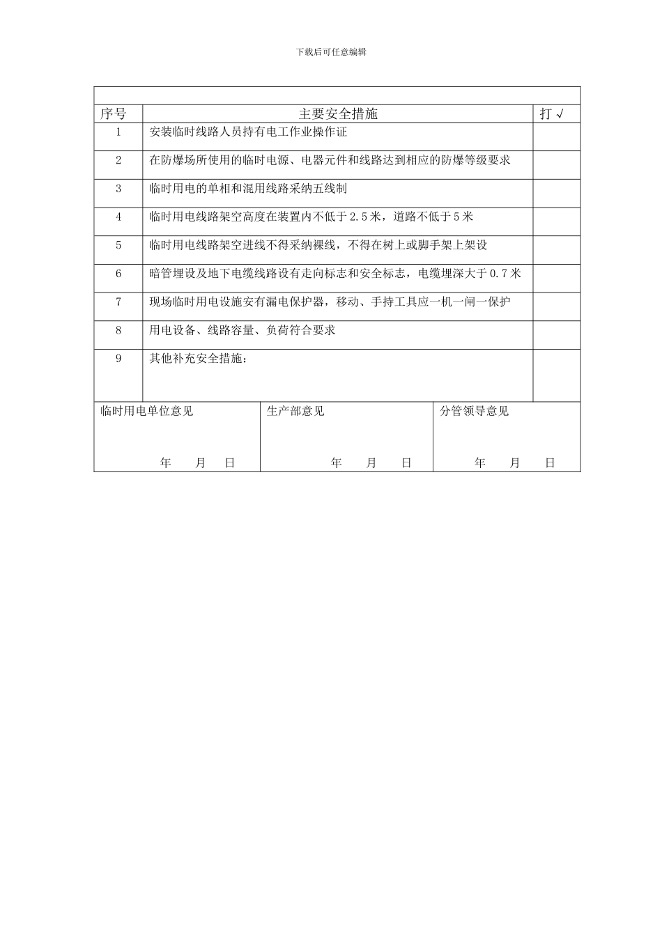
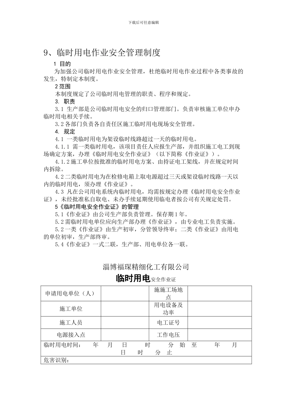
下载后可任意编辑9、临时用电作业安全管理制度1 目的为加强公司临时用电作业安全管理,杜绝临时用电作业过程中各类事故的发生,特制定本制度。2 范围本制度规定了公司临时用电管理的职责、程序和规定。3. 职责3.1 生产部是公司临时用电安全的归口管理部门。负责审核施工单位申办临时用电相关手续。3.2 各部门负责各自责任区施工临时用电现场安全管理。4. 规定4.1 一类临时用电为架设临时线路超过一天的临时用电。 4.1.1 需一类临时用电,该项目责任人应报生产部,并组织施工电工到现场确定方案,办理《临时用电安全作业证》(以下简称《作业证》)。4.1.2 施工单位按批准的临时用电方案、由持证电工架线,并在规定时间内拆除。4.2 二类临时用电为在检修电箱上取电源超过三天或架设临时线路一天以内的临时用电,须办理《作业证》。 4.3 凡在公司用电系统内临时用电,均需按规定办理《临时用电安全作业证》,未经批准私自取电、未办手续延期使用临电者按公司有关规定处罚。5《临时用电安全作业证》的管理5.1《作业证》由公司生产部负责管理。保存期 1 年。5.2 需临时用电单位应向生产部办理《作业证》,由专业电工负责实施。5.2 一类《作业证》由生产初审,分管领导终审;二类《作业证》由用电的单位初审,生产部终审。5.4《作业证》一式二联,生产部、用电单位各一联。淄博福琛精细化工有限公司临时用电安全作业证申请用电单位(人)施施工场地点施工单位用电设备及功率施工人员电工证号电源接入点工作电压临时用电时间: 年 月 日 时 分 始 至 年 月 日 时 分 止危害识别: 下载后可任意编辑序号主要安全措施打√1安装临时线路人员持有电工作业操作证2在防爆场所使用的临时电源、电器元件和线路达到相应的防爆等级要求3临时用电的单相和混用线路采纳五线制4临时用电线路架空高度在装置内不低于 2.5 米,道路不低于 5 米5临时用电线路架空进线不得采纳裸线,不得在树上或脚手架上架设6暗管埋设及地下电缆线路设有走向标志和安全标志,电缆埋深大于 0.7 米7现场临时用电设施安有漏电保护器,移动、手持工具应一机一闸一保护8用电设备、线路容量、负荷符合要求9其他补充安全措施:临时用电单位意见 年 月 日生产部意见年 月 日分管领导意见年 月 日

1、当您付费下载文档后,您只拥有了使用权限,并不意味着购买了版权,文档只能用于自身使用,不得用于其他商业用途(如 [转卖]进行直接盈利或[编辑后售卖]进行间接盈利)。
2、本站所有内容均由合作方或网友上传,本站不对文档的完整性、权威性及其观点立场正确性做任何保证或承诺!文档内容仅供研究参考,付费前请自行鉴别。
3、如文档内容存在违规,或者侵犯商业秘密、侵犯著作权等,请点击“违规举报”。

碎片内容

9-临时用电安全管理制度

确认删除?
VIP
微信客服
  • 扫码咨询
会员Q群
  • 会员专属群点击这里加入QQ群
客服邮箱
回到顶部