电脑桌面
添加小米粒文库到电脑桌面
安装后可以在桌面快捷访问

EA-F-03出差管理制度VIP免费

EA-F-03出差管理制度_第1页
1/4
EA-F-03出差管理制度_第2页
2/4
EA-F-03出差管理制度_第3页
3/4
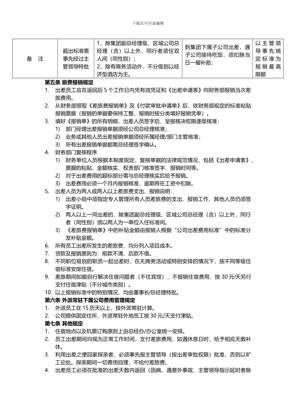
下载后可任意编辑员工出差管理规定(暂行) 签发人:第一条 总则1.目 的:为确保公司员工的出差管理更加法律规范有序,特制定本规定。2.适用范围:适用于全体员工因公出差之管理工作。第二条 出差的定义、分类1.出差的定义:凡因工作需要,离开工作地(所在城市)的范围外出工作或外出培训者视为因公出差。2.出差的分类1)当日出差:外出工作可当日往返者。2)远途出差:外出工作不可当日往返,须在外住宿者。第三条 出差的申报1.员工应至少提前 2 天办理报批手续,经审批后方准予出差,否则,除不予以报销差旅费用外,还将追究其相应责任。特别情况时可补办报批手续。2.出差审批权限1)部门经理级以下员工(含部门经理,下同)由分管副总经理/总经理审批。2)副总经理级以上员工(含区域总经理,下同)由总经理/董事长审批。3.出差申报程序1)出差员工必须提前填写《出差申请表》,按规定上报审批,由各级主管领导按权限审批,并核定其预支费用以及差旅途中的相关费用标准。2)出差员工凭核定的《出差申请表》向财务部预支差旅费。3)出差员工应至少提前 2 天将经批准的《出差申请表》提交总经办,由总经办安排机票(住宿)等,并据此核定差旅期间的考勤情况。如超出预订返回时间者,应立即知会总经办。第四条 差旅费用规定1.差旅费用的定义、范围定义:公司员工因公赴外地工作或接受培训期间中所发生的费用。2.涵盖范围:1)交通费:往返出差目的地的行程路费,以及差旅期间的必要交通费用;出差人员市内交通费实行包干制,A 类城市:补助 20 元/天;B 类城市:补助 15 元/天;C、D 类城市:补助每天 10 元。市内为公共交通,机场为机场大巴。(当天到达目的地交通费报销以高不就低)2)使用公司车辆者交通费不再给予报销。3)住宿费:差旅期间因住宿所发生的费用。住宿费按出差城市的消费水平分为以下四个类别:下载后可任意编辑-A 类城市:北京、上海、深圳、广州;-B 类城市:各省省会、各直辖市、珠海、汕头、厦门、青岛、大连;-C 类城市:地级市;-D 类城市: 县级市。4)餐费:用餐所发生的费用。餐费按出差城市的消费水平分为以下四个类别:-A 类城市: 早餐:20 元;中餐:30 元;晚餐:30 元;-B 类城市: 早餐:15 元;中餐:27.5 元;晚餐:27.5 元;-C 类城市: 早餐:10 元;中餐:25 元;晚餐:25 元;-D 类城市: 早餐:10 元;中餐:20 元;晚餐:20 元;当日出差,不分档次,一律按每人每天 ...

1、当您付费下载文档后,您只拥有了使用权限,并不意味着购买了版权,文档只能用于自身使用,不得用于其他商业用途(如 [转卖]进行直接盈利或[编辑后售卖]进行间接盈利)。
2、本站所有内容均由合作方或网友上传,本站不对文档的完整性、权威性及其观点立场正确性做任何保证或承诺!文档内容仅供研究参考,付费前请自行鉴别。
3、如文档内容存在违规,或者侵犯商业秘密、侵犯著作权等,请点击“违规举报”。

碎片内容

EA-F-03出差管理制度

确认删除?
VIP
微信客服
  • 扫码咨询
会员Q群
  • 会员专属群点击这里加入QQ群
客服邮箱
回到顶部