电脑桌面
添加小米粒文库到电脑桌面
安装后可以在桌面快捷访问

OTC部业务代表岗位职责VIP免费

OTC部业务代表岗位职责_第1页
1/6
OTC部业务代表岗位职责_第2页
2/6
OTC部业务代表岗位职责_第3页
3/6
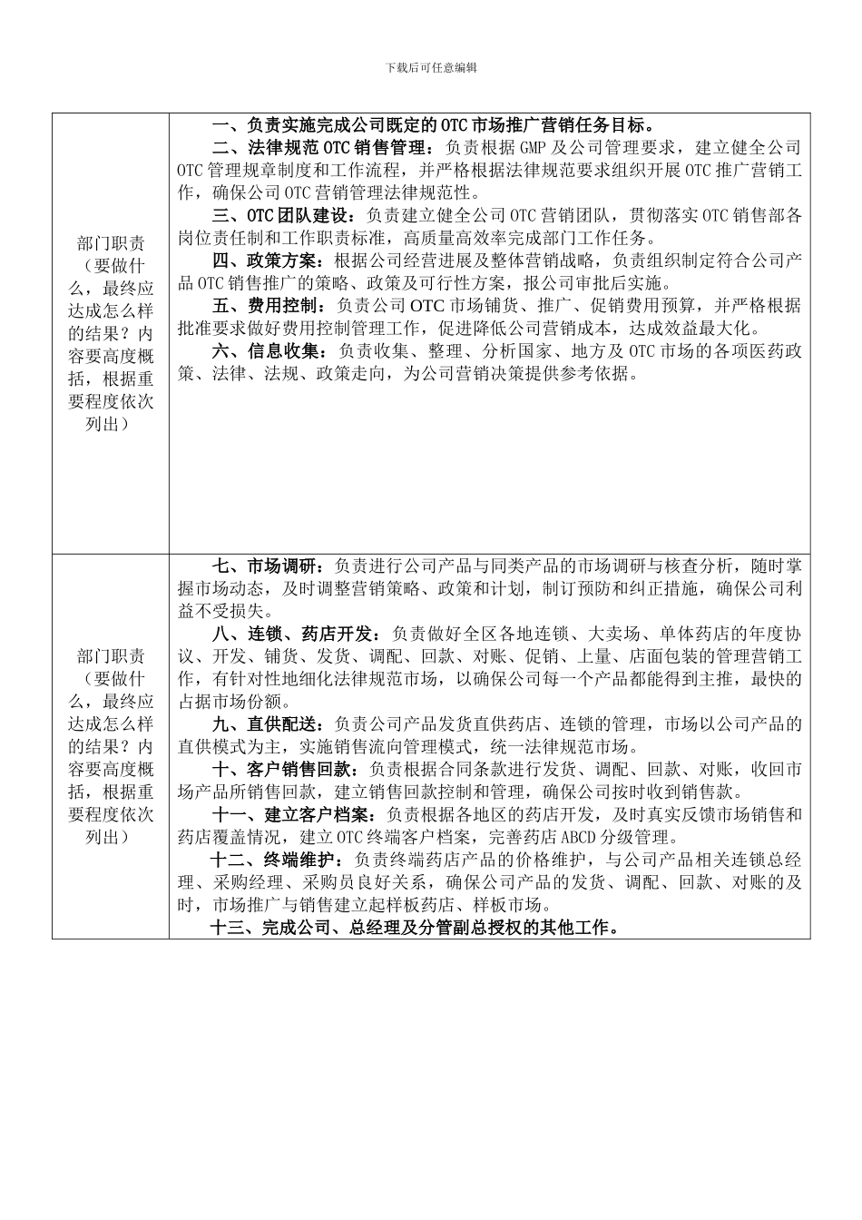
下载后可任意编辑OTC 销售部门职责说明书部门名称OTC 销售部部门编号部门编制5 人制定时间负责人签字总经理审批部门组织架构图(指部门成员间的隶属关)OTC 部经理业务代表区域代表业务代表区域代表下载后可任意编辑部门职责(要做什么,最终应达成怎么样的结果?内容要高度概括,根据重要程度依次列出)一、负责实施完成公司既定的 OTC 市场推广营销任务目标。二、法律规范 OTC 销售管理:负责根据 GMP 及公司管理要求,建立健全公司OTC 管理规章制度和工作流程,并严格根据法律规范要求组织开展 OTC 推广营销工作,确保公司 OTC 营销管理法律规范性。三、OTC 团队建设:负责建立健全公司 OTC 营销团队,贯彻落实 OTC 销售部各岗位责任制和工作职责标准,高质量高效率完成部门工作任务。四、政策方案:根据公司经营进展及整体营销战略,负责组织制定符合公司产品 OTC 销售推广的策略、政策及可行性方案,报公司审批后实施。五、费用控制:负责公司 OTC 市场铺货、推广、促销费用预算,并严格根据批准要求做好费用控制管理工作,促进降低公司营销成本,达成效益最大化。六、信息收集:负责收集、整理、分析国家、地方及 OTC 市场的各项医药政策、法律、法规、政策走向,为公司营销决策提供参考依据。部门职责(要做什么,最终应达成怎么样的结果?内容要高度概括,根据重要程度依次列出)七、市场调研:负责进行公司产品与同类产品的市场调研与核查分析,随时掌握市场动态,及时调整营销策略、政策和计划,制订预防和纠正措施,确保公司利益不受损失。八、连锁、药店开发:负责做好全区各地连锁、大卖场、单体药店的年度协议、开发、铺货、发货、调配、回款、对账、促销、上量、店面包装的管理营销工作,有针对性地细化法律规范市场,以确保公司每一个产品都能得到主推,最快的占据市场份额。九、直供配送:负责公司产品发货直供药店、连锁的管理,市场以公司产品的直供模式为主,实施销售流向管理模式,统一法律规范市场。十、客户销售回款:负责根据合同条款进行发货、调配、回款、对账,收回市场产品所销售回款,建立销售回款控制和管理,确保公司按时收到销售款。十一、建立客户档案:负责根据各地区的药店开发,及时真实反馈市场销售和药店覆盖情况,建立 OTC 终端客户档案,完善药店 ABCD 分级管理。十二、终端维护:负责终端药店产品的价格维护,与公司产品相关连锁总经理、采购经理、采购员良好关系,确保公...

1、当您付费下载文档后,您只拥有了使用权限,并不意味着购买了版权,文档只能用于自身使用,不得用于其他商业用途(如 [转卖]进行直接盈利或[编辑后售卖]进行间接盈利)。
2、本站所有内容均由合作方或网友上传,本站不对文档的完整性、权威性及其观点立场正确性做任何保证或承诺!文档内容仅供研究参考,付费前请自行鉴别。
3、如文档内容存在违规,或者侵犯商业秘密、侵犯著作权等,请点击“违规举报”。

碎片内容

OTC部业务代表岗位职责

范哲铺+ 关注
实名认证
内容提供者

想你所想,急你所急,你需要的都在店铺里可以找到。

确认删除?
VIP
微信客服
  • 扫码咨询
会员Q群
  • 会员专属群点击这里加入QQ群
客服邮箱
回到顶部