电脑桌面
添加小米粒文库到电脑桌面
安装后可以在桌面快捷访问

混凝土养护措施VIP免费

混凝土养护措施_第1页
1/7
混凝土养护措施_第2页
2/7
混凝土养护措施_第3页
3/7
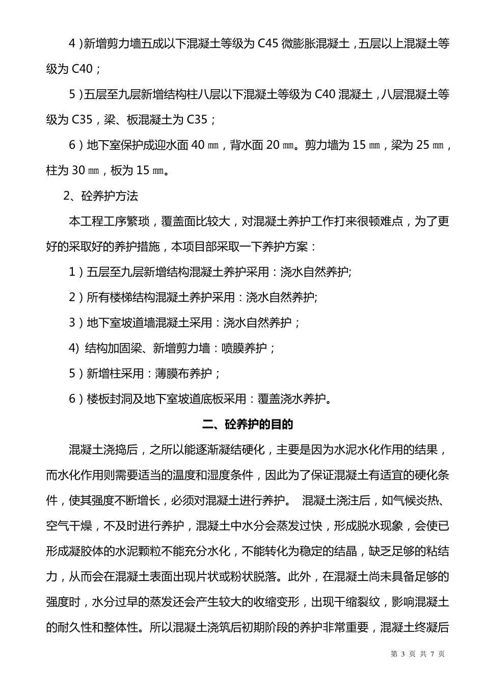
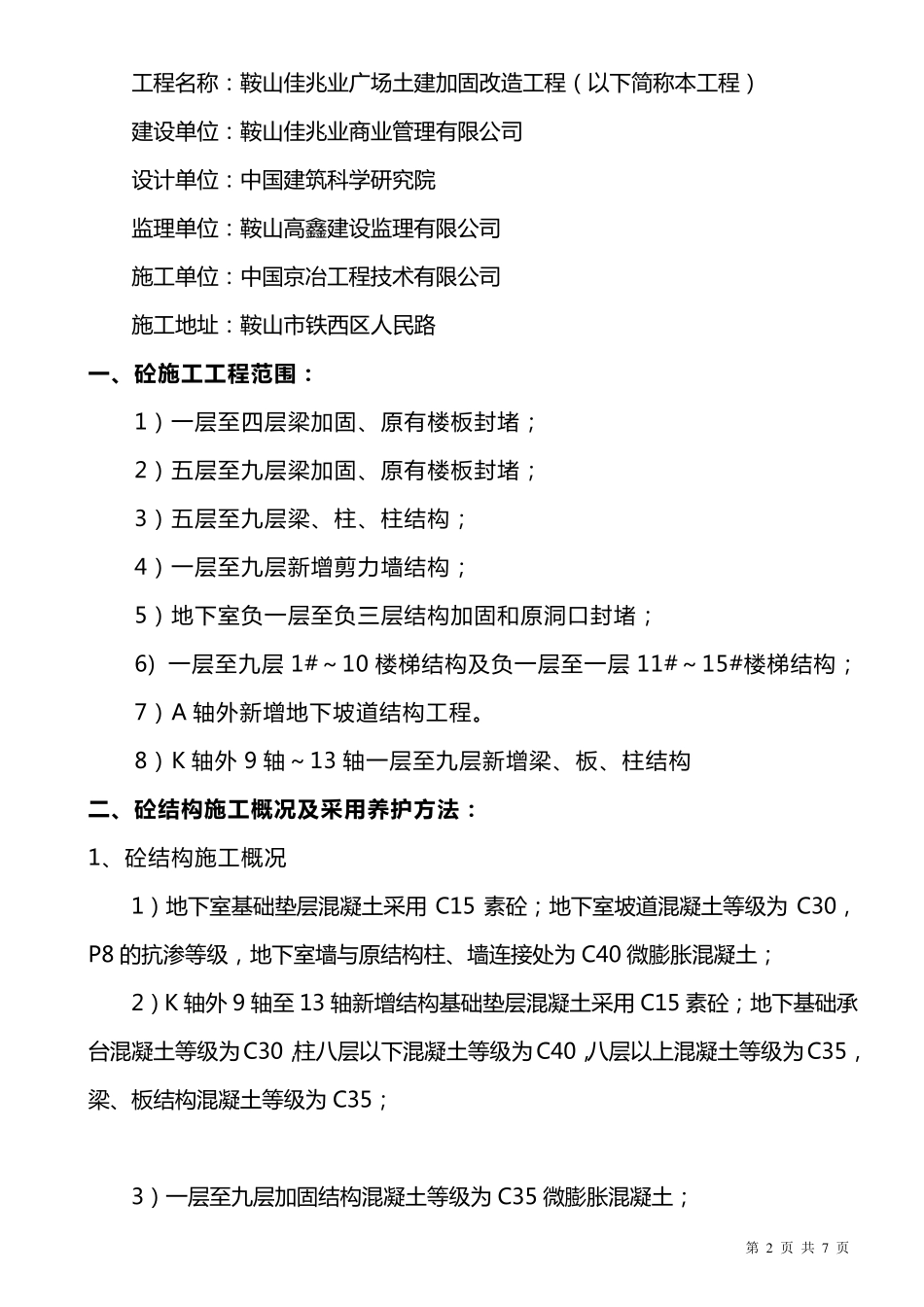
第 1 页 共 7 页 目 录 一 、工程概况 2 二、砼养护的目 的 3 三、混凝土养护基本要求 3 四、混凝土养护方法 4 五、注意事项 5 六、养护方案的实施 7 一 、 工程概况 第 2 页 共 7 页 工 程 名 称 : 鞍 山 佳 兆 业 广 场 土 建 加 固 改 造 工 程 ( 以 下 简 称 本 工 程 ) 建 设 单 位 : 鞍 山 佳 兆 业 商 业 管 理 有 限 公 司 设 计 单 位 : 中 国 建 筑 科 学 研 究 院 监 理 单 位 : 鞍 山 高 鑫 建 设 监 理 有 限 公 司 施 工 单 位 : 中 国 京 冶 工 程 技 术 有 限 公 司 施 工 地 址 : 鞍 山 市 铁 西 区 人 民 路 一 、砼施工工程范围: 1) 一 层 至 四 层 梁 加 固 、原有 楼板封堵; 2) 五层 至 九层 梁 加 固 、原有 楼板封堵; 3) 五层 至 九层 梁 、柱、柱结构; 4) 一 层 至 九层 新增剪力墙结构; 5) 地 下 室负一 层 至 负三层 结构加 固 和原洞口封堵; 6) 一 层 至 九层1#~10 楼梯结构及负一 层 至 一 层11#~15#楼梯结构; 7) A 轴外新增地 下 坡道结构工 程 。 8) K 轴外 9 轴~13 轴一 层 至 九层 新增梁 、板、柱结构 二、砼结构施工概况及采用养护方法: 1、砼结构施 工 概况 1) 地 下 室基础垫层 混凝土 采用 C15 素砼;地 下 室坡道混凝土 等级为 C30,P8 的抗渗等级,地 下 室墙与原结构柱、墙连接处为 C40 微膨胀混凝土 ; 2) K 轴外 9 轴至 13 轴新增结构基础垫层 混凝土 采用 C15 素砼;地 下 基础承台混凝土 等级为C30,柱八层 以 下 混凝土 等级为C40,八层 以 上混凝土 等级为C35,梁 、板结构混凝土 等级为 C35; 3) 一 层 至 九层 加 固 结构混凝土 等级为 C35 微膨胀混凝土 ; 第 3 页 共 7 页 4) 新 增 剪 力 墙 五 成 以 下 混 凝 土 等 级 为 C45 微 膨 胀 混 凝 土 , 五 层 以 上 混 凝 土 等级 为 C40; 5) 五 层 至 九 层 新 增 结 构 柱 八 层 以 下 混 凝 土 等 级 为 C40 混 凝 土 , 八 层 混 凝 土 等级 为 C35, 梁 、板混 凝 土 为 C35; 6) 地下 室保护成 迎水面 40 ㎜, 背水面 20...

1、当您付费下载文档后,您只拥有了使用权限,并不意味着购买了版权,文档只能用于自身使用,不得用于其他商业用途(如 [转卖]进行直接盈利或[编辑后售卖]进行间接盈利)。
2、本站所有内容均由合作方或网友上传,本站不对文档的完整性、权威性及其观点立场正确性做任何保证或承诺!文档内容仅供研究参考,付费前请自行鉴别。
3、如文档内容存在违规,或者侵犯商业秘密、侵犯著作权等,请点击“违规举报”。

碎片内容

混凝土养护措施

您可能关注的文档

确认删除?
VIP
微信客服
  • 扫码咨询
会员Q群
  • 会员专属群点击这里加入QQ群
客服邮箱
回到顶部