电脑桌面
添加小米粒文库到电脑桌面
安装后可以在桌面快捷访问

混凝土结构房屋典型检测鉴定报告VIP免费

混凝土结构房屋典型检测鉴定报告_第1页
1/65
混凝土结构房屋典型检测鉴定报告_第2页
2/65
混凝土结构房屋典型检测鉴定报告_第3页
3/65
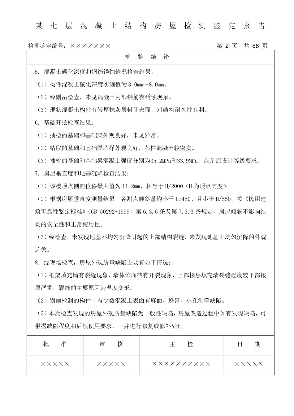
房屋检测鉴定报告 工 程 名 称: 某七层混凝土结构房屋检测鉴定 委 托 单 位: ×××××××××××× 鉴 定 类 别: 委 托 某 七 层 混 凝 土 结 构 房 屋 检 测 鉴 定 报 告 检测鉴定编号:××××××× 第 1 页 共 6 6 页 委托单位 ×××××××××××××× 工程名称 某七层混凝土结构房屋检测鉴定 工程地点 ×××××××××××××× 抽样日期 ×××××× 抽样数量 ×××× 检测 项目 结构体系、混凝土强度、钢筋配置数量、钢筋保护层厚度、房屋倾斜等 仪器 混凝土回弹仪、钻芯机、万能试验机、钢筋磁感扫描仪、经纬仪、测距仪等 依据 GB/T 50344-2004、JGJ/T 23-2001、CECS 03:2007、GB 50292-1999 等 检测鉴定结论 1. 经现场检查,×××××楼为地下1层、地上7层(局部8层、9层)现浇钢筋混凝土框架结构,建筑结构体系与竣工图纸相符,结构构件布置和立面情况与竣工图纸相符,平面轴线尺寸和层高尺寸符合竣工图纸。 2. 经检测,各类构件混凝土强度检测结果见下表: 构件类型 构件强度范围 (MPa) 总体批推定值 (MPa) 原设计等级 评定结果 框架柱 30.8~36.7 31.8 C30 满足设计要求 框架梁 30.3~36.8 31.0 C30 满足设计要求 预制板 42.9~49.4 44.4 C40 满足设计要求 现浇板 27.5~35.2 / C25 满足设计要求 根据检测结果可知,各类构件实测混凝土强度均能满足原设计要求,结构验算时各类构件的混凝土强度等级均可取原设计等级。 3. 经检测可知,1 层框架柱单侧面主筋在距柱底部约1.2m 处由7 根变为 4 根,原设计为距柱底部 2.8m 处由7 根变为 4 根,1 层框架柱该 项配筋不 满足原设计要求,其 余 各类构件钢筋配置数量基 本 满足原设计要求; 构件的钢筋保护层厚度基 本 满足原设计要求。 4. 经检测可知,抽检的柱、梁、板构件截 面尺寸基 本 满足原设计要求。 某 七 层 混 凝 土 结 构 房 屋 检 测 鉴 定 报 告 检测鉴定编号:××××××× 第 2 页 共 6 6 页 检 验 结 论 5. 混凝土碳化深度和钢筋锈蚀情况检查结果: (1)构件混凝土碳化深度实测值为 3.0mm~8.0mm。 (2)经剔凿检查,未见混凝土内部钢筋有锈蚀现象。 (3)现状混凝土构件有较厚抹灰层封闭表面,对结构耐久性有利。 6. 基础开挖检查结果: (1)抽检的基础和基础梁外观良好...

1、当您付费下载文档后,您只拥有了使用权限,并不意味着购买了版权,文档只能用于自身使用,不得用于其他商业用途(如 [转卖]进行直接盈利或[编辑后售卖]进行间接盈利)。
2、本站所有内容均由合作方或网友上传,本站不对文档的完整性、权威性及其观点立场正确性做任何保证或承诺!文档内容仅供研究参考,付费前请自行鉴别。
3、如文档内容存在违规,或者侵犯商业秘密、侵犯著作权等,请点击“违规举报”。

碎片内容

混凝土结构房屋典型检测鉴定报告

确认删除?
VIP
微信客服
  • 扫码咨询
会员Q群
  • 会员专属群点击这里加入QQ群
客服邮箱
回到顶部