电脑桌面
添加小米粒文库到电脑桌面
安装后可以在桌面快捷访问

中外合资经营企业合同参考格式VIP专享VIP免费

中外合资经营企业合同参考格式_第1页
1/5
中外合资经营企业合同参考格式_第2页
2/5
中外合资经营企业合同参考格式_第3页
3/5
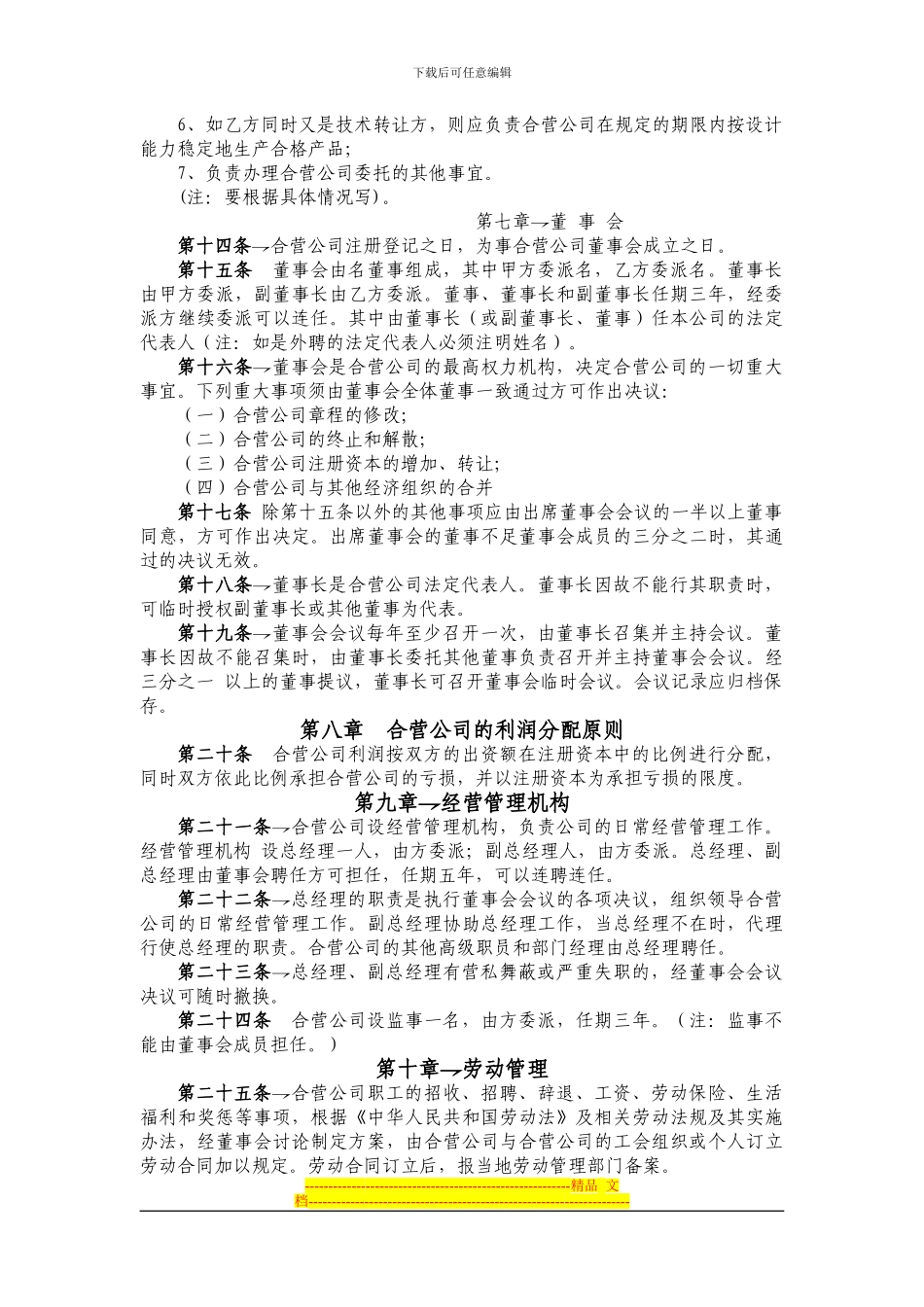
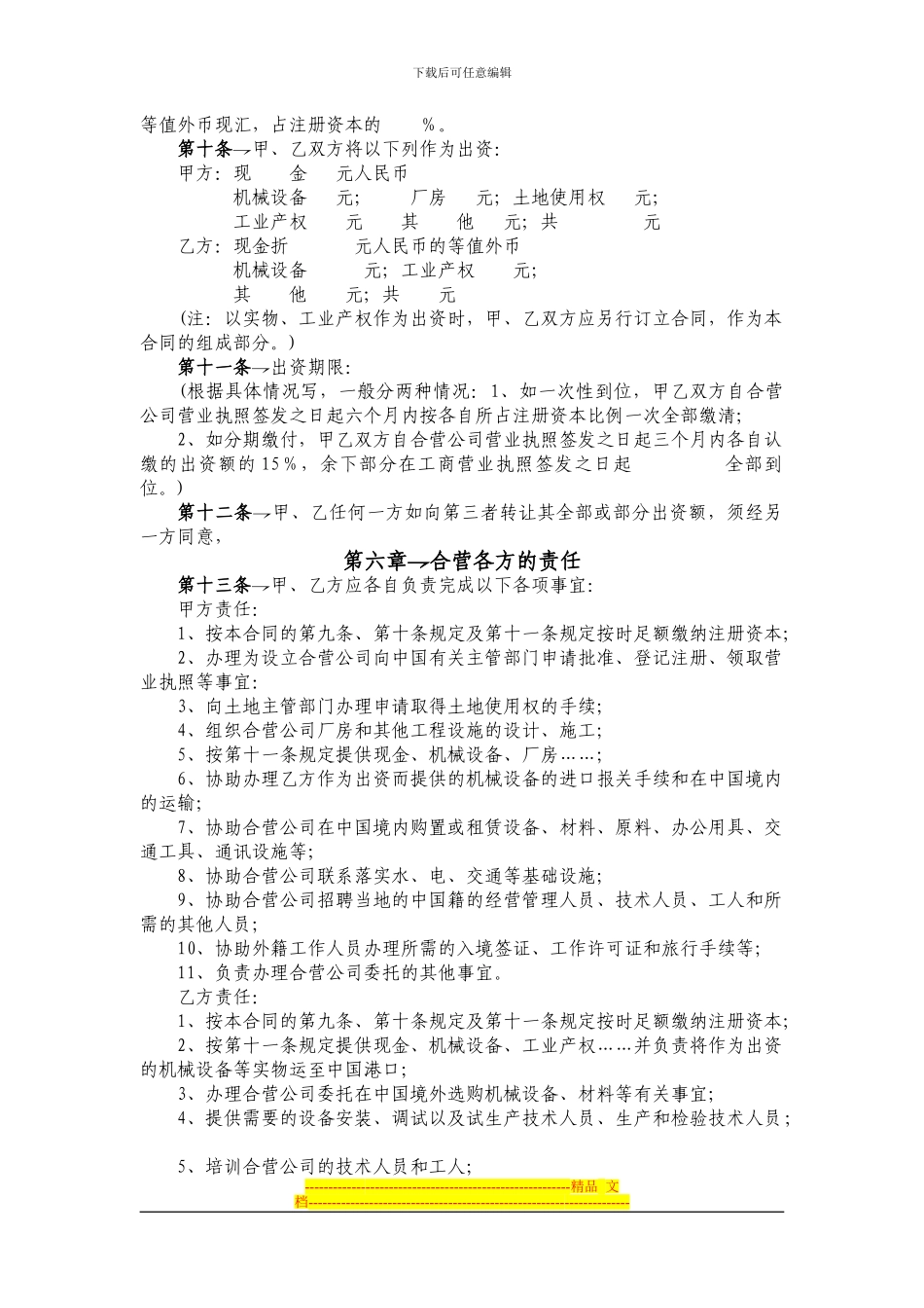
下载后可任意编辑中外合资经营企业合同参考格式第一章总则中国 公司和 国 公司,根据《中华人民共和国中外合资经营企业法》和中国的其他有关法规,本着平等互利的原则,通过友好协商,同意在中华人民共和国 省 市,共同投资举办合资经营企业,特订立本合同。 第二章合营各方第一条本合同的各方为: 中国 公司(以下简称甲方),在中国 登记注册,其法定地址在中国 省 市 县 路 号。法定代表:姓名 职务 国籍 。 国 公司(以下简称乙方),在 国 登记住册,其法定地址在 。 法定代表:姓名 职务 国籍。 (注:若有两个以上合营者,依次称丙、订 …方。) 第三章成立合资经营公司第二条甲、乙方根据《中华人民共和国中外合资经营企业法》和中国的其他有关法规,同意在中国境内建立合资经营 有限责任公司(以下简称合营公司)。 第三条合营公司的名称为 有限公司。 外文名称为: 。 合营公司的法定地址为: 省 市 县 路 号。第四条合营公司的一切活动,必须遵守中华人民共和国的法律、法令和有关条例规定。 第五条合营公司的组织形式为有限责任公司。甲、乙方以各自认缴的出资额对合营公司的债务承担责任。各方按其出资额在注册资本中的比例分享利润和分担风险及亏损。第四章生产经营目的、范围和规模第六条甲、乙方合资经营的目的是:本着加强经济合作和技术沟通的愿望,采纳先进而适用的技术和科学的经营管理方法,提高产品质量,进展新产品,并在质量、价格等方面具有国际市场上的竞争能力,提高经济效益,使投资各方获得满意的经济利益(注:在具体合同中要根据具体情况写)。 第七条合营公司生产经营范围是: 第八条合营公司的生产规模如下: 1.合营公司投产后的生产能力为 。 2.随着生产经营的进展,生产规模可增加到 。产品品种将进展 。(注:要根据具体情况写。) 第五章投资总额与注册资本及出资方式第九条合营公司的投资总额为人民币 元(或双方商定的一种外币),注册资本为人民币 元(或双方商定的一种外币)。其中:甲方出资 元,占注册资本的 %,乙方出资折 元人民币的---------------------------------------------------------精品 文档---------------------------------------------------------------------下载后可任意编辑等值外币现汇,占注册资本的 %。 第十条甲、乙双方将以下列作为出资: 甲方:现 金 元人民币 机械设备 元;...

1、当您付费下载文档后,您只拥有了使用权限,并不意味着购买了版权,文档只能用于自身使用,不得用于其他商业用途(如 [转卖]进行直接盈利或[编辑后售卖]进行间接盈利)。
2、本站所有内容均由合作方或网友上传,本站不对文档的完整性、权威性及其观点立场正确性做任何保证或承诺!文档内容仅供研究参考,付费前请自行鉴别。
3、如文档内容存在违规,或者侵犯商业秘密、侵犯著作权等,请点击“违规举报”。

碎片内容

中外合资经营企业合同参考格式

确认删除?
VIP
微信客服
  • 扫码咨询
会员Q群
  • 会员专属群点击这里加入QQ群
客服邮箱
回到顶部