电脑桌面
添加小米粒文库到电脑桌面
安装后可以在桌面快捷访问

买卖合同公证费VIP免费

买卖合同公证费_第1页
1/6
买卖合同公证费_第2页
2/6
买卖合同公证费_第3页
3/6
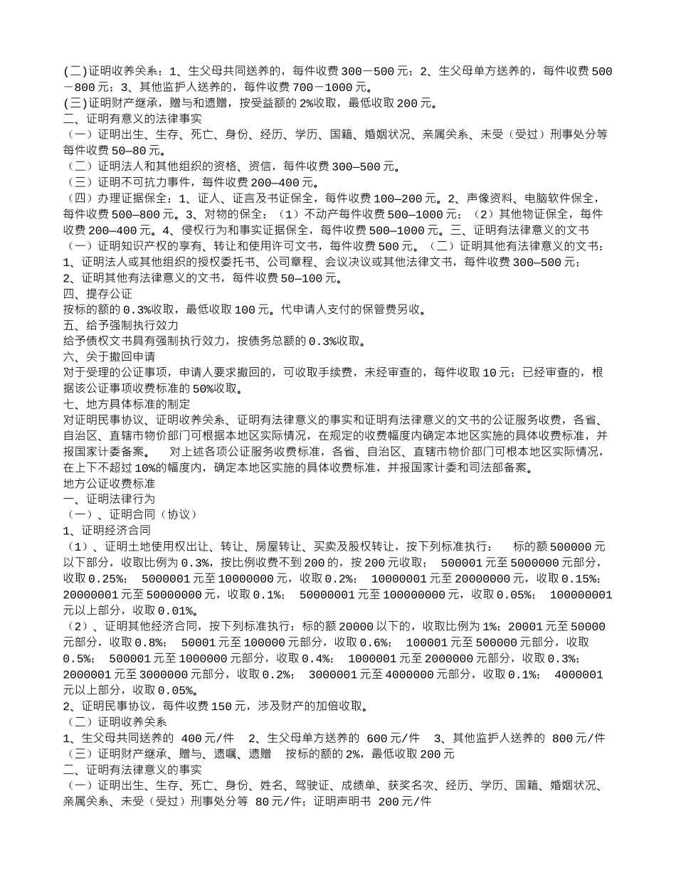
篇一:地方公证费收取标准核心内容:公证费是公证机构根据自然人、法人或者其他组织的申请,依照法定程序对民事法律行为、有法律意义的事实和文书的真实性、合法性予以证明的活动收取的费用。下面法律快车我为您介绍地方公证费收取的标准,希望对您有帮助。地方公证收费标准一、证明法律行为(一)、证明合同(协议)1、证明经济合同(1)、证明土地使用权出让、转让、房屋转让、买卖及股权转让,按下列标准执行:标的额 500000 元以下部分,收取比例为 0.3%,按比例收费不到 200 的,按 200 元收取;500001 元至 5000000 元部分,收取 0.25%;5000001 元至 10000000 元,收取 0.2%;10000001 元至 20000000 元,收取 0.15%;20000001 元至 50000000 元,收取 0.1%;50000001 元至 100000000 元,收取 0.05%;100000001 元以上部分,收取 0.01%。(2)、证明其他经济合同,按下列标准执行:标的额 20000 以下的,收取比例为 1%;20001 元至 50000 元部分,收取 0.8%;50001 元至 100000 元部分,收取 0.6%;100001 元至 500000 元部分,收取 0.5%;500001 元至 1000000 元部分,收取 0.4%;1000001 元至 2000000 元部分,收取 0.3%;2000001 元至 3000000 元部分,收取 0.2%;3000001 元至 4000000 元部分,收取 0.1%;4000001 元以上部分,收取 0.05%。2、证明民事协议,每件收费 150 元,涉及财产的加倍收取(二)证明收养关系 1、生父母共同送养的 400 元/件 2、生父母单方送养的 600 元/件 3、其他监护人送养的 800 元/件;(三)证明财产继承、赠与、遗嘱、遗赠按标的额的 2%,最低收取 200 元。二、证明有法律意义的事实(一)证明出生、生存、死亡、身份、姓名、驾驶证、成绩单、获奖名次、经历、学历、国籍、婚姻状况、亲属关系、未受(受过)刑事处分等 80 元/件;证明声明书 200 元/件;(二)证明法人和其他组织的资格、资信 400 元/件;(三)证明不可抗力事件 300 元/件;(四)办理证据保全 1、证人证言及书证 200 元/件 2、声像资料、电脑软件保全 700 元/件 3、对物的保全不动产 800 元/件,其他物证保全 300 元/件 4、侵权行为和事实 900 元/件;(五)制作票据拒绝证书 400 元/件。三、证明有法律意义的文书(一)知识产权的享有、转让和使用许可文书 500 元/件;(二)证明其他有法律意义的文书:1、法人和其他组织的...

1、当您付费下载文档后,您只拥有了使用权限,并不意味着购买了版权,文档只能用于自身使用,不得用于其他商业用途(如 [转卖]进行直接盈利或[编辑后售卖]进行间接盈利)。
2、本站所有内容均由合作方或网友上传,本站不对文档的完整性、权威性及其观点立场正确性做任何保证或承诺!文档内容仅供研究参考,付费前请自行鉴别。
3、如文档内容存在违规,或者侵犯商业秘密、侵犯著作权等,请点击“违规举报”。

碎片内容

买卖合同公证费

确认删除?
VIP
微信客服
  • 扫码咨询
会员Q群
  • 会员专属群点击这里加入QQ群
客服邮箱
回到顶部