电脑桌面
添加小米粒文库到电脑桌面
安装后可以在桌面快捷访问

手术安全核查与手术风险评价制度流程及流程VIP免费

手术安全核查与手术风险评价制度流程及流程_第1页
1/6
手术安全核查与手术风险评价制度流程及流程_第2页
2/6
手术安全核查与手术风险评价制度流程及流程_第3页
3/6
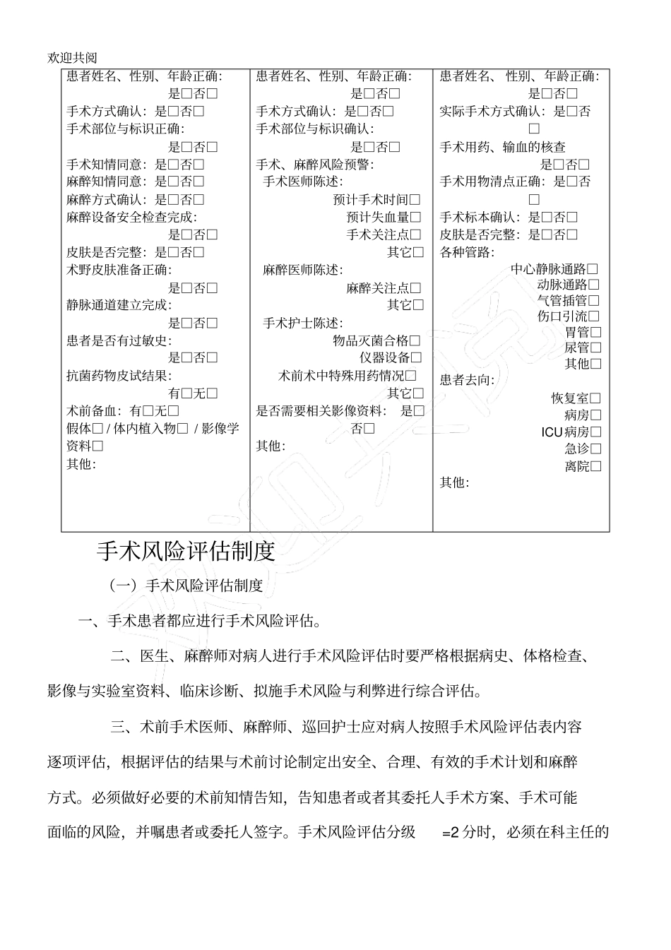
欢迎共阅手术安全核查制度一、手术安全核查是由具有执业资质的病房护士,手术医师、麻醉医师和手术室护士三方(以下简称三方),分别在手术患者出病房前,麻醉实施前、手术开始前和患者离开手术室前,共同对患者身份和手术部位等内容进行核查的工作。二、本制度适用于各级各类手术,其他有创操作可参照执行。三、手术患者均应配戴标示有患者身份识别信息的标识以便核查。四、手术安全核查由手术医师或麻醉医师主持,三方共同执行并逐项填写《手术安全核查表》。五、实施手术安全核查的内容及流程。(一)出病房前:由病房护士根据病历、医嘱,到床旁与患者及家属进行沟通确认,核对腕带身份标识,核对手术部位及标识。并与手术室护工的手术病人转运本核对(科室,床号,住院号,姓名,年龄,性别,手术名称),确认无误后签字,认真填写手术转运交接单(注意术中用药,管道情况,皮肤情况等内容)。(二)麻醉实施前:三方按照《手术安全核查表》依次核对患者身份(姓名、性别、年龄、病案号)、手术方式、知情同意情况、手术部位与标识、麻醉安全检查、皮肤是否完整、术野皮肤准备、静脉通道建立情况、患者过敏史、抗菌药物皮试结果、术前备血情况、假体、体内植入物、影像学资料等内容。(三)手术开始前:三方共同核查患者身份(姓名、性别、年龄)、手术方式、手术部位与标识,并确认风险预警等内容。手术物品准备情况的核查由手术室护士执行并向手术医师和麻醉医师报告。(四)患者离开手术室前:三方共同核查患者身份(姓名、性别、年龄)、实际手术方式,术中用药、输血的核查,清点手术用物,确认手术标本,检查皮肤完欢迎共阅整性、动静脉通路、引流管,确认患者去向等内容。手术室护士并填写手术转运交接单。(五)三方确认后分别在《手术安全核查表》上签名。六、手术安全核查必须按照上述步骤依次进行,每一步核查无误后方可进行下一步操作,不得提前填写表格。七、术中用药、输血的核查:由麻醉医师或手术医师根据情况需要下达医嘱并做好相应记录,由手术室护士与麻醉医师共同核查。八、住院患者《手术安全核查表》应归入病历中保管,非住院患者《手术安全核查表》由手术室负责保存一年。九、手术科室、麻醉科与手术室的负责人是本科室实施手术安全核查制度的第一责任人。十、医疗机构相关职能部门应加强对本机构手术安全核查制度实施情况的监督与管理,提出持续改进的措施并加以落实。手术安全核查表科别:患者姓名:性别:年龄:病...

1、当您付费下载文档后,您只拥有了使用权限,并不意味着购买了版权,文档只能用于自身使用,不得用于其他商业用途(如 [转卖]进行直接盈利或[编辑后售卖]进行间接盈利)。
2、本站所有内容均由合作方或网友上传,本站不对文档的完整性、权威性及其观点立场正确性做任何保证或承诺!文档内容仅供研究参考,付费前请自行鉴别。
3、如文档内容存在违规,或者侵犯商业秘密、侵犯著作权等,请点击“违规举报”。

碎片内容

手术安全核查与手术风险评价制度流程及流程

您可能关注的文档

确认删除?
VIP
微信客服
  • 扫码咨询
会员Q群
  • 会员专属群点击这里加入QQ群
客服邮箱
回到顶部