电脑桌面
添加小米粒文库到电脑桌面
安装后可以在桌面快捷访问

内墙砖粘贴合同VIP免费

内墙砖粘贴合同_第1页
1/4
内墙砖粘贴合同_第2页
2/4
内墙砖粘贴合同_第3页
3/4
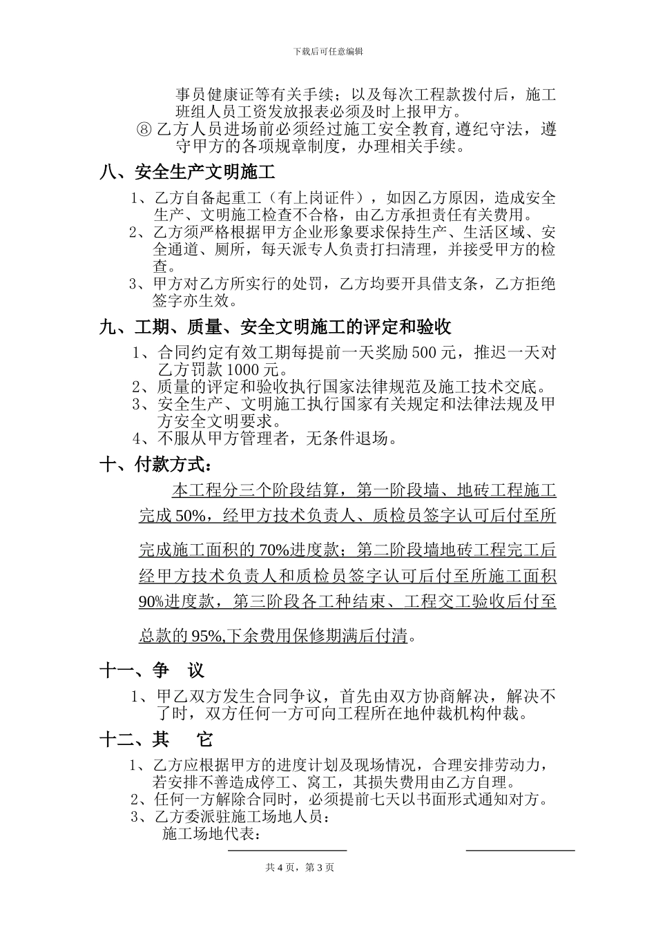
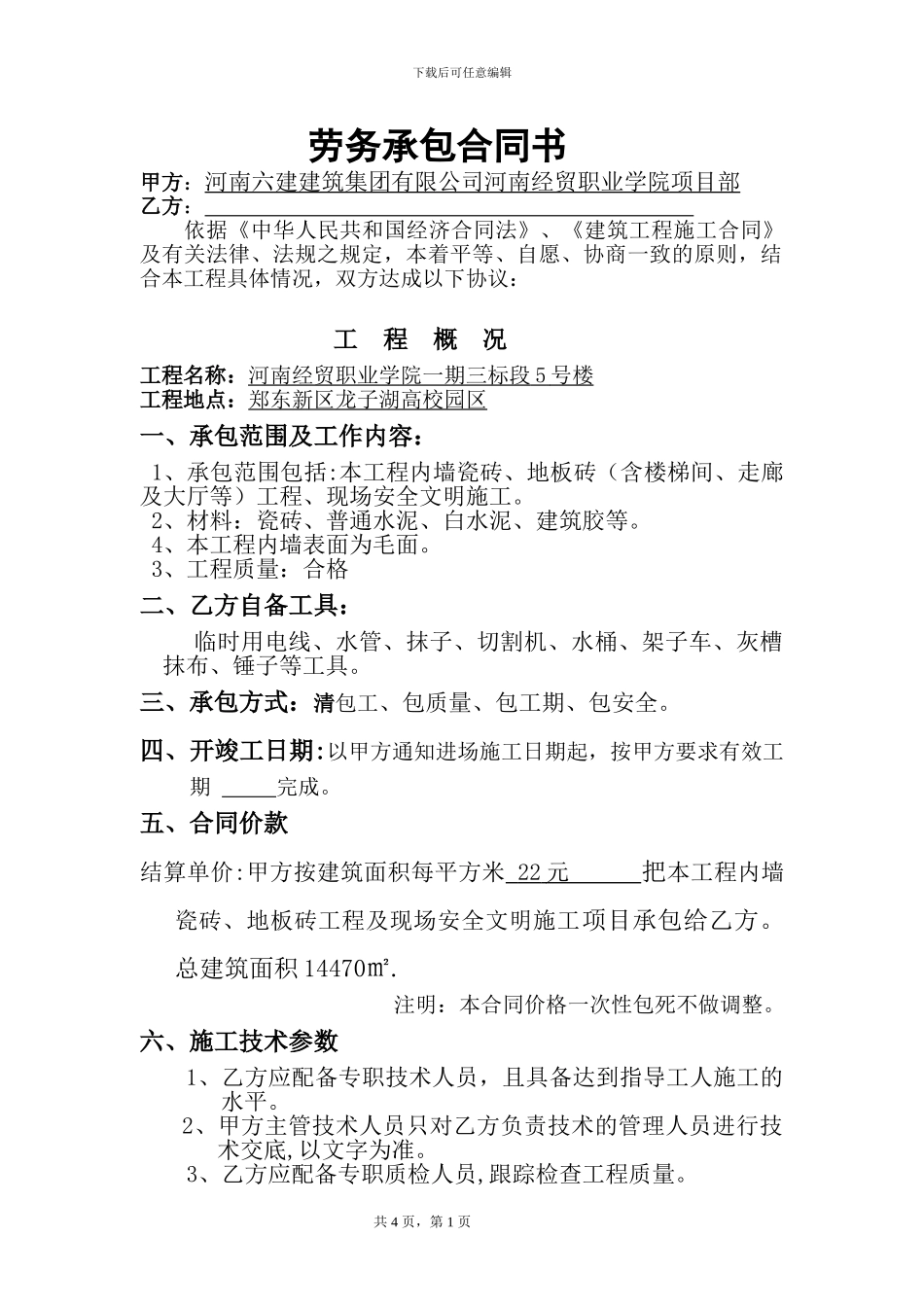
下载后可任意编辑劳务承包合同书甲方:河南六建建筑集团有限公司河南经贸职业学院项目部 乙方: 依据《中华人民共和国经济合同法》、《建筑工程施工合同》及有关法律、法规之规定,本着平等、自愿、协商一致的原则,结合本工程具体情况,双方达成以下协议: 工 程 概 况工程名称:河南经贸职业学院一期三标段 5 号楼 工程地点:郑东新区龙子湖高校园区一、承包范围及工作内容:1、承包范围包括:本工程内墙瓷砖、地板砖(含楼梯间、走廊及大厅等)工程、现场安全文明施工。2、材料:瓷砖、普通水泥、白水泥、建筑胶等。4、本工程内墙表面为毛面。3、工程质量:合格二、乙方自备工具:临时用电线、水管、抹子、切割机、水桶、架子车、灰槽抹布、锤子等工具。三、承包方式:清包工、包质量、包工期、包安全。四、开竣工日期:以甲方通知进场施工日期起,按甲方要求有效工期 完成。五、合同价款结算单价:甲方按建筑面积每平方米 22 元 把本工程内墙瓷砖、地板砖工程及现场安全文明施工项目承包给乙方。总建筑面积 14470㎡.注明:本合同价格一次性包死不做调整。六、施工技术参数1、乙方应配备专职技术人员,且具备达到指导工人施工的水平。2、甲方主管技术人员只对乙方负责技术的管理人员进行技术交底,以文字为准。3、乙方应配备专职质检人员,跟踪检查工程质量。 共 4 页,第 1 页下载后可任意编辑七、双方权利和义务1、甲方权利和义务、提供乙方人员临时生活用房及施工、生活用水、照明用电、现场现有场地。、负责向乙方进行技术、安全交底只交到乙方技术负责人处。、协调施工现场业主、监理单位及各分包单位之间的关系。、负责向乙方下达施工任务、作业计划、检查和监督乙方的施工进度和质量。、负责施工过程中的技术资料汇总、质量、安全监督和检查,负责工程的交工验收。、甲方有权对不服从管理,质量、工期、安全文明施工达不到要求实行要求乙方无条件退场的权利,由此造成的损失由乙方全部承担,并且工程量只按一半计算。2、乙方权利和义务、乙方负责所属员工所享有《劳动法》保护内的一切权利。、乙方负责人必须常驻施工场地,有事向甲方项目部负责人请假,乙方必须服从甲方统一指挥,按甲方现场管理人员指令施工,否则甲方有权实行相应的经济制裁或其它措施。、乙方不得将所承包的工程转包,否则,甲方有权立即终止合同,另换施工队伍,由此造成的损失由乙方全部承担。④、乙方应仔细根据国家标准、法律规范、设计和甲方提供图纸...

1、当您付费下载文档后,您只拥有了使用权限,并不意味着购买了版权,文档只能用于自身使用,不得用于其他商业用途(如 [转卖]进行直接盈利或[编辑后售卖]进行间接盈利)。
2、本站所有内容均由合作方或网友上传,本站不对文档的完整性、权威性及其观点立场正确性做任何保证或承诺!文档内容仅供研究参考,付费前请自行鉴别。
3、如文档内容存在违规,或者侵犯商业秘密、侵犯著作权等,请点击“违规举报”。

碎片内容

内墙砖粘贴合同

您可能关注的文档

确认删除?
VIP
微信客服
  • 扫码咨询
会员Q群
  • 会员专属群点击这里加入QQ群
客服邮箱
回到顶部