电脑桌面
添加小米粒文库到电脑桌面
安装后可以在桌面快捷访问

办公场所管理制度VIP专享VIP免费

办公场所管理制度_第1页
1/6
办公场所管理制度_第2页
2/6
办公场所管理制度_第3页
3/6
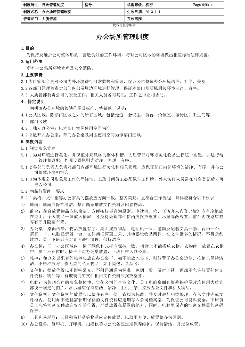
制度属性:行政管理制度编号:机密等级:机密Page 页码 1制度名称:办公场所管理制度生效日期:2013-1-1管理部门:大质管部发放范围:下载后可任意编辑办公场所管理制度1.目的为保持及维护公司整体形象,营造良好的工作环境,特对公司区域的环境做出相应标准法律规范。2.适用范围所有办公场所环境管理及安全消防。3.主要职责3.1 大质管部负责对公司内外环境进行日常监督和管理,保证公司整体办公环境洁净、有序、美观。3.2 各部门经理负责对部门内部及周边环境进行管理,保证本部门及所属周边环境洁净、有序。3.3 大质管部负责公司的安全工作,相关人员各司其职,工作之中互相协助。4.特定说明为明确办公环境的管辖范围及标准,特做以下说明:4.1 公共区域:除部门区域之外的所有区域,包括走道、会议室、前台、洽谈室、接待区、卫生间等。4.2 部门区域4.2.1 独立办公室:以本部门实际使用空间为准。 4.2.2 敞开式办公室:部门办公桌及周围使用空间为该部门区域。5.制度内容5.1 视觉形象管理5.1.1 为对环境进行美化,并保证外观风格的整体和谐,大质管部对环境美化物品进行统一布置,并进行统一管理和调配;外观设置原则为洁净,美观,有序。5.1.2 各部门负责人负责对部门内部环境进行美化和相关管理,应保证部门内部环境的洁净、有序,并与公司整体环境相符合。5.1.3 为体现公司形象及工作的严谨性,上班时间员工必须佩带工作牌;外来访问人员需在前台登记后方可进入公司。5.2 物品放置统一要求5.2.1 桌椅、文件柜等办公家具的摆放应方向一致,整齐美观,且符合工作流程。具体应符合以下要求:1)地面:地面应保持清洁,禁止随意堆放文件资料及闲置物品。2)前台:前台放置物品应以简洁、方便接待事宜为原则。电话机、笔、《访客来宾登记簿》应有序地放在桌上,个人物品一律放入抽屉;各类待处理邮件信函应摆放整齐,尽量隐蔽放置。前台内线路应整齐有序并隐蔽布置。3)办公桌:桌面洁净,物品放置有序。桌面摆放物品:电话机一只、笔筒及配套文具一套、台历一个、茶杯一个,电脑显示器一台、文件架框两至三只、其他摆设物品两件。在文件繁多的情况,不得杂乱堆放,员工下班后应对桌面进行清理,保持洁净。4)办公椅:同一办公区域内,椅子颜色和式样应保持一致,椅背上不能搭放衣物,衣物统一放置在衣柜中;员工不在位时,椅子面对办公桌放置,下班后推入办公桌。5)推柜:和办公桌配套的推柜应放在办公桌下,如不能放入桌下,则放置...

1、当您付费下载文档后,您只拥有了使用权限,并不意味着购买了版权,文档只能用于自身使用,不得用于其他商业用途(如 [转卖]进行直接盈利或[编辑后售卖]进行间接盈利)。
2、本站所有内容均由合作方或网友上传,本站不对文档的完整性、权威性及其观点立场正确性做任何保证或承诺!文档内容仅供研究参考,付费前请自行鉴别。
3、如文档内容存在违规,或者侵犯商业秘密、侵犯著作权等,请点击“违规举报”。

碎片内容

办公场所管理制度

确认删除?
VIP
微信客服
  • 扫码咨询
会员Q群
  • 会员专属群点击这里加入QQ群
客服邮箱
回到顶部