电脑桌面
添加小米粒文库到电脑桌面
安装后可以在桌面快捷访问

劳务分包协议书VIP免费

劳务分包协议书_第1页
1/4
劳务分包协议书_第2页
2/4
劳务分包协议书_第3页
3/4
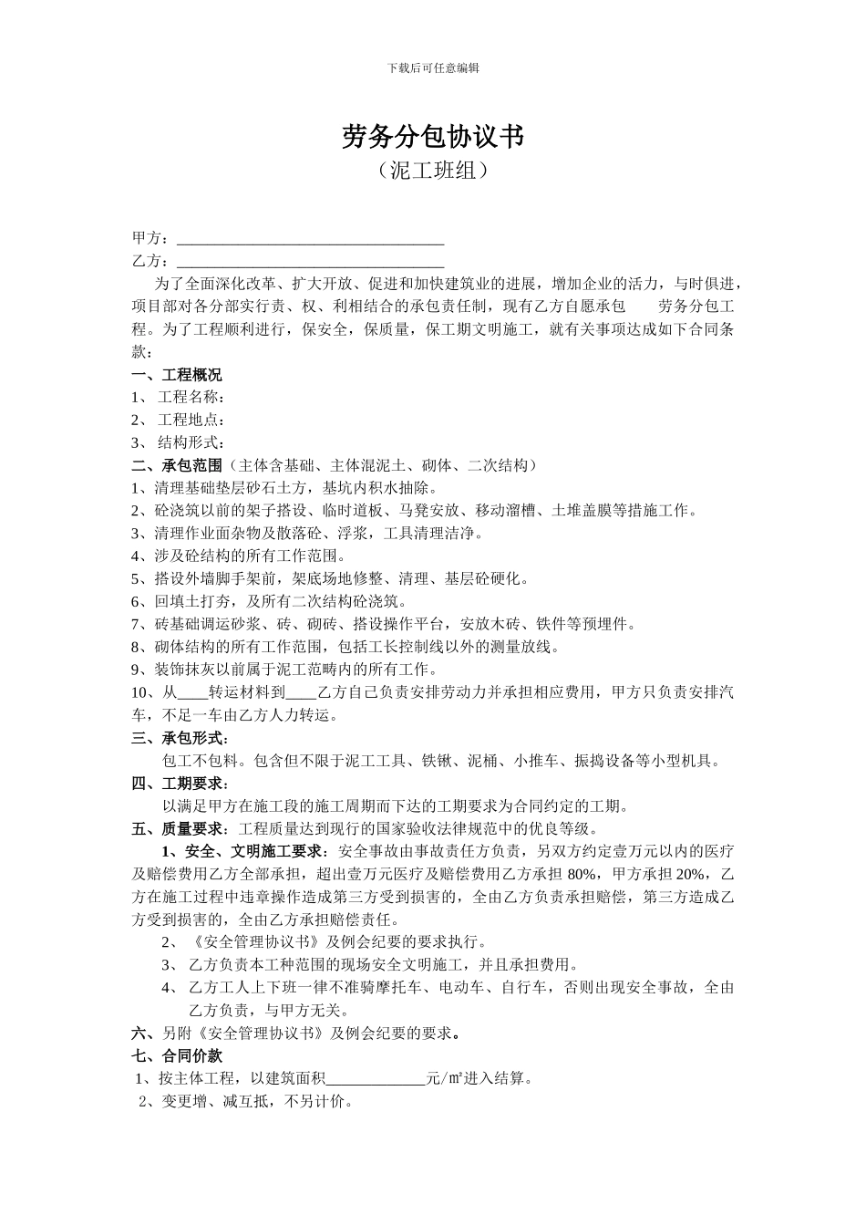
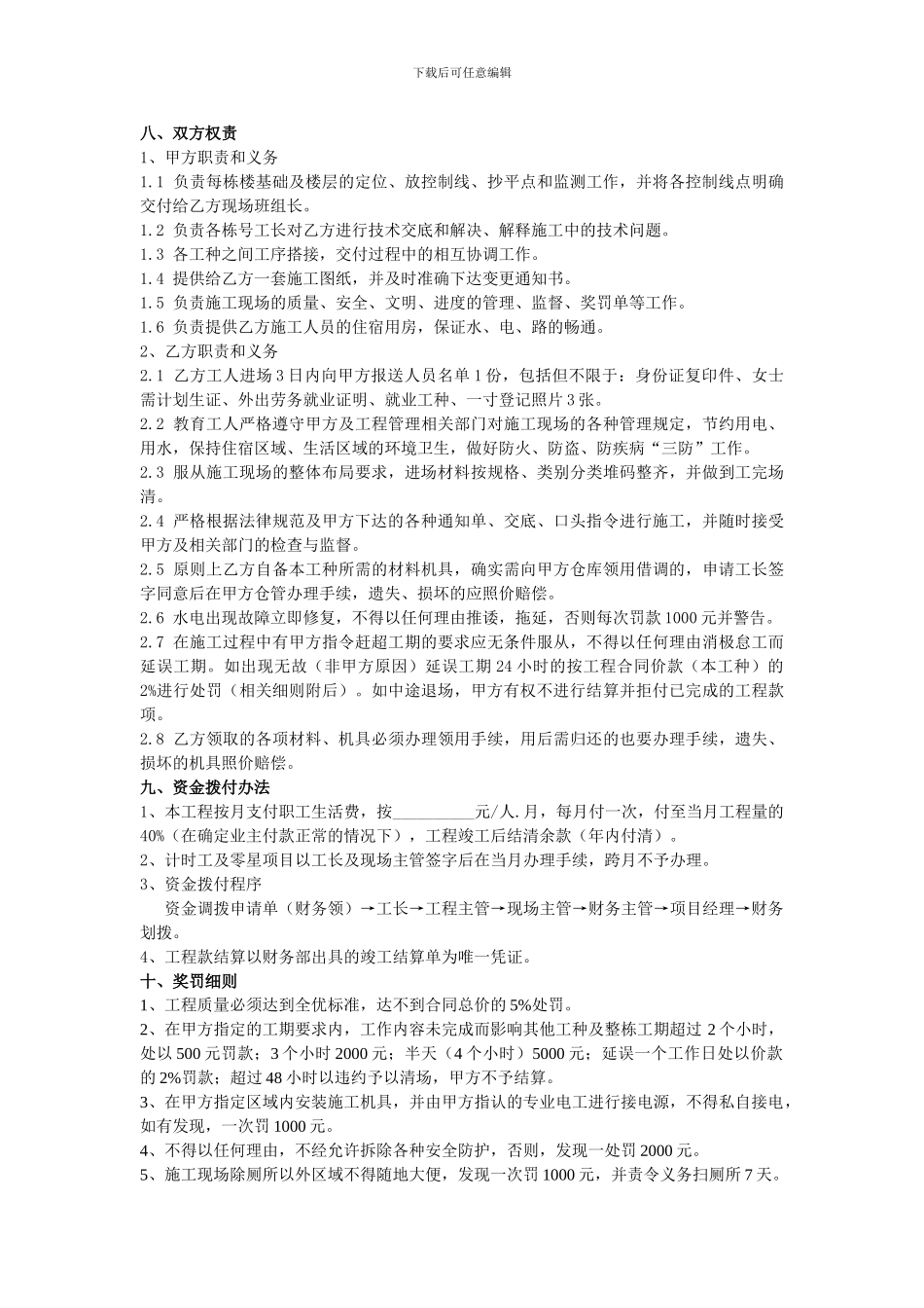
下载后可任意编辑劳务分包协议书(泥工班组)甲方:___________________________________乙方:___________________________________ 为了全面深化改革、扩大开放、促进和加快建筑业的进展,增加企业的活力,与时俱进,项目部对各分部实行责、权、利相结合的承包责任制,现有乙方自愿承包 劳务分包工程。为了工程顺利进行,保安全,保质量,保工期文明施工,就有关事项达成如下合同条款:一、工程概况1、 工程名称: 2、 工程地点: 3、 结构形式:二、承包范围(主体含基础、主体混泥土、砌体、二次结构)1、清理基础垫层砂石土方,基坑内积水抽除。2、砼浇筑以前的架子搭设、临时道板、马凳安放、移动溜槽、土堆盖膜等措施工作。3、清理作业面杂物及散落砼、浮浆,工具清理洁净。4、涉及砼结构的所有工作范围。5、搭设外墙脚手架前,架底场地修整、清理、基层砼硬化。6、回填土打夯,及所有二次结构砼浇筑。7、砖基础调运砂浆、砖、砌砖、搭设操作平台,安放木砖、铁件等预埋件。8、砌体结构的所有工作范围,包括工长控制线以外的测量放线。9、装饰抹灰以前属于泥工范畴内的所有工作。10、从____转运材料到____乙方自己负责安排劳动力并承担相应费用,甲方只负责安排汽车,不足一车由乙方人力转运。三、承包形式:包工不包料。包含但不限于泥工工具、铁锹、泥桶、小推车、振捣设备等小型机具。四、工期要求:以满足甲方在施工段的施工周期而下达的工期要求为合同约定的工期。五、质量要求:工程质量达到现行的国家验收法律规范中的优良等级。1、安全、文明施工要求:安全事故由事故责任方负责,另双方约定壹万元以内的医疗及赔偿费用乙方全部承担,超出壹万元医疗及赔偿费用乙方承担 80%,甲方承担 20%,乙方在施工过程中违章操作造成第三方受到损害的,全由乙方负责承担赔偿,第三方造成乙方受到损害的,全由乙方承担赔偿责任。2、 《安全管理协议书》及例会纪要的要求执行。3、 乙方负责本工种范围的现场安全文明施工,并且承担费用。4、 乙方工人上下班一律不准骑摩托车、电动车、自行车,否则出现安全事故,全由乙方负责,与甲方无关。六、另附《安全管理协议书》及例会纪要的要求。七、合同价款 1、按主体工程,以建筑面积_____________元/㎡进入结算。 2、变更增、减互抵,不另计价。下载后可任意编辑八、双方权责1、甲方职责和义务1.1 负责每栋楼基础及楼层的定位、放控制线、抄平点和监测工作,并将各控制线点明确交付给...

1、当您付费下载文档后,您只拥有了使用权限,并不意味着购买了版权,文档只能用于自身使用,不得用于其他商业用途(如 [转卖]进行直接盈利或[编辑后售卖]进行间接盈利)。
2、本站所有内容均由合作方或网友上传,本站不对文档的完整性、权威性及其观点立场正确性做任何保证或承诺!文档内容仅供研究参考,付费前请自行鉴别。
3、如文档内容存在违规,或者侵犯商业秘密、侵犯著作权等,请点击“违规举报”。

碎片内容

劳务分包协议书

您可能关注的文档

确认删除?
VIP
微信客服
  • 扫码咨询
会员Q群
  • 会员专属群点击这里加入QQ群
客服邮箱
回到顶部