电脑桌面
添加小米粒文库到电脑桌面
安装后可以在桌面快捷访问

临时用电监理实施细则VIP免费

临时用电监理实施细则_第1页
1/8
临时用电监理实施细则_第2页
2/8
临时用电监理实施细则_第3页
3/8
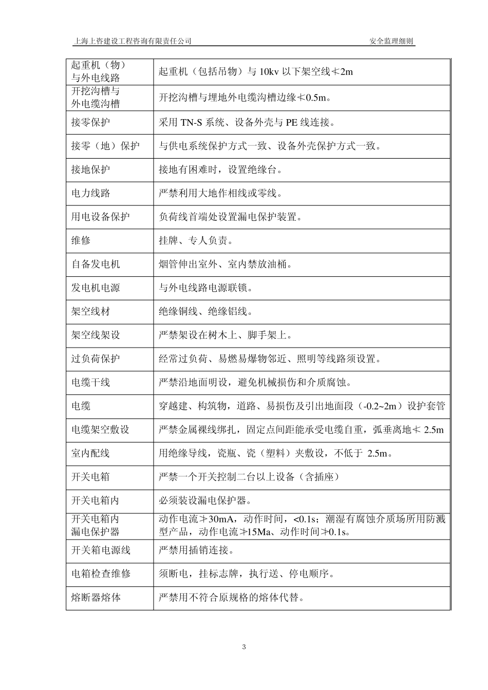
上海上咨建设工程咨询有限责任公司 安全监理细则 1 哈尔滨市轨道交通1 号线1 标工程 临时用电细则 编 写: 审 批: 上海上咨建设工程咨询有限责任公司 哈市轨道交通1 号线1 标项目监理部 2009 年 4 月 上海上咨建设工程咨询有限责任公司 安全监理细则 2 哈市轨道交通1号线1标工程临时用电细则 一、工程概况 哈尔滨市地铁一期工程是规划网络中轨道交通1号线的一部分,它由医大二院站至哈尔滨东站站,全长14.33km,全部为地下线,设16座地下车站(其中利用既有工程改造站4座),1座太平桥车辆段,平均站间距0.942km。地铁一期工程利用了30年前所建的“7381”人防工程中隧道和 4座车站的土建部分,利用总长约 5.4km。 本标段含医大二院站、黑龙江大学站、理工大学站及电表厂站,四站四区间。工程造价约 5.4亿元。 二、安全用电监理依据 1. 安全监理手册内关于安全用电的条款。 2. 国家安全生产方针,政策及各级政府安全生产法规内关于安全用电的条款。 3. 行业安全生产规范性文件,安全技术规范内关于安全用电的条款。 4. 其它有关劳动保护安全生产方面的规定、标准内关于安全用电的条款。 5. 《建设工程安全生产管理条例》(中华人民共和国国务院第 393号)内有关于安全用电的条款。 6. 《施工现场临时用电安全技术规范》JGJ46-2005。 三、安全用电监理范围 1. 施工作业中安全用电的生产管理 2. 施工现场由于用电不慎导致火警的管理 3. 施工现场机械设备安全用电的管理 4. 施工现场安全用电的技术管理 四、施工作业中安全用电应注意的事项: 在建工程 与外电线路 最小安全操作距离。1kv以下,4m;1-10kv,6m;35-110kv,8m;154-220kv,10m;330-500kv,15m。 机动车道 与外电线路 最低点与地面垂直距离。1kv以下,6m;1-10kv,7m;35kv,7m 上海上咨建设工程咨询有限责任公司 安全监理细则 3 起重机(物) 与外电线路 起重机(包括吊物)与10kv 以下架空线≮2m 开挖沟槽与 外电缆沟槽 开挖沟槽与埋地外电缆沟槽边缘≮0.5m。 接零保护 采用 TN-S 系统、设备外壳与PE 线连接。 接零(地)保护 与供电系统保护方式一致、设备外壳保护方式一致。 接地保护 接地有困难时,设置绝缘台。 电力线路 严禁利用大地作相线或零线。 用电设备保护 负荷线首端处设置漏电保护装置。 维修 挂牌、专人负责。 自备发电机 烟管伸出室外、室内禁放油桶。 发电机电源 与外电线...

1、当您付费下载文档后,您只拥有了使用权限,并不意味着购买了版权,文档只能用于自身使用,不得用于其他商业用途(如 [转卖]进行直接盈利或[编辑后售卖]进行间接盈利)。
2、本站所有内容均由合作方或网友上传,本站不对文档的完整性、权威性及其观点立场正确性做任何保证或承诺!文档内容仅供研究参考,付费前请自行鉴别。
3、如文档内容存在违规,或者侵犯商业秘密、侵犯著作权等,请点击“违规举报”。

碎片内容

临时用电监理实施细则

小辰5+ 关注
实名认证
内容提供者

出售各种资料和文档

确认删除?
VIP
微信客服
  • 扫码咨询
会员Q群
  • 会员专属群点击这里加入QQ群
客服邮箱
回到顶部