电脑桌面
添加小米粒文库到电脑桌面
安装后可以在桌面快捷访问

五年级奥数应用题题库VIP免费

五年级奥数应用题题库_第1页
1/17
五年级奥数应用题题库_第2页
2/17
五年级奥数应用题题库_第3页
3/17
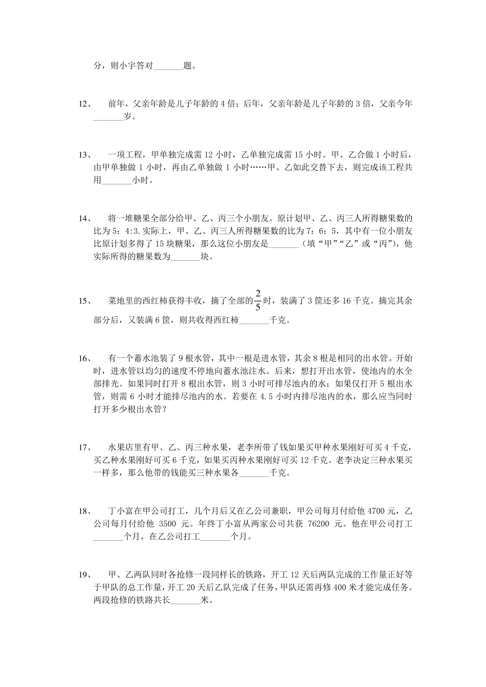
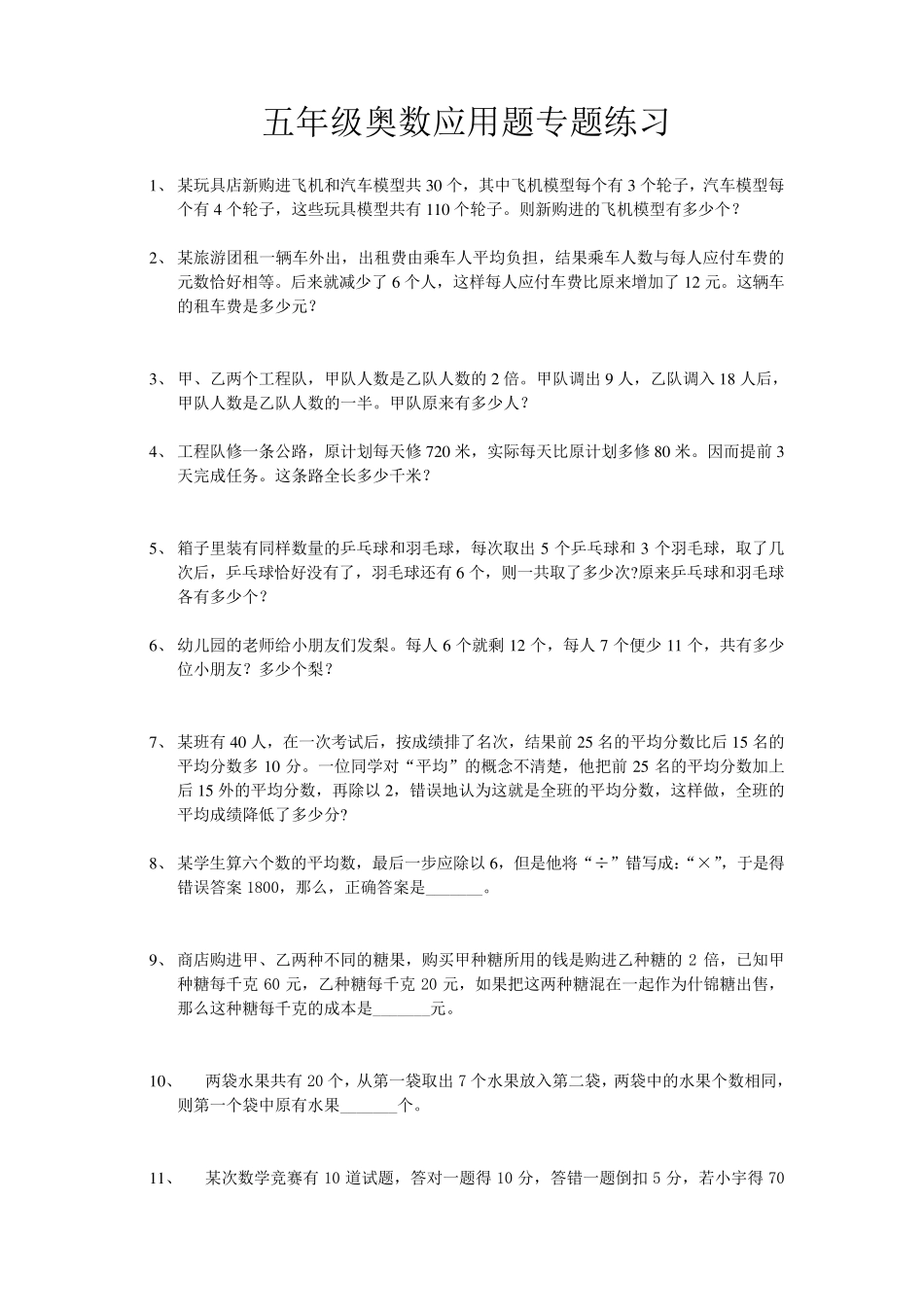
五 年 级 奥 数 应 用 题 专 题 练 习 1、 某 玩 具 店 新 购 进 飞 机 和 汽 车 模 型 共 30 个 , 其 中 飞 机 模 型 每 个 有 3 个 轮 子 , 汽 车 模 型 每个 有 4 个 轮 子 , 这 些 玩 具 模 型 共 有 110 个 轮 子 。 则 新 购 进 的 飞 机 模 型 有 多 少 个 ? 2、 某 旅 游 团 租 一 辆 车 外 出 , 出 租 费 由 乘 车 人 平 均 负 担 , 结 果 乘 车 人 数 与 每 人 应 付 车 费 的元 数 恰 好 相 等 。 后 来 就 减 少 了 6 个 人 , 这 样 每 人 应 付 车 费 比 原 来 增 加 了 12 元 。 这 辆 车的 租 车 费 是 多 少 元 ? 3、 甲 、 乙 两 个 工 程 队 , 甲 队 人 数 是 乙 队 人 数 的 2 倍 。 甲 队 调 出 9 人 , 乙 队 调 入 18 人 后 ,甲 队 人 数 是 乙 队 人 数 的 一 半 。 甲 队 原 来 有 多 少 人 ? 4、 工 程 队 修 一 条 公 路 , 原 计 划 每 天 修 720 米 , 实 际 每 天 比 原 计 划 多 修 80 米 。 因 而 提 前 3天 完 成 任 务 。 这 条 路 全 长 多 少 千 米 ? 5、 箱 子 里 装 有 同 样 数 量 的 乒 乓 球 和 羽 毛 球 , 每 次 取 出5 个 乒 乓 球 和3 个 羽 毛 球 , 取 了 几次 后 , 乒 乓 球 恰 好 没 有 了 , 羽 毛 球 还 有 6 个 , 则 一 共 取 了 多 少 次 ?原 来 乒 乓 球 和 羽 毛 球各 有 多 少 个 ? 6、 幼 儿 园的 老师给小朋友们发梨。 每 人 6 个 就 剩12 个 , 每 人 7 个 便少 11 个 , 共 有 多 少位小朋友? 多 少 个 梨? 7、 某 班有 40 人 , 在一 次 考试后 , 按成 绩排了 名次 , 结 果 前 25 名的 平 均 分数 比 后 15 名的平 均 分数 多10 分。 一 位同 学对“平 均 ”的 概念不清楚, 他把前25 名的 平 均 分数 加 上后 15 外 的 平 均 分数 , 再除以2, 错误地认为这 就 是 全 班的 平 均 分数 , 这 样 做, 全 班的平 均 成 绩降低了 多 少 分? 8、 某 学生算六个 数 的 平 ...

1、当您付费下载文档后,您只拥有了使用权限,并不意味着购买了版权,文档只能用于自身使用,不得用于其他商业用途(如 [转卖]进行直接盈利或[编辑后售卖]进行间接盈利)。
2、本站所有内容均由合作方或网友上传,本站不对文档的完整性、权威性及其观点立场正确性做任何保证或承诺!文档内容仅供研究参考,付费前请自行鉴别。
3、如文档内容存在违规,或者侵犯商业秘密、侵犯著作权等,请点击“违规举报”。

碎片内容

五年级奥数应用题题库

您可能关注的文档

确认删除?
VIP
微信客服
  • 扫码咨询
会员Q群
  • 会员专属群点击这里加入QQ群
客服邮箱
回到顶部