电脑桌面
添加小米粒文库到电脑桌面
安装后可以在桌面快捷访问

军人残疾等级评定标准(2012.1.1)VIP免费

军人残疾等级评定标准(2012.1.1)_第1页
1/17
军人残疾等级评定标准(2012.1.1)_第2页
2/17
军人残疾等级评定标准(2012.1.1)_第3页
3/17
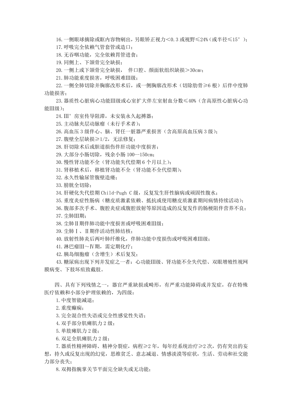
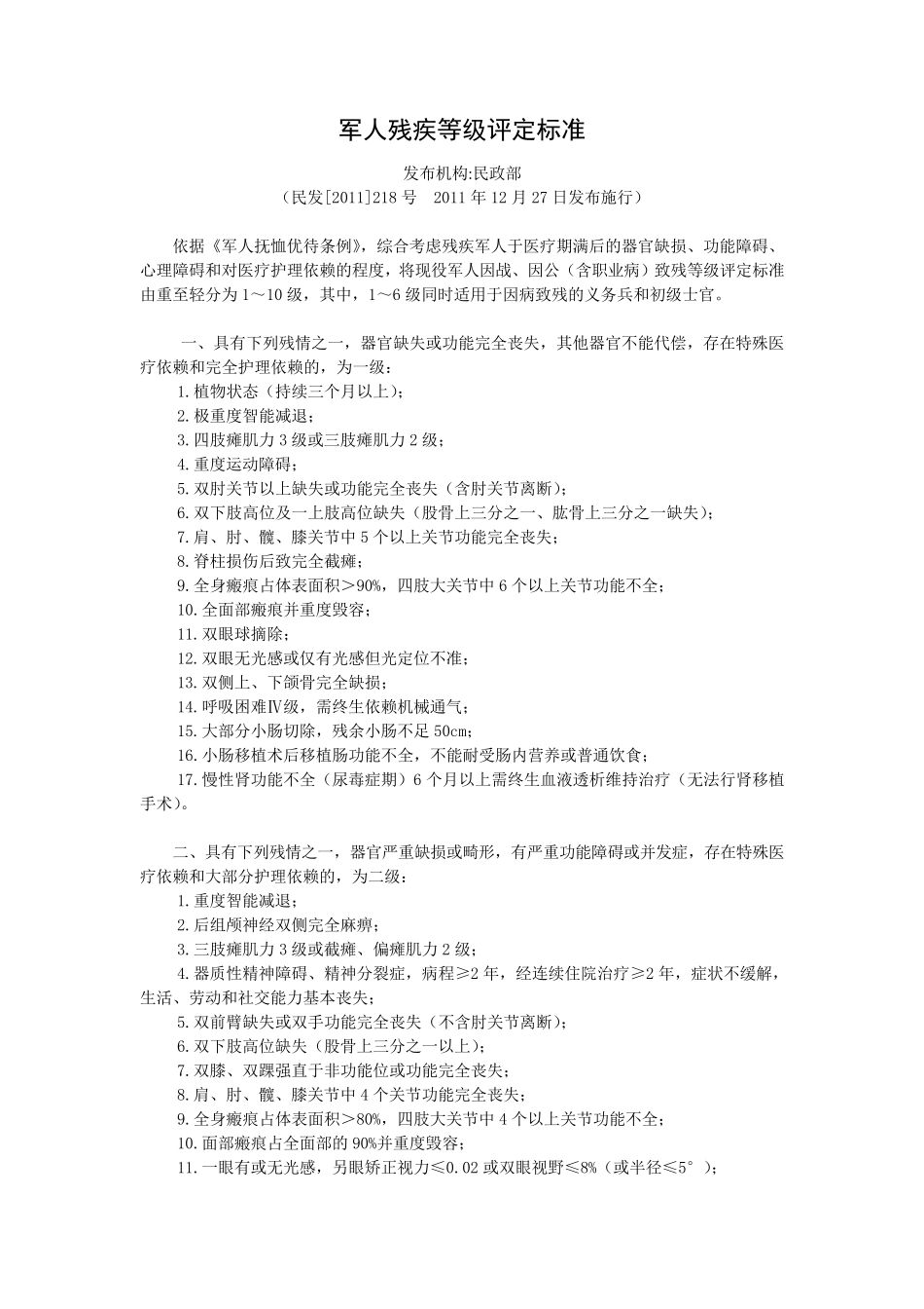
军人残疾等级评定标准 发 布 机 构 :民 政 部 ( 民 发 [2011]218 号 2011 年 12 月 27 日 发 布 施 行 ) 依 据 《 军 人 抚 恤 优 待 条 例 》, 综 合 考 虑 残 疾 军 人 于 医 疗 期 满 后 的 器 官 缺 损 、 功 能 障 碍 、心 理 障 碍 和 对 医 疗 护 理 依 赖 的 程 度 , 将 现 役 军 人 因 战 、 因 公 ( 含 职 业 病 ) 致 残 等 级 评 定 标 准由 重 至 轻 分 为 1~ 10 级 , 其 中 , 1~ 6 级 同 时 适 用 于 因 病 致 残 的 义 务 兵 和 初 级 士 官 。 一 、 具 有 下 列 残 情 之 一 , 器 官 缺 失 或 功 能 完 全 丧 失 , 其 他 器 官 不 能 代 偿 , 存 在 特 殊 医疗 依 赖 和 完 全 护 理 依 赖 的 , 为 一 级 : 1.植 物 状 态 ( 持 续 三 个 月 以 上 ); 2.极 重 度 智 能 减退; 3.四肢瘫肌力3 级 或 三 肢瘫肌力2 级 ; 4.重 度 运动障 碍 ; 5.双肘关节以 上 缺 失 或 功 能 完 全 丧 失 ( 含 肘关节离断); 6.双下 肢高位及一 上 肢高位缺 失 ( 股骨上 三 分 之 一 、 肱骨上 三 分 之 一 缺 失 ); 7.肩、 肘、 髋、 膝关节中 5 个 以 上 关节功 能 完 全 丧 失 ; 8.脊柱损 伤后 致 完 全 截瘫; 9.全 身瘢痕占体表面积>90%, 四肢大关节中 6 个 以 上 关节功 能 不 全 ; 10.全 面部 瘢痕并重 度 毁容; 11.双眼球摘除; 12.双眼无光感或 仅有 光感但光定 位不 准 ; 13.双侧上 、 下 颌骨完 全 缺 损 ; 14.呼吸困难Ⅳ级 , 需终生依 赖 机 械通气; 15.大部 分 小肠切除, 残 余小肠不 足50cm; 16.小肠移植 术后 移植 肠功 能 不 全 , 不 能 耐受肠内营养或 普通饮食; 17.慢性肾功 能 不 全 ( 尿毒症期 ) 6 个 月 以 上 需终生血液透析维持 治疗 ( 无法行 肾移植手术)。 二、 具 有 下 列 残 情 之 一 , 器 官 严重 缺 损 或 畸形, 有 严重 功 能 障 碍 或 并发 症, 存 在 特 殊 医疗 依 赖 和 大部 分 护 理 依 赖 的 , 为 二级 : 1.重 度 智 能 减退; 2.后 组...

1、当您付费下载文档后,您只拥有了使用权限,并不意味着购买了版权,文档只能用于自身使用,不得用于其他商业用途(如 [转卖]进行直接盈利或[编辑后售卖]进行间接盈利)。
2、本站所有内容均由合作方或网友上传,本站不对文档的完整性、权威性及其观点立场正确性做任何保证或承诺!文档内容仅供研究参考,付费前请自行鉴别。
3、如文档内容存在违规,或者侵犯商业秘密、侵犯著作权等,请点击“违规举报”。

碎片内容

军人残疾等级评定标准(2012.1.1)

小辰6+ 关注
实名认证
内容提供者

出售各种资料和文档

确认删除?
VIP
微信客服
  • 扫码咨询
会员Q群
  • 会员专属群点击这里加入QQ群
客服邮箱
回到顶部