电脑桌面
添加小米粒文库到电脑桌面
安装后可以在桌面快捷访问

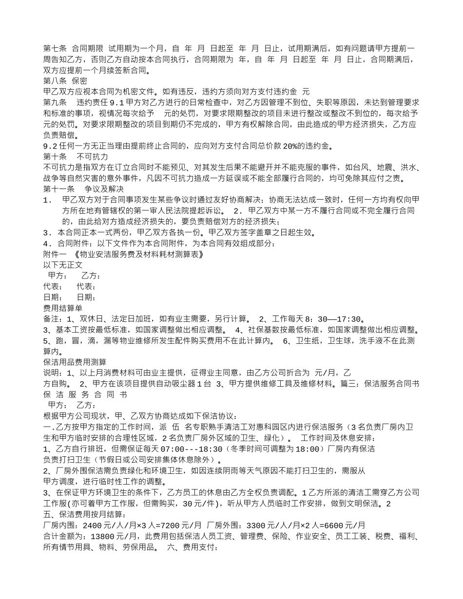
厂区保洁服务合同协议VIP免费

厂区保洁服务合同协议_第1页
1/4
厂区保洁服务合同协议_第2页
2/4
厂区保洁服务合同协议_第3页
3/4
篇一:厂区清洁服务协议厂区清洁服务协议甲方:天津星马汽车有限公司乙方:根据自愿、公平和诚信的原则,经双方平等协商,就厂区的卫生保洁工作订立以下条款,以便双方共同遵守。一、保洁范围1、厂区内硬化的水泥路面及雨水井的清扫和疏浚;2、办公楼二、三、四楼走廊、楼梯、三、四楼会议室、接待室及卫生间的清扫(拖、抹)保洁。3、各车间安全通道、转运通道。涂装车间安全通道、转运车池、设备顶部及设备外 1 米范围。各车间罐、架、厢较长期停放场地的清扫;4、车间会议室、休息室外的走廊清扫;5、车间已启用的卫生间的清扫;6、厂区水龙头漏水和简单下水维修。7、油漆车间污水池加注药物、废渣清理。喷漆室格栅清理更换、循环水池清理。(该条的费用不包含在保洁费内);二、保洁人员定额及服务费1、根据保洁工作范围和保洁的质量要求,乙方提供保洁人员不得少于 6 人,男性年龄不得超过 60 周岁,女性不得超过 50 周岁,身体健康,无重大疾病和传染性疾病。2、在保质保量,经考核合格的情况下,甲方按月支付乙方保洁费玖仟伍佰元人民币。如考核不合格将扣减相应的保洁费。3、清理油漆车间格栅,每天加注固化剂,清理油漆废渣的费用另行结算。三、甲方的权利和义务1、为乙方提供必须的保洁工具和物品;2、为乙方的保洁人员提供必须的劳动保护用品(安全帽、工作服、手套、胶鞋、口罩);3、对乙方的工作质量进行检查监督,对保洁质量不合格又没有按要求改正的,有权发出警告并扣除相应的保洁费;4、如发现乙方所聘保洁工不符合甲方用人条件的,保洁工在工作中损害甲方权益的,保洁工不接受甲方的指导、批判的甲方有权要求乙方更换保洁工并对乙方进行罚款。四、乙方的权利和义务1、按甲方的用人条件自主招聘保洁工,自行制定薪酬分配;2、按指定区域和卫生保洁要求做好保洁工作,自觉接受甲方监督;4、乙方人员不得随意进入甲方作业场所,自觉爱护甲方工厂的设施,不得擅自动用。如此造成损失的,应照价赔偿;5、对甲方发放的工具、用品要妥善保管,损坏要赔。五、保洁区域的卫生要求1、办公区公共区域地面清洁、无杂物、无痰迹,楼梯扶手无灰尘,墙面无灰尘、无蛛网;2、车间办公区、休息室、会议室外的公共区域无杂物,无积尘;3、车间安全通道、过道的保洁区内无杂物、无污水、无积尘;4、办公楼卫生间无异味,洗脸盆、大小便器清洁,无脏垢。车间卫生间无异味,脸盆清洁无脏垢,大小便器较清洁,上下水通畅;5、道路无杂物,雨水...

1、当您付费下载文档后,您只拥有了使用权限,并不意味着购买了版权,文档只能用于自身使用,不得用于其他商业用途(如 [转卖]进行直接盈利或[编辑后售卖]进行间接盈利)。
2、本站所有内容均由合作方或网友上传,本站不对文档的完整性、权威性及其观点立场正确性做任何保证或承诺!文档内容仅供研究参考,付费前请自行鉴别。
3、如文档内容存在违规,或者侵犯商业秘密、侵犯著作权等,请点击“违规举报”。

碎片内容

厂区保洁服务合同协议

领读文化+ 关注
实名认证
内容提供者

传播文化,铸就未来

确认删除?
VIP
微信客服
  • 扫码咨询
会员Q群
  • 会员专属群点击这里加入QQ群
客服邮箱
回到顶部