电脑桌面
添加小米粒文库到电脑桌面
安装后可以在桌面快捷访问

2024年妇幼保健院建设标准VIP免费

2024年妇幼保健院建设标准_第1页
1/9
2024年妇幼保健院建设标准_第2页
2/9
2024年妇幼保健院建设标准_第3页
3/9
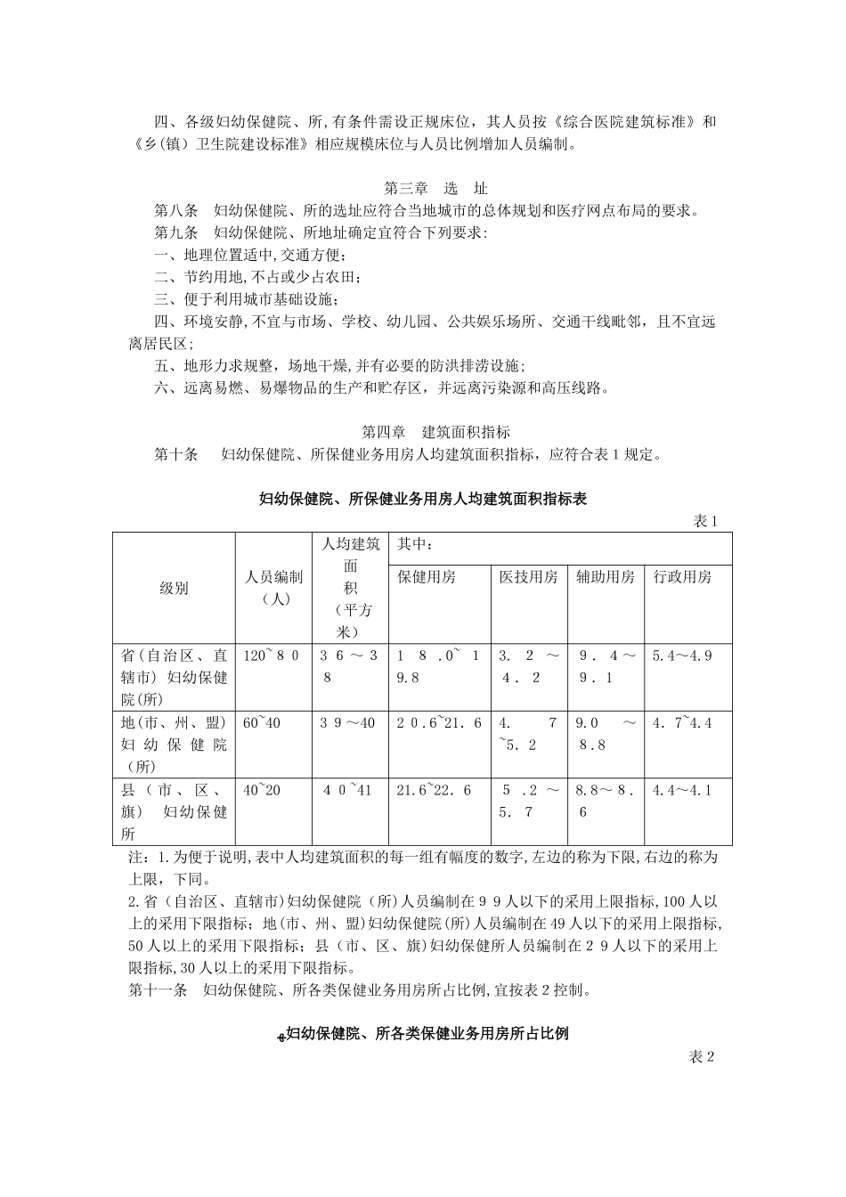
妇幼保健院、所建设标准(报批稿)编制说明妇幼保健院、所建设标准是根据国家计委计标[1987]2323号《关于制定工程项目建设标准的几点意见》和建设部、国家计委[90]建标字第519号《关于工程项目建设标准编制工作暂行办法》的要求,由卫生部主编,由贵州、福建、天津、黑龙江、广西、青海省(自治区、直辖市)卫生厅(局)组成的编制组具体编制。在编制过程中,编制组进行了较为广泛深入的调查研究,总结了建国以来的建设经验,分析论证了大量资料,遵循艰苦奋斗、勤俭建国的方针,充分利用卫生资源,满足人民群众基本的卫生服务需求,贯彻国家的有关政策,多次征求各有关部门、单位及专家的意见,最后召开了全国审查会议,会同各有关部门审查定稿。本建设标准共分七章:总则、建设规模、选址、建筑面积指标、用地指标、建筑标准、仪器设备装备标准。本标准系初次编制,在试行过程中,请各单位注意总结经验,积累资料,如发现需要修改和补充之处,请将意见和有关资料寄卫生部计划财务司基建处(北京后海北沿44号,邮政编码100725),以便今后修订时参考。中华人民共和国卫生部1992年1月22日第一章总则第一条为了加强妇幼保健院、所工程建设的科学管理,合理确定和正确掌握建设标准,推动妇幼卫生事业的发展,提高投资效益,制定本建设标准。第二条本建设标准是编制、评估、审批妇幼保健院、所项目可行性研究报告的重要依据,也是有关部门审查初步设计和监督、检查整个建设过程建设标准的尺度。ﻭ第三条本建设标准适用于全国妇幼保健院、所的建设。第四条妇幼保健院、所的建设必须贯彻艰苦奋斗、勤俭建国的方针,充分利用卫生资源,满足人民群众基本的卫生服务需求,正确处理需要与可能、现状与发展的关系。第五条妇幼保健院、所的建设,应执行本建设标准及国家现行的有关标准、规范及定额指标。第二章建设规模第六条妇幼保健院、所,应根据所在地区的人口数量及密度、经济、地理、交通和服务半径等因素,合理确定建设规模。第七条机构设置,人员配备:一、各级妇幼保健机构按行政区划,省(自治区、直辖市)设妇幼保健院(所),地(市、州、盟)设妇幼保健院(所),县(市、区、旗)设妇幼保健所。有条件的县,经上级卫生行政部门批准可设妇幼保健院。二、县以上(含县)妇幼保健机构的人员编制总额,一般按人口的1∶10000配备;地广人稀、交通不便的地区和大城市按人口的1∶5000配备;人口稠密的省按1∶15000配备。三、省(自治区、直辖市)、地(市、州、盟)、县(市、区、旗)妇幼保健院、所人员规模按照卫生部、劳动人事部(86)卫妇第2号文确定。四、各级妇幼保健院、所,有条件需设正规床位,其人员按《综合医院建筑标准》和《乡(镇)卫生院建设标准》相应规模床位与人员比例增加人员编制。第三章选址第八条妇幼保健院、所的选址应符合当地城市的总体规划和医疗网点布局的要求。第九条妇幼保健院、所地址确定宜符合下列要求:一、地理位置适中,交通方便;二、节约用地,不占或少占农田;三、便于利用城市基础设施;四、环境安静,不宜与市场、学校、幼儿园、公共娱乐场所、交通干线毗邻,且不宜远离居民区;五、地形力求规整,场地干燥,并有必要的防洪排涝设施;六、远离易燃、易爆物品的生产和贮存区,并远离污染源和高压线路。第四章建筑面积指标第十条妇幼保健院、所保健业务用房人均建筑面积指标,应符合表1规定。妇幼保健院、所保健业务用房人均建筑面积指标表表1级别人员编制(人)人均建筑面积(平方米)其中:保健用房医技用房辅助用房行政用房省(自治区、直辖市)妇幼保健院(所)120~8036~3818.0~19.83.2~4.29.4~9.15.4~4.9地(市、州、盟)妇幼保健院(所)60~4039~4020.6~21.64.7~5.29.0~8.84.7~4.4县(市、区、旗)妇幼保健所40~2040~4121.6~22.65.2~5.78.8~8.64.4~4.1注:1.为便于说明,表中人均建筑面积的每一组有幅度的数字,左边的称为下限,右边的称为上限,下同。2.省(自治区、直辖市)妇幼保健院(所)人员编制在99人以下的采用上限指标,100人以上的采用下限指标;地(市、州、盟)妇幼保健院(所)人员编制在49人以下的采用上限指标,50人以上的采用下限指标;县(市、...

1、当您付费下载文档后,您只拥有了使用权限,并不意味着购买了版权,文档只能用于自身使用,不得用于其他商业用途(如 [转卖]进行直接盈利或[编辑后售卖]进行间接盈利)。
2、本站所有内容均由合作方或网友上传,本站不对文档的完整性、权威性及其观点立场正确性做任何保证或承诺!文档内容仅供研究参考,付费前请自行鉴别。
3、如文档内容存在违规,或者侵犯商业秘密、侵犯著作权等,请点击“违规举报”。

碎片内容

2024年妇幼保健院建设标准

您可能关注的文档

确认删除?
VIP
微信客服
  • 扫码咨询
会员Q群
  • 会员专属群点击这里加入QQ群
客服邮箱
回到顶部