电脑桌面
添加小米粒文库到电脑桌面
安装后可以在桌面快捷访问

大学英语自主学习中心合同VIP免费

大学英语自主学习中心合同_第1页
1/8
大学英语自主学习中心合同_第2页
2/8
大学英语自主学习中心合同_第3页
3/8
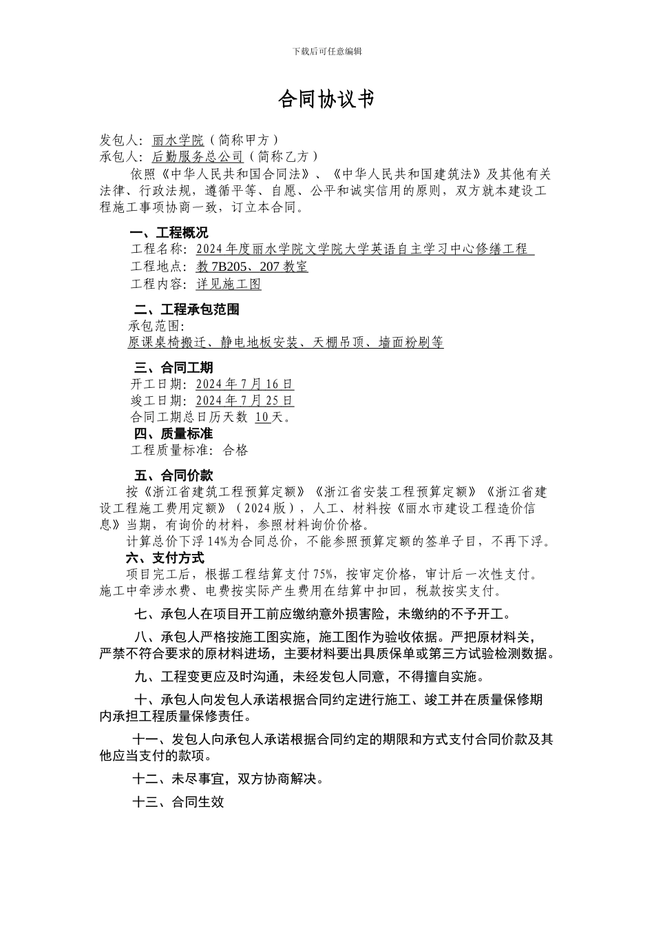
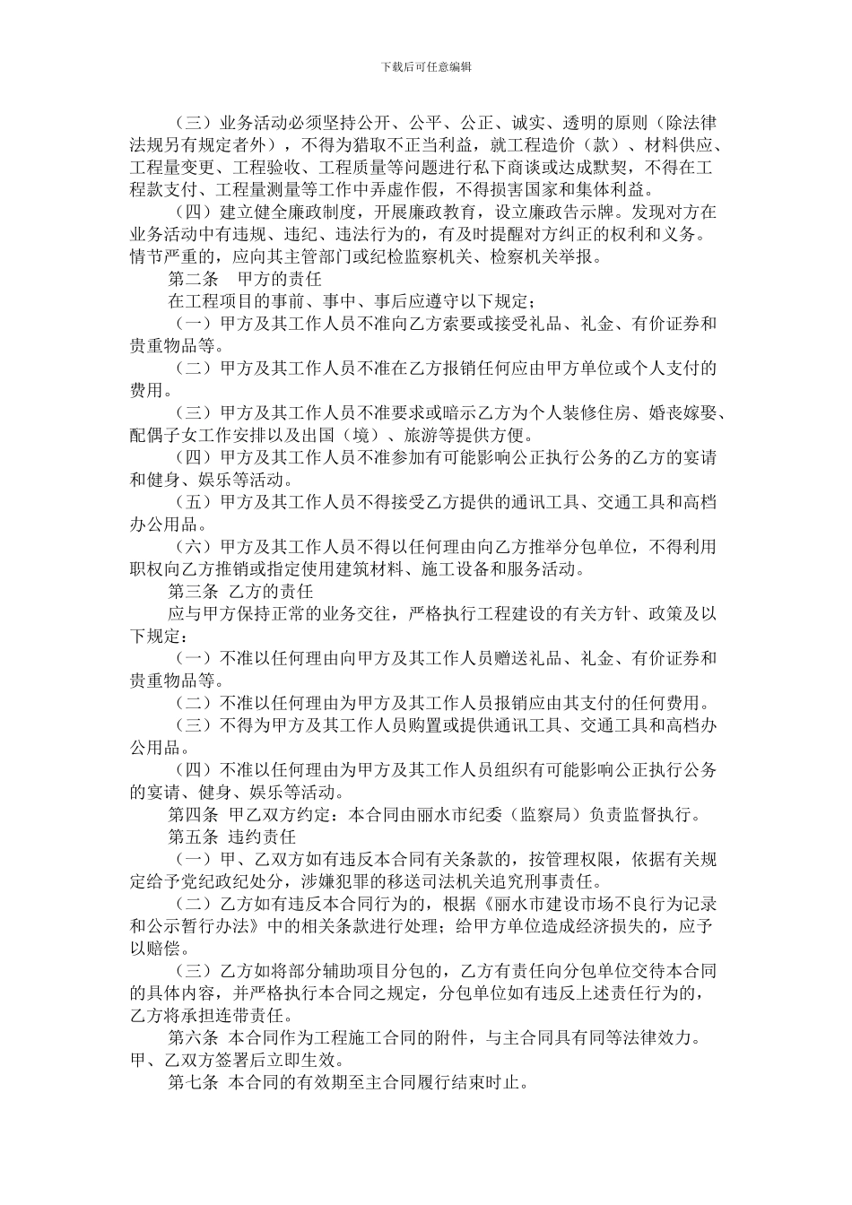
下载后可任意编辑合同协议书发包人:丽水学院(简称甲方)承包人:后勤服务总公司(简称乙方) 依照《中华人民共和国合同法》、《中华人民共和国建筑法》及其他有关法律、行政法规,遵循平等、自愿、公平和诚实信用的原则,双方就本建设工程施工事项协商一致,订立本合同。一、工程概况工程名称:2024 年度 丽水学院文学院大学英语自主学习中心修缮工程 工程地点:教 7B205 、 207 教室 工程内容:详见施工图二、工程承包范围 承包范围:原课桌椅搬迁、静电地板安装、天棚吊顶、墙面粉刷等三、合同工期开工日期:2024 年 7 月 16 日 竣工日期:2024 年 7 月 25 日 合同工期总日历天数 10 天。四、质量标准工程质量标准:合格五、合同价款按《浙江省建筑工程预算定额》《浙江省安装工程预算定额》《浙江省建设工程施工费用定额》(2024 版),人工、材料按《丽水市建设工程造价信息》当期,有询价的材料,参照材料询价价格。计算总价下浮 14%为合同总价,不能参照预算定额的签单子目,不再下浮。六、支付方式项目完工后,根据工程结算支付 75%,按审定价格,审计后一次性支付。施工中牵涉水费、电费按实际产生费用在结算中扣回,税款按实支付。七、承包人在项目开工前应缴纳意外损害险,未缴纳的不予开工。八、承包人严格按施工图实施,施工图作为验收依据。严把原材料关,严禁不符合要求的原材料进场,主要材料要出具质保单或第三方试验检测数据。九、工程变更应及时沟通,未经发包人同意,不得擅自实施。十、承包人向发包人承诺根据合同约定进行施工、竣工并在质量保修期内承担工程质量保修责任。十一、发包人向承包人承诺根据合同约定的期限和方式支付合同价款及其他应当支付的款项。十二、未尽事宜,双方协商解决。十三、合同生效下载后可任意编辑本合同双方签字盖章后生效,一式二份,甲乙双方各执一份,质量保修期满后失效。发 包 人:(公章) 承 包 人:(公章) 法定代表人: 法定代表人: 或其授权代理人: 或其授权代理人: 日 期: 日 期:电 话: 电 话:传 真: 传 真:工程项目建设廉政合同工程项目名称:2024 年度丽水学院文学院大学英语自主学习中心修缮工程 发包单位名称:丽水学院 承包单位名称:后勤服务总公司 为加强建设工程项目的廉政建设,法律规范发包方和承包方的各项活动,防止发生各种谋取不正当利益的违法违纪行为,实现优质工程和廉政工程,经双方商定特订立本廉...

1、当您付费下载文档后,您只拥有了使用权限,并不意味着购买了版权,文档只能用于自身使用,不得用于其他商业用途(如 [转卖]进行直接盈利或[编辑后售卖]进行间接盈利)。
2、本站所有内容均由合作方或网友上传,本站不对文档的完整性、权威性及其观点立场正确性做任何保证或承诺!文档内容仅供研究参考,付费前请自行鉴别。
3、如文档内容存在违规,或者侵犯商业秘密、侵犯著作权等,请点击“违规举报”。

碎片内容

大学英语自主学习中心合同

您可能关注的文档

确认删除?
VIP
微信客服
  • 扫码咨询
会员Q群
  • 会员专属群点击这里加入QQ群
客服邮箱
回到顶部