电脑桌面
添加小米粒文库到电脑桌面
安装后可以在桌面快捷访问

学员培训合同VIP免费

学员培训合同_第1页
1/4
学员培训合同_第2页
2/4
学员培训合同_第3页
3/4
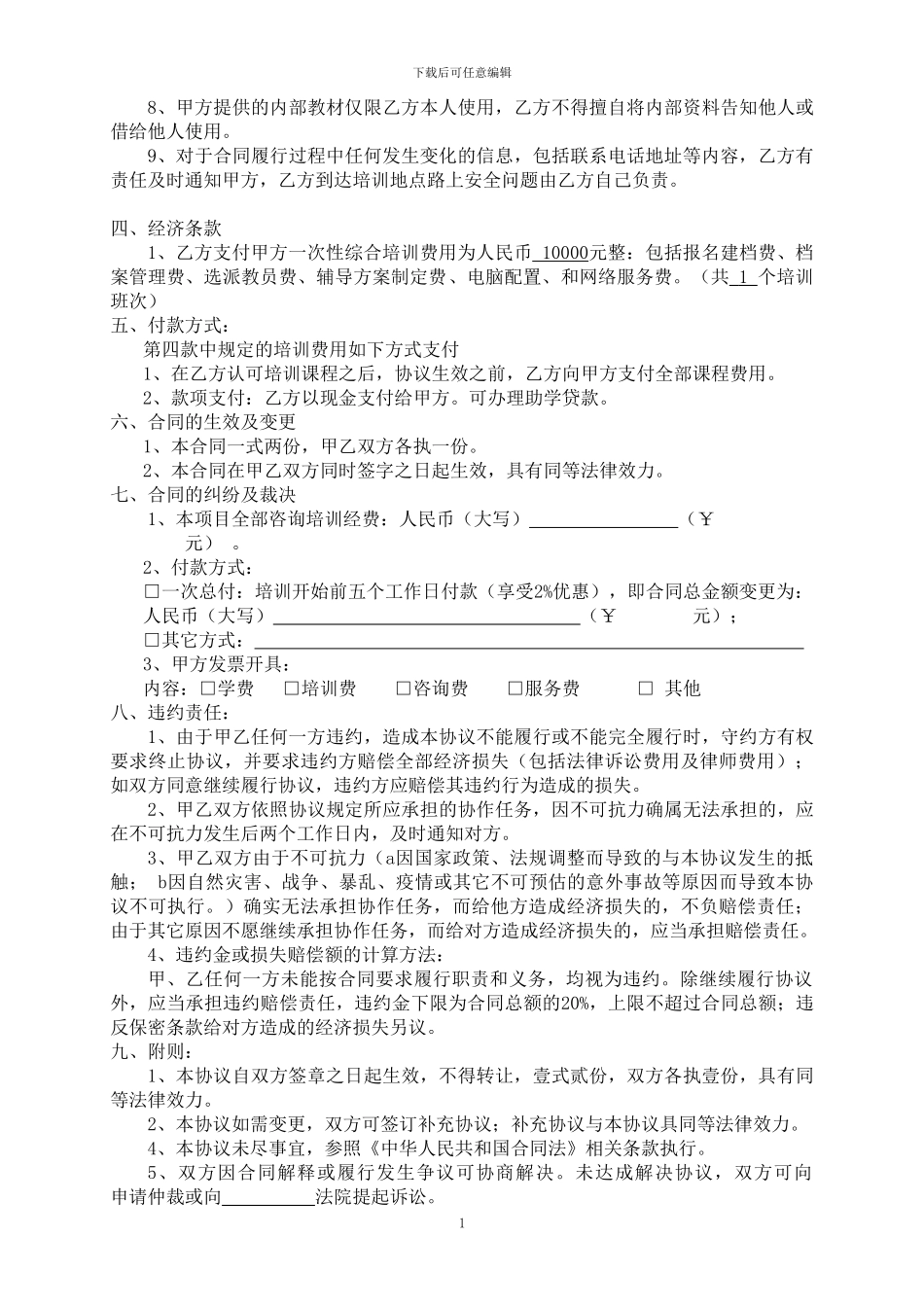
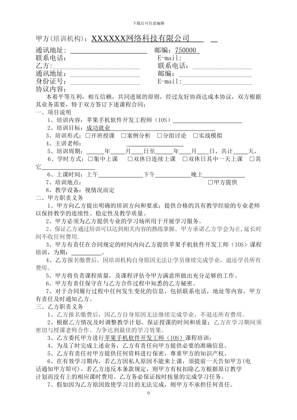
下载后可任意编辑苹果手机软件开发工程师(IOS)培训合同XXXXXX网络科技有限公司2024年1月0下载后可任意编辑甲方(培训机构):XXXXXX 网络科技有限 公司 司 通讯地址: 邮编:750000 联系电话: E-mail: 乙方:_________________________ 联系电话:_________________ 通讯地址:____________________ 邮编:_____________________ 身份证号:____________________ E-mail:____________________协议内容:本着平等互利,相互信赖,共同进展的原则,经过友好协商达成本协议,双方根据其业务需要,特于双方签订下述课程合同:一、项目说明1、培训内容:苹果手机软件开发工程师(IOS) 2、培训目标:成功就业 3、培训形式:□开班授课 □案例分析 □分组讨论 □实战模拟4、主讲老师: 5、培训周期: 年 月 日至 年 月 日,共计 天, 6、学时方式:□集中上课 □双休日连续上课 □双休日其中一天上课 □其它 6、上课时间:上午 下午 晚上 你 7、培训地点: □甲方提供 8、教学设备:视情况而定二、甲方职责义务1、甲方向乙方提出明确的培训方向和要求;提供合格的具有教学经验的专业老师以保持教学的连续性、稳定性及教学质量。2、甲方必须为乙方提供专业的学习场所用于开展学习服务。2、保证乙方通过培训可以达到相关内容的熟练掌握、甲方承诺乙方学会为止,延长时间不收任何费用.3、甲方有责任在合同规定的时间内向乙方提供苹果手机软件开发工师(IOS)课程培训,为期: 。4、乙方报名缴费后,因培训机构自身原因无法让学员继续完成学业,退还学员所有费用。5、甲方将负责课程质量,及课程评估令甲方满意所做出充分足够的工作。6、甲方有责任保守在与乙方合作过程中知悉的乙方秘密。7、对于合同履行过程中任何发生变化的信息,包括联系电话,地址等内容,甲方有责任及时通知乙方。三、乙方职责义务1、乙方报名缴费后,因乙方自身原因无法继续完成学业,不退还所有费用。2、根据乙方情况及时调整教学计划,保证授课的时间和质量;乙方在学习期间须密切与授课老师合作、力争达到最佳的学习效果。3、乙方委托甲方进行苹果手机软件开发工师( IOS ) 课程培训;4、为及了时完成上述业务,乙方有责任向甲方提供必要的准确信息。5、乙方有责任对甲方提供任何资料进行保密,尊重甲方的知识产权。6、在有效学习期内,若乙方因私人原因不能来上课,须提前一天告知甲方(电话通知甲方即可)。若乙方违反本条款规定,则甲方...

1、当您付费下载文档后,您只拥有了使用权限,并不意味着购买了版权,文档只能用于自身使用,不得用于其他商业用途(如 [转卖]进行直接盈利或[编辑后售卖]进行间接盈利)。
2、本站所有内容均由合作方或网友上传,本站不对文档的完整性、权威性及其观点立场正确性做任何保证或承诺!文档内容仅供研究参考,付费前请自行鉴别。
3、如文档内容存在违规,或者侵犯商业秘密、侵犯著作权等,请点击“违规举报”。

碎片内容

学员培训合同

确认删除?
VIP
微信客服
  • 扫码咨询
会员Q群
  • 会员专属群点击这里加入QQ群
客服邮箱
回到顶部