电脑桌面
添加小米粒文库到电脑桌面
安装后可以在桌面快捷访问

给水工程强度及严密性试验方案VIP免费

给水工程强度及严密性试验方案_第1页
1/6
给水工程强度及严密性试验方案_第2页
2/6
给水工程强度及严密性试验方案_第3页
3/6
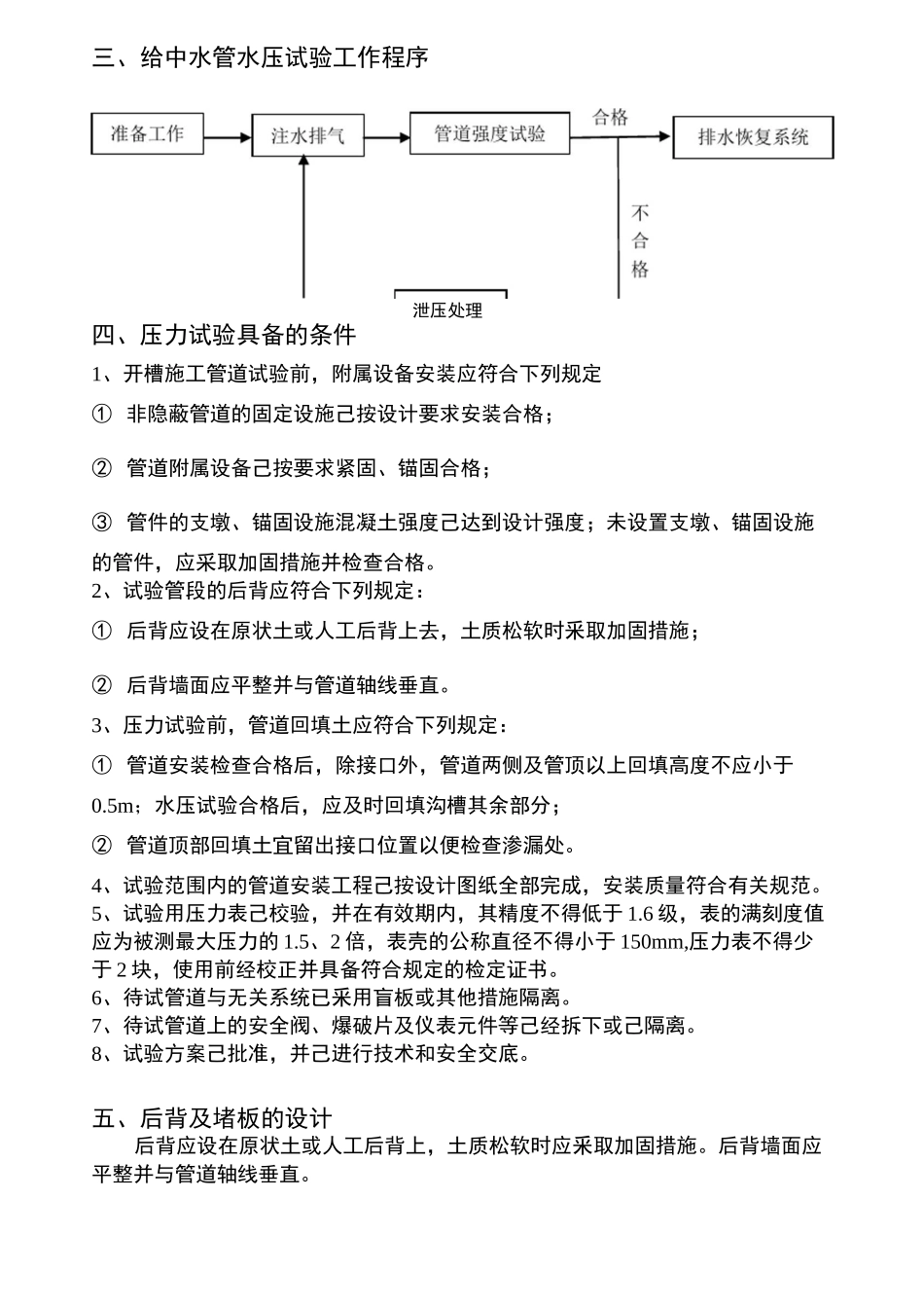
房山区清苑南街道路工程给中水管道工程水压试验方案编制审核北京鑫峰建设投资有限公司2019 年 3 月一•后背及堵板的设计 1二.进水管路、排气孔及排水孔的设计 1三.加压设备、压力计的选择及安装设计 1四....................................................排水疏导措施 3五.升压分级的划分及观测制度的规定 3六.试验管段的稳定措施和安全措施 3一、编制说明(1)、本工程招标文件、设计图纸;(2)、《消防给水及消防栓系统技术规范》GB50974-2014;(3)、《北京市给水排水管道工程施工技术规范》DBJO1-47-2000;(4)、《柔性接口给水管道支墩》10S505;(5)、《混凝土模块式室外给水管道附属构筑物》12SS508;(6)、《给水排水管道工程施工及验收规范》GB50206-2008;(7)、《室外消防栓安装及消防水鹤安装》13S201;(8)、现场情况调查资料;(9)、国家现行施工技术标准、施工及验收规范,工程质量评定标准及操作规程;(10)、以往相似工程的施工经验、施工技术技能等;二、工程概况1、房山区清苑南路位于房山区。本项目自北向南分别与汇商东路、规划六十一号路、规划六十二号路、现状黄良路相交,终点接规划于管营路。2、清苑南街给水工程设计给水管径 DN150,设计干管总长 758.9m,预留支管管径 DN300,设计全长 18.6m,预留支管管径 DN150,全长约 36m°设计管道埋设为0.99、2.98m,管顶最小覆土 0.84m,管顶最大覆土 2.83m。给水管道釆用球墨铸铁管及管件;管道接口釆用滑入式 T 型接口,橡胶圈压缩率 34%、40%;管道与蝶阀等管件连接釆用法兰连接。设计阀门井 8 座,排气井 2 座,消防栓井 7 座。3、清苑南街中水工程设计给水管径 DN200,设计干管总长 757.56m,预留支管管径 DN200,设计全长 22.58m,预留支管管径 DN150,全长约 42m。设计管道埋设为1.05^3.08m,管顶最小覆土 0.85m,管顶最大覆土 2.88m。给水管道釆用球墨铸铁管及管件;管道接口釆用滑入式 T 型接口,橡胶圈压缩率 34%、40%;管道与蝶阀等管件连接釆用法兰连接。设计阀门井 8 座,排气井 2 座,取水井 1 座。三、给中水管水压试验工作程序泄压处理四、压力试验具备的条件1、开槽施工管道试验前,附属设备安装应符合下列规定① 非隐蔽管道的固定设施己按设计要求安装合格;② 管道附属设备己按要求紧固、锚固合格;③ 管件的支墩、锚固设施混凝土强度己达到设计强度;未设置支墩、锚固设施的管件,应采取加固措施并检查合格。2、试验管段的后背应...

1、当您付费下载文档后,您只拥有了使用权限,并不意味着购买了版权,文档只能用于自身使用,不得用于其他商业用途(如 [转卖]进行直接盈利或[编辑后售卖]进行间接盈利)。
2、本站所有内容均由合作方或网友上传,本站不对文档的完整性、权威性及其观点立场正确性做任何保证或承诺!文档内容仅供研究参考,付费前请自行鉴别。
3、如文档内容存在违规,或者侵犯商业秘密、侵犯著作权等,请点击“违规举报”。

碎片内容

给水工程强度及严密性试验方案

您可能关注的文档

确认删除?
VIP
微信客服
  • 扫码咨询
会员Q群
  • 会员专属群点击这里加入QQ群
客服邮箱
回到顶部