电脑桌面
添加小米粒文库到电脑桌面
安装后可以在桌面快捷访问

教学场地租赁合同VIP免费

教学场地租赁合同_第1页
1/4
教学场地租赁合同_第2页
2/4
教学场地租赁合同_第3页
3/4
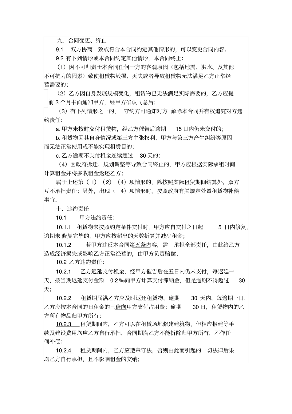
教学场地租赁合同出租人(以下简称甲方):承租人(以下简称乙方):根据《中华人民共和国合同法》等法律、法规之规定,甲、乙双方在平等、自愿、公平和诚实信用的基础上,经协商一致,就乙方承租甲方有关租赁物事宜,订立本合同。一、租赁物情况1.1 甲方出租给乙方的租赁物坐落于海南省海口市金盘建设一横路,用地面积 3527.3 平方米,整栋建筑总计7 层(除东部一、二层990 平方米建筑面积外),土地使用权以拍卖方式取得。产权证明书号为( 2010)海中法执申诉字第6 号。甲方应向乙方出示有关 产权证明书 的原件并向乙方提供复印件。1.2 本合同所称的“租赁物”均包括附属设施设备及用地面积 3527.3平方米 ,下同。1.3 租赁物的基本情况见附件(一),租赁物附属设施设备见附件(二)。二、租赁用途乙方租赁上述租赁物作为教学及其有关的活动使用,乙方经营期间,对租赁物有使用权、转租权。三、租赁期限3.1 租赁期共 12 年,自 2013 年 月日始至 2025 年 月日止。3.2 甲方应于 2013 年 月日前按现状向乙方交付租赁物,同时甲方给予乙方2 个月的免费装修期(该期限不计收租金)。装修费用由乙方承担。3.3 租赁期满后,乙方在同等条件下有优先承租权。乙方如需继续承租的,可以于租赁期满前1 个月内,向甲方提出书面续租要求。3.4 租赁期满, 如乙方继续使用租赁物而甲方未提出异议的,双方另签续租合同,其租金数额另行商定。四、租金及支付4.1 双方约定租赁期内前三年租金为¥300 万元,自第四年始每三年递增10%,具体数额为: 2016 年 月日— 2019 年 月 日租金为¥ 330 万元整(大写:叁百叁拾万元整);2019 年 月 日— 2022 年 月 日租金为¥ 363 万元整(大写:叁百陆拾叁万元整);2022 年 月 日— 2025 年 月 日租金为¥ 399.3万元整(大写:叁百玖拾玖万叁仟元整)。每半年支付一次,支付方式为转帐(甲方指定的收款银行,收款单位名称为:海南腾鹏实业有限公司,开户行为:帐号为:);4.2 乙方应于 2013 年月日前支付第一个半年租金和押金人民币二十五万元整;其后租金应在每个半年度期满前30 天之内全额支付;4.3 乙方支付给甲方的租金为税前金额,如乙方要求甲方开具税票,税费则有乙方承担。五、保证条款5.1 甲方保证对租赁物享有完全的所有权,租赁物在交付时不存在任何产权纠纷,也没有设置任何他项权利;有关按揭、抵押、债务、税项等,甲方均在交付前处理完...

1、当您付费下载文档后,您只拥有了使用权限,并不意味着购买了版权,文档只能用于自身使用,不得用于其他商业用途(如 [转卖]进行直接盈利或[编辑后售卖]进行间接盈利)。
2、本站所有内容均由合作方或网友上传,本站不对文档的完整性、权威性及其观点立场正确性做任何保证或承诺!文档内容仅供研究参考,付费前请自行鉴别。
3、如文档内容存在违规,或者侵犯商业秘密、侵犯著作权等,请点击“违规举报”。

碎片内容

教学场地租赁合同

确认删除?
VIP
微信客服
  • 扫码咨询
会员Q群
  • 会员专属群点击这里加入QQ群
客服邮箱
回到顶部