电脑桌面
添加小米粒文库到电脑桌面
安装后可以在桌面快捷访问

安全生产责任制度安全资料审核VIP免费

安全生产责任制度安全资料审核_第1页
1/6
安全生产责任制度安全资料审核_第2页
2/6
安全生产责任制度安全资料审核_第3页
3/6
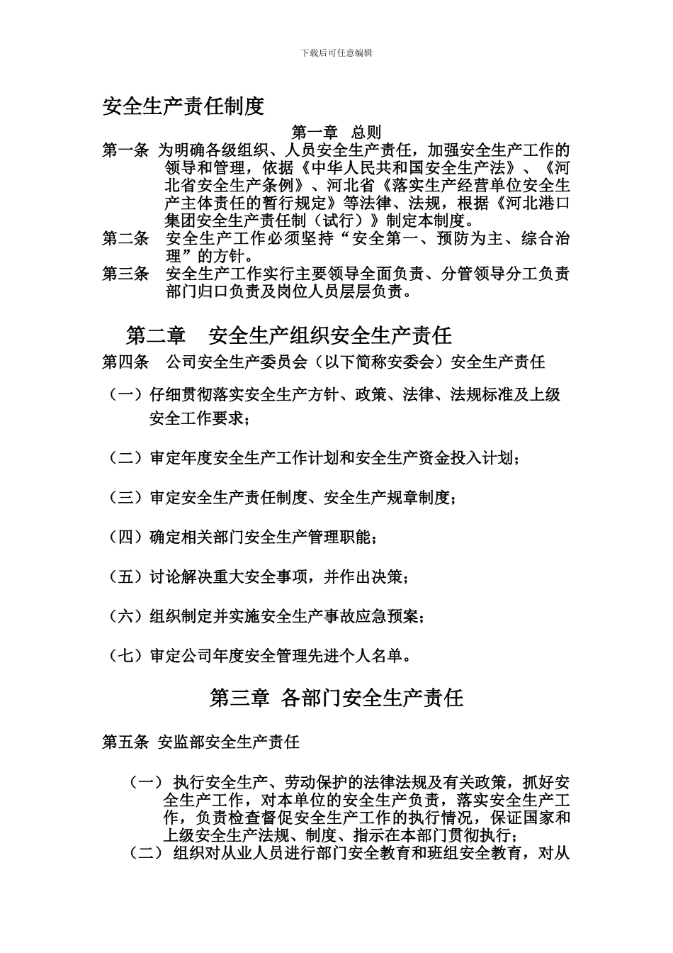
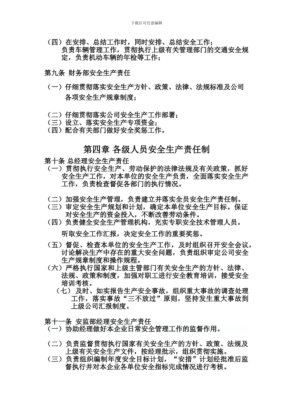
下载后可任意编辑安全生产责任制度第一章 总则第一条 为明确各级组织、人员安全生产责任,加强安全生产工作的领导和管理,依据《中华人民共和国安全生产法》、《河北省安全生产条例》、河北省《落实生产经营单位安全生产主体责任的暂行规定》等法律、法规,根据《河北港口集团安全生产责任制(试行)》制定本制度。第二条安全生产工作必须坚持“安全第一、预防为主、综合治理”的方针。第三条安全生产工作实行主要领导全面负责、分管领导分工负责部门归口负责及岗位人员层层负责。第二章安全生产组织安全生产责任第四条公司安全生产委员会(以下简称安委会)安全生产责任(一)仔细贯彻落实安全生产方针、政策、法律、法规标准及上级安全工作要求;(二)审定年度安全生产工作计划和安全生产资金投入计划;(三)审定安全生产责任制度、安全生产规章制度;(四)确定相关部门安全生产管理职能;(五)讨论解决重大安全事项,并作出决策;(六)组织制定并实施安全生产事故应急预案;(七)审定公司年度安全管理先进个人名单。第三章 各部门安全生产责任第五条 安监部安全生产责任(一) 执行安全生产、劳动保护的法律法规及有关政策,抓好安全生产工作,对本单位的安全生产负责,落实安全生产工作,负责检查督促安全生产工作的执行情况,保证国家和上级安全生产法规、制度、指示在本部门贯彻执行;(二) 组织对从业人员进行部门安全教育和班组安全教育,对从下载后可任意编辑业人员进行常常性的安全思想、安全知识和安全技术教育,定期组织考核;(三) 制定安全生产目标;(四) 制定公司安全生产规章制度和操作规程;(五) 检查本单位的安全生产工作,定期召开安全会议,讨论解决生产中存在的安全问题;(六) 严格落实“三级教育”和职工安全教育活动,提高职工安全意识,严禁违章作业;(七)及时总结安全生产经验,落实安全奖惩办法;(八)参加或协助单位领导组织事故调查。第六条 派遣部安全生产责任(一)对新入职职工进行档案的建立,并向安监部报送人员身份证复印件和照片;(二)向培训部和安监部报送每日的增减人员情况;(三)为员工核算工资、缴纳保险;(四)负责工伤事故的申报、报销等事宜,并建立工伤人员处理档案;(五)负责与客户单位的联系和沟通,及时核对人员情况;第七条 培训部安全生产责任(一)制定和实施公司《安全生产培训制度》;(二)企业实行“三级”(企业、车间、班组)安全教育培训、企业的培...

1、当您付费下载文档后,您只拥有了使用权限,并不意味着购买了版权,文档只能用于自身使用,不得用于其他商业用途(如 [转卖]进行直接盈利或[编辑后售卖]进行间接盈利)。
2、本站所有内容均由合作方或网友上传,本站不对文档的完整性、权威性及其观点立场正确性做任何保证或承诺!文档内容仅供研究参考,付费前请自行鉴别。
3、如文档内容存在违规,或者侵犯商业秘密、侵犯著作权等,请点击“违规举报”。

碎片内容

安全生产责任制度安全资料审核

您可能关注的文档

确认删除?
VIP
微信客服
  • 扫码咨询
会员Q群
  • 会员专属群点击这里加入QQ群
客服邮箱
回到顶部