电脑桌面
添加小米粒文库到电脑桌面
安装后可以在桌面快捷访问

安徽省企业安全生产风险抵押金管理实施办法VIP免费

安徽省企业安全生产风险抵押金管理实施办法_第1页
1/11
安徽省企业安全生产风险抵押金管理实施办法_第2页
2/11
安徽省企业安全生产风险抵押金管理实施办法_第3页
3/11
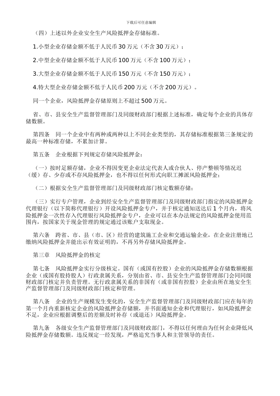
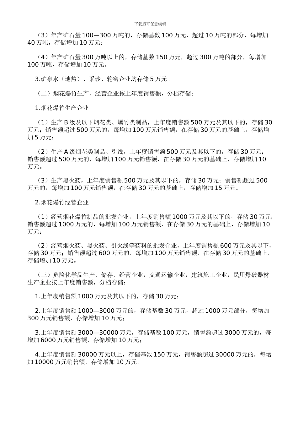
下载后可任意编辑安徽省企业安全生产风险抵押金管理实施办法 安徽省企业安全生产风险抵押金管理实施办法自 2006 年 12 月 29 日正式颁布实施。 第一章 总则 第一条 为了强化企业安全生产意识,落实安全生产责任,法律规范安全生产风险抵押金的管理,保证生产安全事故抢险、救灾工作的顺利进行,根据财政部、安全生产监管总局、人民银行印发的《企业安全生产风险抵押金管理暂行办法》,结合本省实际,制定本实施办法。 第二条 本省行政区域内的非煤矿山、交通运输、建筑施工、危险化学品、烟花爆竹、民用爆破器材等行业或领域从事生产经营活动的企业,应当根据本办法规定存储安全生产风险抵押金。 本办法所称安全生产风险抵押金(以下简称风险抵押金),是指企业以其法人或合伙人名义将本企业资金专户存储,用于本企业生产安全事故抢险、救灾和善后处理的专项资金。 第二章 风险抵押金的存储标准 第三条 风险抵押金存储标准: (一)非煤矿山企业根据开采类型和设计生产能力,分档存储。 1.露天矿山企业 (1)年产矿石量 20 万吨及其以下的,存储 20 万元; (2)年产矿石量 20—100 万吨的,存储基数 20 万元,超过 20 万吨的部分,每增加 10万吨,存储增加 10 万元; (3)年产矿石量 100—300 万吨的,存储基数 100 万元,超过 100 万吨的部分,每增加40 万吨,存储增加 10 万元; (4)年产矿石量 300 万吨以上的,存储基数 150 万元,超过 300 万吨的部分,每增加100 万吨,存储增加 10 万元。 2.地下矿山企业 (1)年产矿石量 20 万吨及其以下的,存储 30 万元; (2)年产矿石量 20—100 万吨的,存储基数 30 万元,超过 20 万吨的部分,每增加 10万吨的,存储增加 10 万元;下载后可任意编辑 (3)年产矿石量 100—300 万吨的,存储基数 100 万元,超过 10 万吨的部分,每增加40 万吨,存储增加 10 万元; (4)年产矿石量 300 万吨以上的,存储基数 150 万元,超过 300 万吨的部分,每增加100 万吨,存储增加 10 万元。 3.矿泉水(地热)、采砂、轮窑企业均存储 5 万元。 (二)烟花爆竹生产、经营企业按上年度销售额,分档存储: 1.烟花爆竹生产企业 (1)生产 B 级及以下烟花类、爆竹类制品,上年度销售额 500 万元及其以下的,存储 30万元;销售额超过 500 万元的,每增加 100 万元销售额,在存储 30 万元的基础上,存储...

1、当您付费下载文档后,您只拥有了使用权限,并不意味着购买了版权,文档只能用于自身使用,不得用于其他商业用途(如 [转卖]进行直接盈利或[编辑后售卖]进行间接盈利)。
2、本站所有内容均由合作方或网友上传,本站不对文档的完整性、权威性及其观点立场正确性做任何保证或承诺!文档内容仅供研究参考,付费前请自行鉴别。
3、如文档内容存在违规,或者侵犯商业秘密、侵犯著作权等,请点击“违规举报”。

碎片内容

安徽省企业安全生产风险抵押金管理实施办法

领读文化+ 关注
实名认证
内容提供者

传播文化,铸就未来

确认删除?
VIP
微信客服
  • 扫码咨询
会员Q群
  • 会员专属群点击这里加入QQ群
客服邮箱
回到顶部