电脑桌面
添加小米粒文库到电脑桌面
安装后可以在桌面快捷访问

工程协调管理措施方案VIP免费

工程协调管理措施方案_第1页
1/11
工程协调管理措施方案_第2页
2/11
工程协调管理措施方案_第3页
3/11
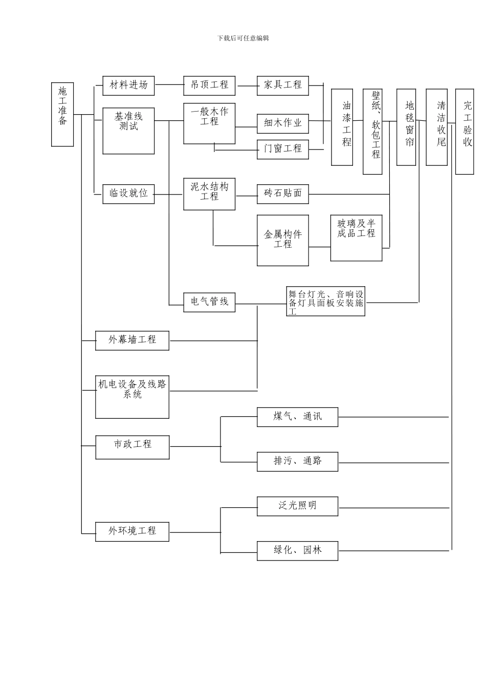
下载后可任意编辑工程协调管理工作措施本节将对工程各标段的协调管理工作进行阐述,主要针对本工程从总体上面临的各种交叉作业施工内容进行分类;解决交叉作业工作的整体思路和原则;工程协调管理工作所面对的各协调单位;重点协调区域、协调方式及措施。一、交叉施工的内容每一个装饰工程的施工,除内部各工序工种协调配合外,都需要其它专业工程的协同配合,以确保工程总体效果和施工工期、质量要求,对于上海东方艺术中心这样的大型重点的单位工程,其最终顺利的完成各项施工任务,避开分部工程之间产生冲突、矛盾,必须对各项交叉工程的作业内容及流程有清楚的认识和积极的控制。(1)在此项工程中涉及的装饰外分部工程有:外幕墙工程机电设备安装工程给排水系统工程电气照明系统工程舞台灯光、音响系统工程供热通风与空调系统工程综合布线系统工程消防系统工程安保系统工程二、交叉施工的配合原则1)、尽早满足外围封闭、内部区域分隔条件,以配合室内各系统施工开展。2)、先系统、后局部,即在同一专业同一系统中,先施工系统干线,后施工局部支线。3)、同一空间,要采纳自上而下的原则。4)、区分重点和普通区域,先确保重点区域的施工进展,再兼顾普通区域的施工。5)、进行条块分割,分区分片,实施区域内统一协调,组织分部位分系统的专业施工组。6)、子系统进行检验和调试,及时的发现并解决问题。7)、装饰施工内部一般采纳先墙面后顶面再地面,先湿作业后干作业,先基层后面层,日常清理及成品保护贯穿始终的做法。三、 交叉施工常规流程图下载后可任意编辑材料进场一般木作工程家具工程细木作业门窗工程砖石贴面泥水结构工程玻璃及半成品工程金属构件工程临设就位基准线测试舞台灯光、音响设备灯具面板安装施工电气管线外幕墙工程机电设备及线路系统市政工程外环境工程煤气、通讯排污、通路泛光照明绿化、园林吊顶工程油 漆 工 程壁纸、软包工程地 毯 窗 帘清 洁 收 尾完 工 验 收施工准备下载后可任意编辑 四、施工协调配合原则本工程各标段的工程量大,工期紧,材料品种较多,质量要求高,现场作业队伍多,因此在施工现场的协调联系工作繁重,内外部相互间的沟通、联系、协调工作极其重要,现场协调联系工作质量高低,渠道通畅,直接影响工程是否能顺利进展,因此必须实行切实的协调措施保障配合施工工作,尽可能避开现场工作发生混乱,影响施工工期,工程质量。在施工总体协调上明确以下思路及原则:(1)施工计划...

1、当您付费下载文档后,您只拥有了使用权限,并不意味着购买了版权,文档只能用于自身使用,不得用于其他商业用途(如 [转卖]进行直接盈利或[编辑后售卖]进行间接盈利)。
2、本站所有内容均由合作方或网友上传,本站不对文档的完整性、权威性及其观点立场正确性做任何保证或承诺!文档内容仅供研究参考,付费前请自行鉴别。
3、如文档内容存在违规,或者侵犯商业秘密、侵犯著作权等,请点击“违规举报”。

碎片内容

工程协调管理措施方案

您可能关注的文档

确认删除?
VIP
微信客服
  • 扫码咨询
会员Q群
  • 会员专属群点击这里加入QQ群
客服邮箱
回到顶部