电脑桌面
添加小米粒文库到电脑桌面
安装后可以在桌面快捷访问

加强经济社会发展重点领域急需学科专业、交叉学科建设和人才培养的实施方案VIP免费

加强经济社会发展重点领域急需学科专业、交叉学科建设和人才培养的实施方案_第1页
1/10
加强经济社会发展重点领域急需学科专业、交叉学科建设和人才培养的实施方案_第2页
2/10
加强经济社会发展重点领域急需学科专业、交叉学科建设和人才培养的实施方案_第3页
3/10
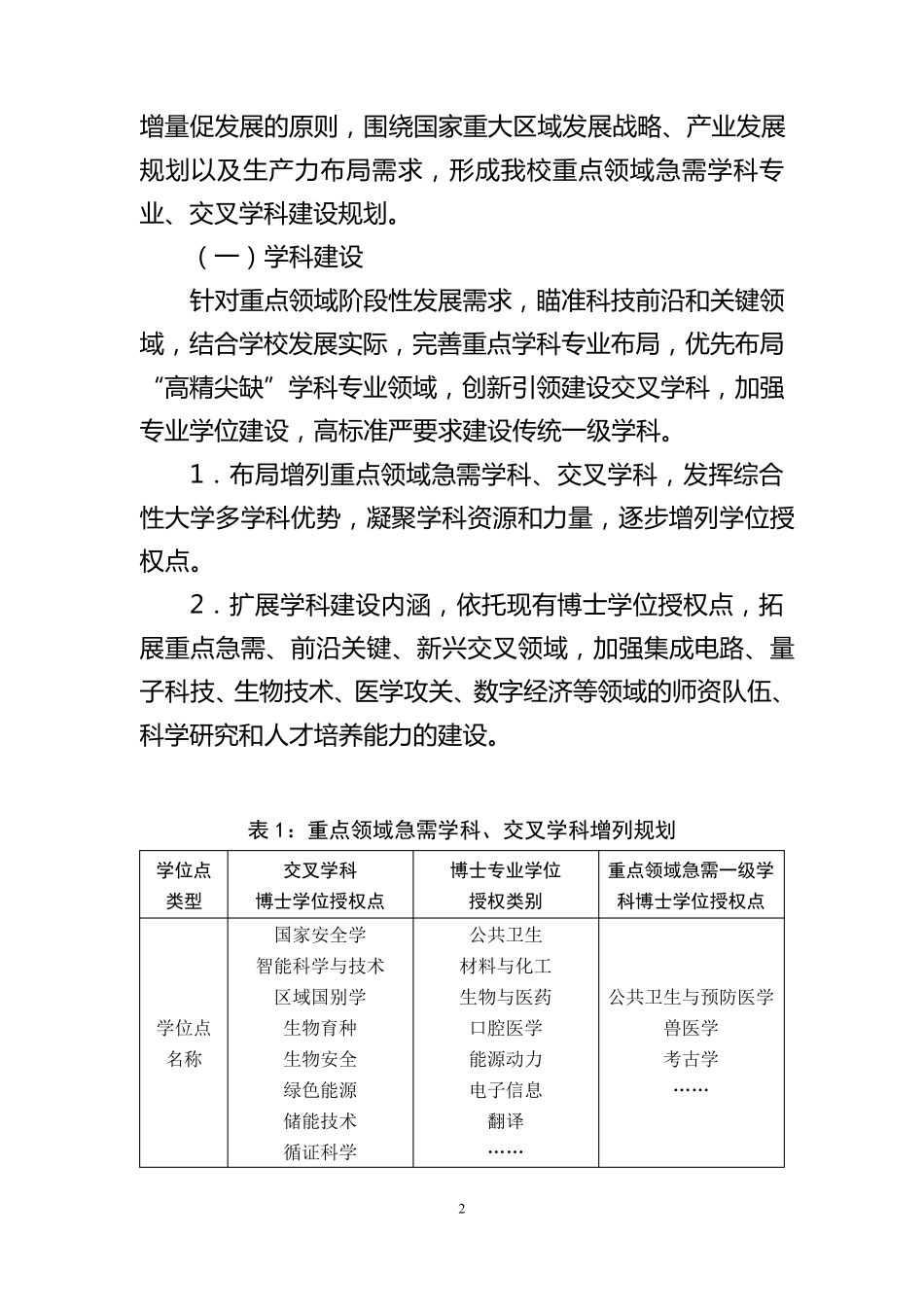
1 加 强 经 济 社 会 发 展 重 点 领 域 急 需 学 科 专 业 、交 叉 学 科 建 设 和 人 才 培 养 的 实 施 方 案 为 深 入 实 施 科 教 兴 国 战 略 、 人 才 强 国 战 略 、 创 新 驱 动 发展 战 略 , 贯 彻 落 实 《 关 于 加 快 新 时 代 研 究 生 教 育 改 革 发 展 的意 见 》《 关 于 新 时 代 振 兴 中 西 部 高 等 教 育 的 意 见 》《 关 于 加 强经 济 社 会 发 展 重 点 领 域 急 需 学 科 专 业 建 设 和 人 才 培 养 的 指导 意 见 》 的 重 大 部 署 , 提 升 国 家 急 需 高 层 次 创 新 型 、 复 合 型人 才 培 养 质 量 , 增 强 学 校 服 务 国 家 战 略 和 支 撑 地 方 经 济 社 会高 质 量 发 展 的 能 力 , 现 结 合 学 校 学 科 专 业 基 础 和 办 学 特 色 ,制 定 本 实 施 方 案 。 一、指导思想 紧 紧 围 绕 立 德 树 人 根 本 任 务 , 坚 持 “四 个 面 向 ”, 坚 持“兴 文 、 厚 理 、 拓 工 、 精 农 、 强 医 ” 的 学 科 发 展 思 路 , 瞄 准科 技 前 沿 和 关 键 领 域 , 围 绕 国 民 经 济 和 社 会 发 展 急 需 , 加 大学 科 专 业 建 设 力 度 , 深 化 交 叉 融 合 , 创 新 人 才 培 养 理 念 和 方法 , 深 入 推 进 科 教 融 合 、 产 教 融 合 , 促 进 教 育 链 、 人 才 链 、产 业 链 、 创 新 链 有 机 衔 接 、 深 度 融 合 , 构 建 自 主 创 新 和 人 才培 养 共 同 体 , 提 升 国 家 急 需 高 层 次 创 新 人 才 培 养 质 量 , 为 建设 社 会 主 义 现 代 化 强 国 和 中 西 部 高 质 量 发 展 提 供 人 才 支 撑 。 二、重点领域急需学科专业、交叉学科建设规划 围 绕 国 家 当 前 重 点 急 需 和 交 叉 学 科 领 域 和 区 域 经 济 社会 发 展 需 求 , 分 析 学 校 在 重 点 急 需 领 域 和 交 叉 学 科 领 域 的 建设 基 础 , 结 合 学 校 学 科 布 局 和 办 学 优 势 ...

1、当您付费下载文档后,您只拥有了使用权限,并不意味着购买了版权,文档只能用于自身使用,不得用于其他商业用途(如 [转卖]进行直接盈利或[编辑后售卖]进行间接盈利)。
2、本站所有内容均由合作方或网友上传,本站不对文档的完整性、权威性及其观点立场正确性做任何保证或承诺!文档内容仅供研究参考,付费前请自行鉴别。
3、如文档内容存在违规,或者侵犯商业秘密、侵犯著作权等,请点击“违规举报”。

碎片内容

加强经济社会发展重点领域急需学科专业、交叉学科建设和人才培养的实施方案

精品文库+ 关注
实名认证
内容提供者

该用户很懒,什么也没介绍

确认删除?
VIP
微信客服
  • 扫码咨询
会员Q群
  • 会员专属群点击这里加入QQ群
客服邮箱
回到顶部