电脑桌面
添加小米粒文库到电脑桌面
安装后可以在桌面快捷访问

多重耐药菌指导知识考题及参考答案VIP免费

多重耐药菌指导知识考题及参考答案_第1页
1/13
多重耐药菌指导知识考题及参考答案_第2页
2/13
多重耐药菌指导知识考题及参考答案_第3页
3/13
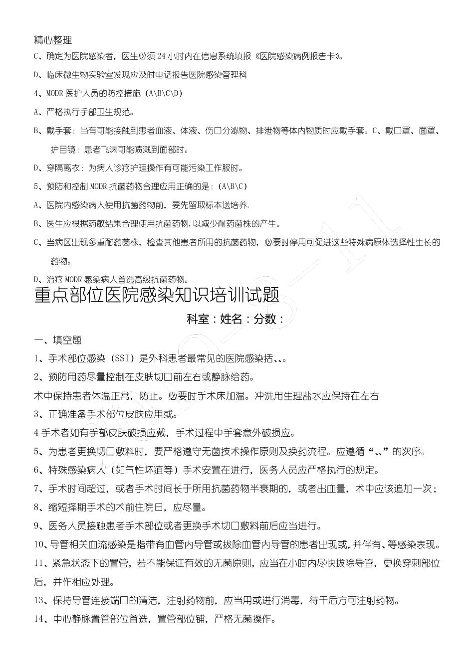
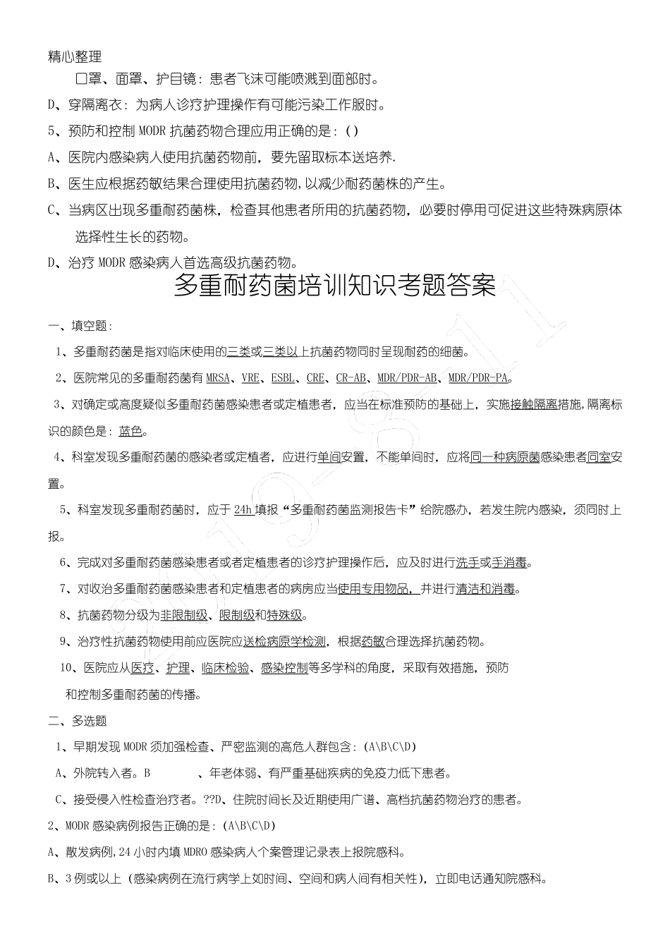
精心整理 多重耐药菌培训知识考题 科室:姓名:分数: 一、填空题: 1、多重耐药菌是指对临床使用的或抗菌药物同时呈现耐药的细菌。 2、医院常见的多重耐药有、、、、、等。 3、对确定或高度疑似多重耐药菌感染患者或定植患者,应当在标准预防的基础上,再予实施措施,隔离标识的颜色是:。 4、科室发现多重耐药菌的感染者或定植者,应进行安置,不能进行单间安置时,应将感染患者安置。 5、科室发现多重耐药菌时,应于填报“多重耐药菌监测报告卡”给院感办,若发生院内感染,须同时上报。 6、完成对多重耐药菌感染患者或者定植患者的诊疗护理操作后,应及时进行。 7、对收治多重耐药菌感染患者和定植患者的病房应当,并进行。 8、抗菌药物分级为、和。 9、治疗性抗菌药物使用前应医院应,根据合理选择抗菌药物。 10、医院应从、、、等多学科的角度,采取有效措施,预防 和控制多重耐药菌的传播。 二、多选题 1、早期发现MODR 须加强检查、严密监测的高危人群包含:() A、外院转入者。B、年老体弱、有严重基础疾病的免疫力低下患者。 C、接受侵入性检查治疗者。??D、住院时间长及近期使用广谱、高档抗菌药物治疗的患者。 2、MODR 感染病例报告正确的是:() A、散发病例,24 小时内填MDRO 感染病人个案管理记录表上报院感科。 B、3 例或以上(感染病例在流行病学上如时间、空间和病人间有相关性),立即电话通知院感科。 C、确定为医院感染者,医生必须 24 小时内在信息系统填报《医院感染病例报告卡》。 D、临床微生物实验室发现应及时电话报告医院感染管理科 4、MODR 医护人员的防控措施() A、严格执行手部卫生规范。 B、戴手套:当有可能接触到患者血液、体液、伤口分泌物、排泄物等体内物质时应戴手套。C、戴精心整理 口罩、面罩、护目镜:患者飞沫可能喷溅到面部时。 D、穿隔离衣:为病人诊疗护理操作有可能污染工作服时。 5、预防和控制 MODR 抗菌药物合理应用正确的是:() A、医院内感染病人使用抗菌药物前,要先留取标本送培养. B、医生应根据药敏结果合理使用抗菌药物,以减少耐药菌株的产生。 C、当病区出现多重耐药菌株,检查其他患者所用的抗菌药物,必要时停用可促进这些特殊病原体选择性生长的药物。 D、治疗 MODR 感染病人首选高级抗菌药物。 多重耐药菌培训知识考题答案 一、填空题: 1、多重耐药菌是指对临床使用的三类或三类以上抗菌药物同时呈现耐药的细菌。 2、医院常...

1、当您付费下载文档后,您只拥有了使用权限,并不意味着购买了版权,文档只能用于自身使用,不得用于其他商业用途(如 [转卖]进行直接盈利或[编辑后售卖]进行间接盈利)。
2、本站所有内容均由合作方或网友上传,本站不对文档的完整性、权威性及其观点立场正确性做任何保证或承诺!文档内容仅供研究参考,付费前请自行鉴别。
3、如文档内容存在违规,或者侵犯商业秘密、侵犯著作权等,请点击“违规举报”。

碎片内容

多重耐药菌指导知识考题及参考答案

小辰9+ 关注
实名认证
内容提供者

出售各种资料和文档

确认删除?
VIP
微信客服
  • 扫码咨询
会员Q群
  • 会员专属群点击这里加入QQ群
客服邮箱
回到顶部