电脑桌面
添加小米粒文库到电脑桌面
安装后可以在桌面快捷访问

房屋租赁定金合同VIP专享VIP免费

房屋租赁定金合同_第1页
1/5
房屋租赁定金合同_第2页
2/5
房屋租赁定金合同_第3页
3/5
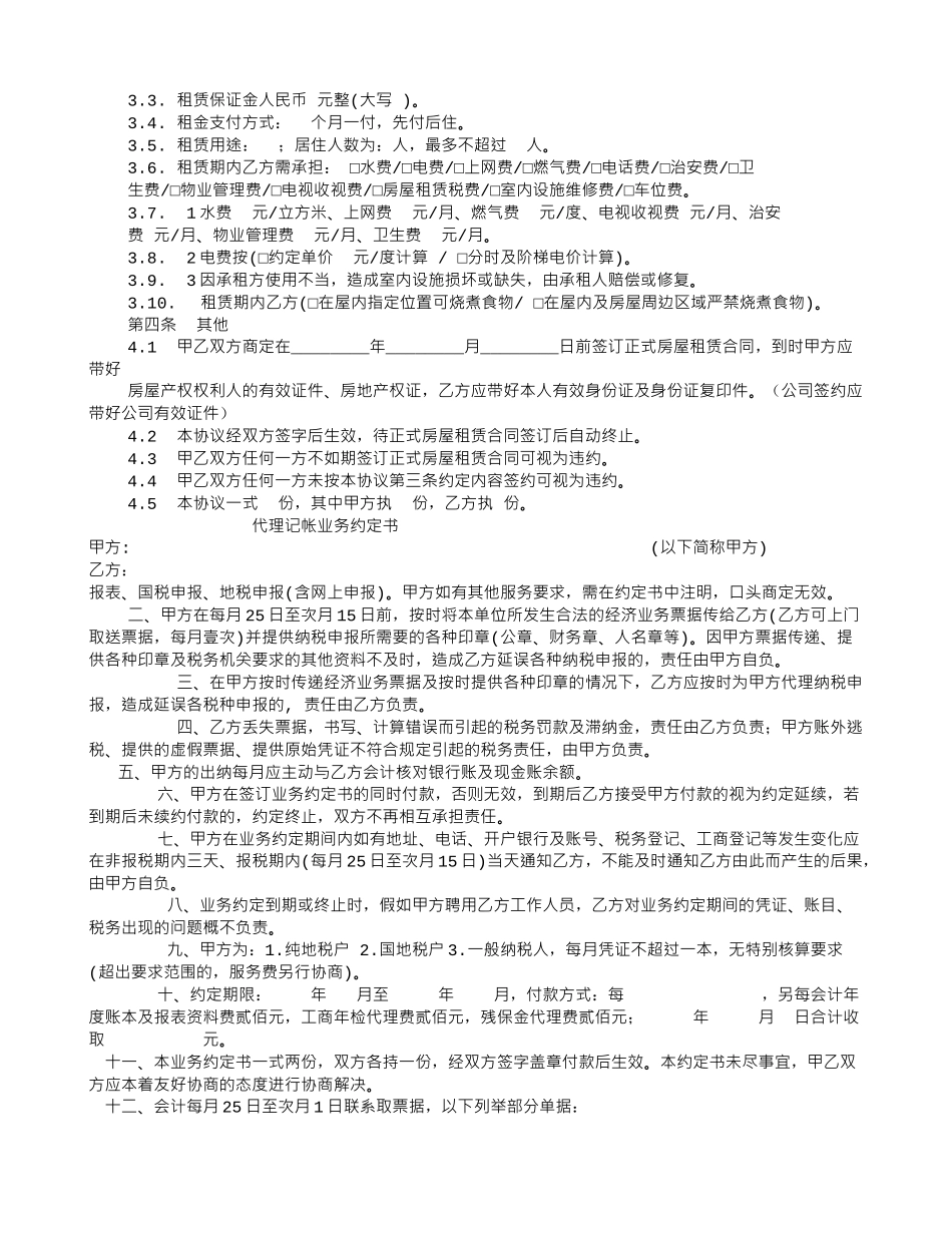
房屋租赁定金协议出租方(甲方):_________ 身份证号_________________________承租方(乙方):_________ 身份证号_________________________现有乙方看中甲方要合法出租的房屋,甲方同意将房屋出租给乙方使用,甲乙双方就乙方支付甲方定金等事宜签订本协议。一、甲方房屋地址甲方所拥有的将要出租给乙方的房屋位于___________________________该房屋使用面积为__________平方米二、房屋使用性质出租房屋的使用性质为_________。三、租赁期限双方商定租赁期限为_____年______月______日起至______年_____月______日止。四、定金1.乙方在签订本协议时支付甲方定金人民币_______元整(大写),以此作为甲、乙方双方当事人订立商品房出售合同的担保,签订商品房出售合同后,乙方支付的定金转为房价款。 甲方收到定金后应书面签收定金条。2.本协议签定后至租期开始前,如甲方违约,则三倍返还上述定金与乙方;如乙方违约,则定金由甲方没收。五、房屋租金及管理费1.数额:双方商定租金为每月人民币____元整。支付方式为付_____押_____。2.甲方承担________(如物业管理费等)。六、 有下列情况之一,乙方拒绝签订商品房出售合同的,甲方应全额返还乙方已支付的定金。1、甲乙双方在签订商品房出售合同时,因面积误差处理、房屋交付、房屋质量、违约责任、争议解决方式等条款,存在分歧,不能协商一致;2、 甲乙双方签订本合同后、签订商品房出售合同前,由司法机关、行政机关依法限制该房屋房产权利的。七、 有下列情况之一,乙方拒绝签订商品房出售合同的,甲方应双倍返还乙方已支付的定金:1、 甲方未遵守本合同第二条、第五条约定的;2、甲方未告知乙方在签订本合同前该房屋已存在的抵押、查封等事实的。八、甲乙双方应当在约定的期限(不超过十五天)内签订商品房销售合同。约定期限内未签订的,本合同自动失效。九、 本合同在履行过程中发生的争议,由双方当事人协商解决;协商不成的,按下述第 种方式解决:1、 提交新乡仲裁委员会仲裁。2、 依法向当地人民法院起诉。十、其他1.甲乙双方商定在_______年_______月______日前签订房屋租赁合同,到时甲方应带好房屋产权权利人的有效证件、房地产权证,乙方应带好本人有效证件(公司签约应带好公司有效证件)。甲乙双方任何一方不如期签约可视为违约。2.若房屋所有权属于第三方,签订房屋租赁合同时应有第三方在场,并征得各方同意和签订相关租赁合同。3.甲乙双方商定好的租房附属设施:_...

1、当您付费下载文档后,您只拥有了使用权限,并不意味着购买了版权,文档只能用于自身使用,不得用于其他商业用途(如 [转卖]进行直接盈利或[编辑后售卖]进行间接盈利)。
2、本站所有内容均由合作方或网友上传,本站不对文档的完整性、权威性及其观点立场正确性做任何保证或承诺!文档内容仅供研究参考,付费前请自行鉴别。
3、如文档内容存在违规,或者侵犯商业秘密、侵犯著作权等,请点击“违规举报”。

碎片内容

房屋租赁定金合同

确认删除?
VIP
微信客服
  • 扫码咨询
会员Q群
  • 会员专属群点击这里加入QQ群
客服邮箱
回到顶部