电脑桌面
添加小米粒文库到电脑桌面
安装后可以在桌面快捷访问

扣件买卖合同-VIP免费

扣件买卖合同-_第1页
1/3
扣件买卖合同-_第2页
2/3
扣件买卖合同-_第3页
3/3
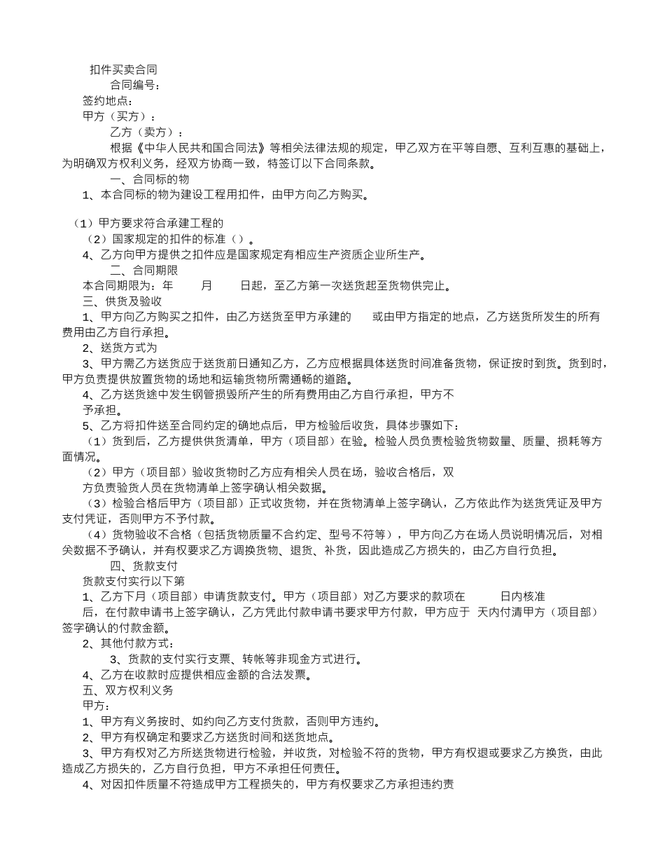
扣件买卖合同合同编号:签约地点:甲方(买方):乙方(卖方):根据《中华人民共和国合同法》等相关法律法规的规定,甲乙双方在平等自愿、互利互惠的基础上,为明确双方权利义务,经双方协商一致,特签订以下合同条款。一、合同标的物1、本合同标的物为建设工程用扣件,由甲方向乙方购买。(1)甲方要求符合承建工程的(2)国家规定的扣件的标准()。4、乙方向甲方提供之扣件应是国家规定有相应生产资质企业所生产。二、合同期限本合同期限为:年 月 日起,至乙方第一次送货起至货物供完止。三、供货及验收1、甲方向乙方购买之扣件,由乙方送货至甲方承建的 或由甲方指定的地点,乙方送货所发生的所有费用由乙方自行承担。2、送货方式为3、甲方需乙方送货应于送货前日通知乙方,乙方应根据具体送货时间准备货物,保证按时到货。货到时,甲方负责提供放置货物的场地和运输货物所需通畅的道路。4、乙方送货途中发生钢管损毁所产生的所有费用由乙方自行承担,甲方不予承担。5、乙方将扣件送至合同约定的确地点后,甲方检验后收货,具体步骤如下:(1)货到后,乙方提供供货清单,甲方(项目部)在验。检验人员负责检验货物数量、质量、损耗等方面情况。(2)甲方(项目部)验收货物时乙方应有相关人员在场,验收合格后,双方负责验货人员在货物清单上签字确认相关数据。(3)检验合格后甲方(项目部)正式收货物,并在货物清单上签字确认,乙方依此作为送货凭证及甲方支付凭证,否则甲方不予付款。(4)货物验收不合格(包括货物质量不合约定、型号不符等),甲方向乙方在场人员说明情况后,对相关数据不予确认,并有权要求乙方调换货物、退货、补货,因此造成乙方损失的,由乙方自行负担。四、货款支付货款支付实行以下第1、乙方下月(项目部)申请货款支付。甲方(项目部)对乙方要求的款项在 日内核准后,在付款申请书上签字确认,乙方凭此付款申请书要求甲方付款,甲方应于 天内付清甲方(项目部)签字确认的付款金额。2、其他付款方式:3、货款的支付实行支票、转帐等非现金方式进行。4、乙方在收款时应提供相应金额的合法发票。五、双方权利义务甲方:1、甲方有义务按时、如约向乙方支付货款,否则甲方违约。2、甲方有权确定和要求乙方送货时间和送货地点。3、甲方有权对乙方所送货物进行检验,并收货,对检验不符的货物,甲方有权退或要求乙方换货,由此造成乙方损失的,乙方自行负担,甲方不承担任何责任。4、对因扣件质量不符造成甲方...

1、当您付费下载文档后,您只拥有了使用权限,并不意味着购买了版权,文档只能用于自身使用,不得用于其他商业用途(如 [转卖]进行直接盈利或[编辑后售卖]进行间接盈利)。
2、本站所有内容均由合作方或网友上传,本站不对文档的完整性、权威性及其观点立场正确性做任何保证或承诺!文档内容仅供研究参考,付费前请自行鉴别。
3、如文档内容存在违规,或者侵犯商业秘密、侵犯著作权等,请点击“违规举报”。

碎片内容

扣件买卖合同-

您可能关注的文档

确认删除?
VIP
微信客服
  • 扫码咨询
会员Q群
  • 会员专属群点击这里加入QQ群
客服邮箱
回到顶部