电脑桌面
添加小米粒文库到电脑桌面
安装后可以在桌面快捷访问

燃气购销合同VIP专享VIP免费

燃气购销合同_第1页
1/3
燃气购销合同_第2页
2/3
燃气购销合同_第3页
3/3
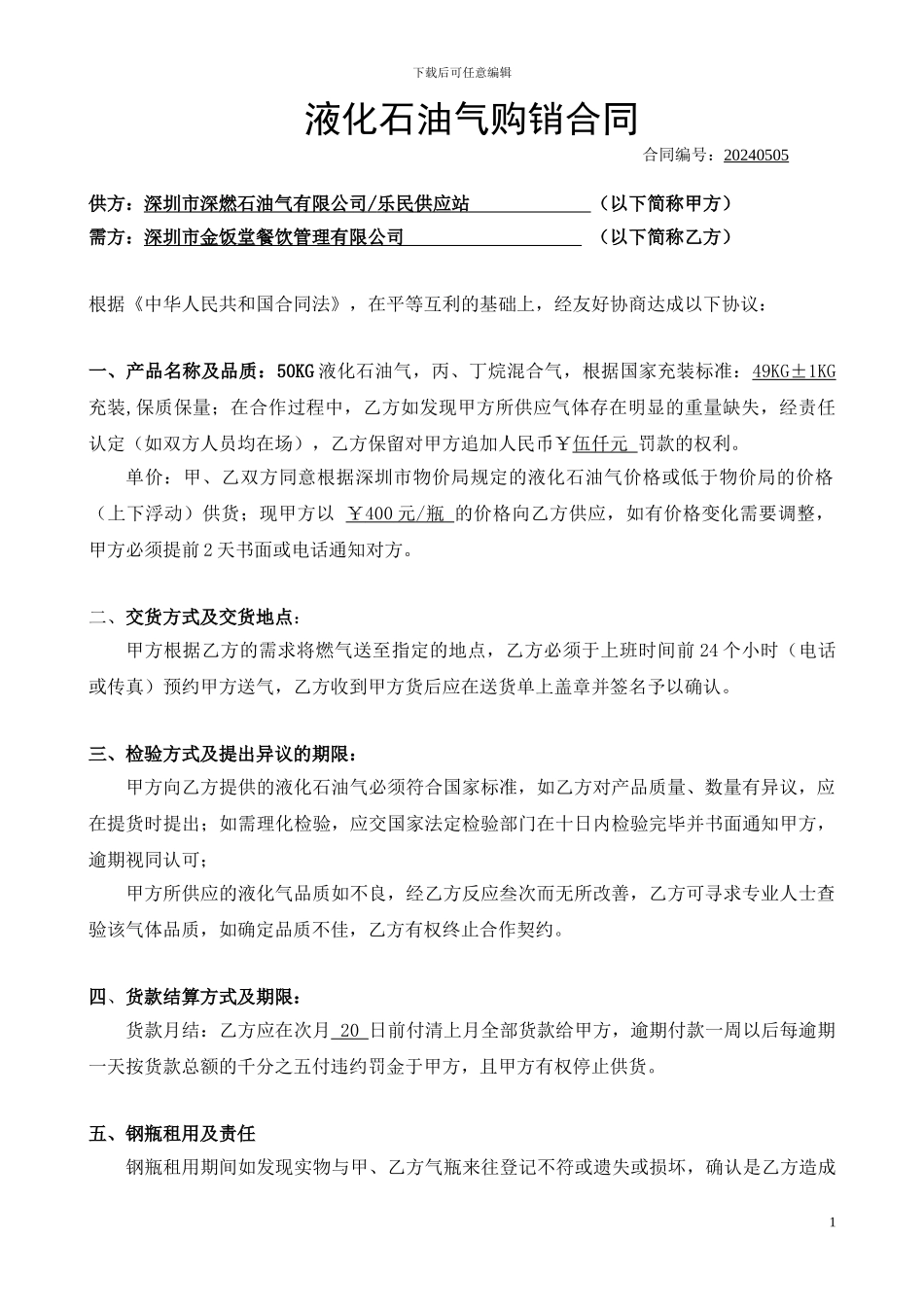
下载后可任意编辑 液化石油气购销合同合同编号:20240505供方:深圳市深燃石油气有限公司 / 乐民供应站 (以下简称甲方)需方:深圳市金饭堂餐饮管理有限公司 (以下简称乙方) 根据《中华人民共和国合同法》,在平等互利的基础上,经友好协商达成以下协议:一、产品名称及品质:50KG 液化石油气,丙、丁烷混合气,根据国家充装标准:49KG±1KG充装,保质保量;在合作过程中,乙方如发现甲方所供应气体存在明显的重量缺失,经责任认定(如双方人员均在场),乙方保留对甲方追加人民币¥伍仟元 罚款的权利。单价:甲、乙双方同意根据深圳市物价局规定的液化石油气价格或低于物价局的价格(上下浮动)供货;现甲方以 ¥ 400 元 / 瓶 的价格向乙方供应,如有价格变化需要调整,甲方必须提前 2 天书面或电话通知对方。二、交货方式及交货地点:甲方根据乙方的需求将燃气送至指定的地点,乙方必须于上班时间前 24 个小时(电话或传真)预约甲方送气,乙方收到甲方货后应在送货单上盖章并签名予以确认。三、检验方式及提出异议的期限:甲方向乙方提供的液化石油气必须符合国家标准,如乙方对产品质量、数量有异议,应在提货时提出;如需理化检验,应交国家法定检验部门在十日内检验完毕并书面通知甲方,逾期视同认可;甲方所供应的液化气品质如不良,经乙方反应叁次而无所改善,乙方可寻求专业人士查验该气体品质,如确定品质不佳,乙方有权终止合作契约。四、货款结算方式及期限:货款月结:乙方应在次月 20 日前付清上月全部货款给甲方,逾期付款一周以后每逾期一天按货款总额的千分之五付违约罚金于甲方,且甲方有权停止供货。五、钢瓶租用及责任钢瓶租用期间如发现实物与甲、乙方气瓶来往登记不符或遗失或损坏,确认是乙方造成1下载后可任意编辑的责任,乙方将无条件向甲方赔偿损失;参考价格为:钢瓶 500 元 / 个 。合同期间,乙方不得利用甲方的钢瓶装任何气体、液体、固体等,或油脂、油类涂在钢瓶身上,否则甲方有权追讨损失。六、免责条款:双方在不可抗力等特别情况下,致使任何一方不能履行其在本合同项下规定的义务,该方应书面通知对方不能履行或推迟履行合同全部或部分义务的原因。根据事故对本合同履行的影响程度双方协商决定是否终止本协议、部分免除本协议的义务或延期履行本合同的义务。七、合同期限:自 年 月 日至 年 月 日,合同到期双方无提出异议,合同将自动延续。如一方需终止合同需提前十天书面...

1、当您付费下载文档后,您只拥有了使用权限,并不意味着购买了版权,文档只能用于自身使用,不得用于其他商业用途(如 [转卖]进行直接盈利或[编辑后售卖]进行间接盈利)。
2、本站所有内容均由合作方或网友上传,本站不对文档的完整性、权威性及其观点立场正确性做任何保证或承诺!文档内容仅供研究参考,付费前请自行鉴别。
3、如文档内容存在违规,或者侵犯商业秘密、侵犯著作权等,请点击“违规举报”。

碎片内容

燃气购销合同

确认删除?
VIP
微信客服
  • 扫码咨询
会员Q群
  • 会员专属群点击这里加入QQ群
客服邮箱
回到顶部