电脑桌面
添加小米粒文库到电脑桌面
安装后可以在桌面快捷访问

物流运输合同范本VIP免费

物流运输合同范本_第1页
1/2
物流运输合同范本_第2页
2/2
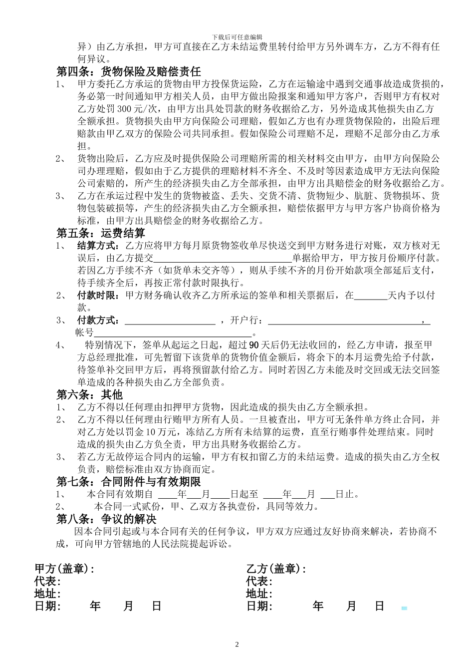
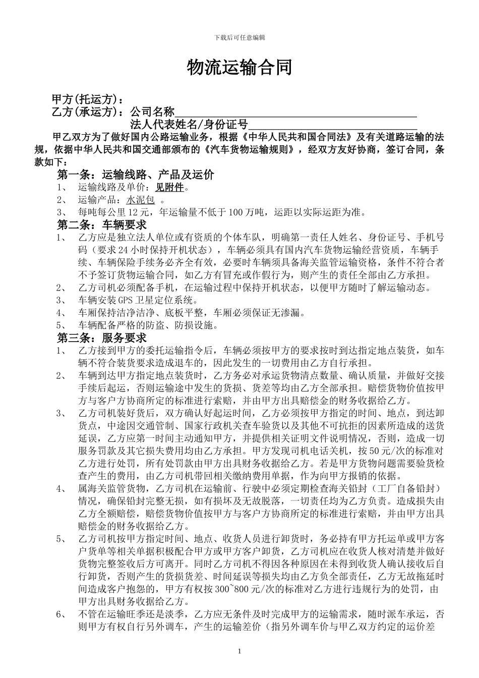
下载后可任意编辑物流运输合同甲方(托运方): 乙方(承运方):公司名称 法人代表姓名/身份证号 甲乙双方为了做好国内公路运输业务,根据《中华人民共和国合同法》及有关道路运输的法规,依据中华人民共和国交通部颁布的《汽车货物运输规则》,经双方友好协商,签订合同,条款如下:第一条:运输线路、产品及运价1、 运输线路及单价:见附件。2、 运输产品:水泥包 。3、 每吨每公里 12 元,年运输量不低于 100 万吨,运距以实际运距为准。第二条:车辆要求1、 乙方应是独立法人单位或有资质的个体车队,明确第一责任人姓名、身份证号、手机号码(要求 24 小时保持开机状态),车辆必须具有国内汽车货物运输经营资质,车辆手续、车辆保险手续务必齐全有效,必要时车辆须具备海关监管运输资格,条件不符合者不予签订货物运输合同,如乙方有冒充或作假行为,则产生的责任全部由乙方承担。2、 乙方司机必须配备手机,在运输过程中保持开机状态,以便甲方随时了解运输动态。3、 车辆安装 GPS 卫星定位系统。4、 车厢保持洁净洁净、底板平整,车厢必须保证无渗漏。5、 车辆配备严格的防盗、防损设施。第三条:服务要求1、 乙方接到甲方的委托运输指令后,车辆必须按甲方的要求按时到达指定地点装货,如车辆不符合装货要求造成退车的,因此发生的一切费用由乙方自行承担。2、 车辆到达甲方指定地点装货时,乙方务必对承运货物清点数量、确认质量,并做好交接手续后起运,否则运输途中发生的货损、货差等均由乙方全部承担。赔偿货物价值按甲方与客户方协商所定的标准进行索赔,并由甲方出具赔偿金的财务收据给乙方。3、 乙方司机装好货后,双方确认好起运时间,乙方必须按甲方指定的时间、地点,到达卸货点,中途因交通管制、国家行政机关查车验货以及其他不可抗拒的因素所造成的送货延误,乙方应第一时间主动通知甲方,并提供相关证明文件说明情况,否则,造成一切服务罚款及其它损失费用均由乙方承担。甲方发现司机电话关机,按 50 元/次的标准对乙方进行处罚,所有处罚款由甲方出具财务收据给乙方。若是甲方货物问题需要验货检查产生的费用,由乙方司机带回相关缴纳费用单据,作为向甲方报销的依据。4、 属海关监管货物,乙方司机在运输前、行驶中必须定期检查海关铅封(工厂自备铅封)情况,确保铅封完整无损,如有损坏及无故脱落,一切责任均为乙方负责。造成损失由乙方全额赔偿,赔偿货物价值按甲方与客户方协商所定的标准...

1、当您付费下载文档后,您只拥有了使用权限,并不意味着购买了版权,文档只能用于自身使用,不得用于其他商业用途(如 [转卖]进行直接盈利或[编辑后售卖]进行间接盈利)。
2、本站所有内容均由合作方或网友上传,本站不对文档的完整性、权威性及其观点立场正确性做任何保证或承诺!文档内容仅供研究参考,付费前请自行鉴别。
3、如文档内容存在违规,或者侵犯商业秘密、侵犯著作权等,请点击“违规举报”。

碎片内容

物流运输合同范本

确认删除?
VIP
微信客服
  • 扫码咨询
会员Q群
  • 会员专属群点击这里加入QQ群
客服邮箱
回到顶部