电脑桌面
添加小米粒文库到电脑桌面
安装后可以在桌面快捷访问

装修协议(自找装修队)VIP免费

装修协议(自找装修队)_第1页
1/5
装修协议(自找装修队)_第2页
2/5
装修协议(自找装修队)_第3页
3/5
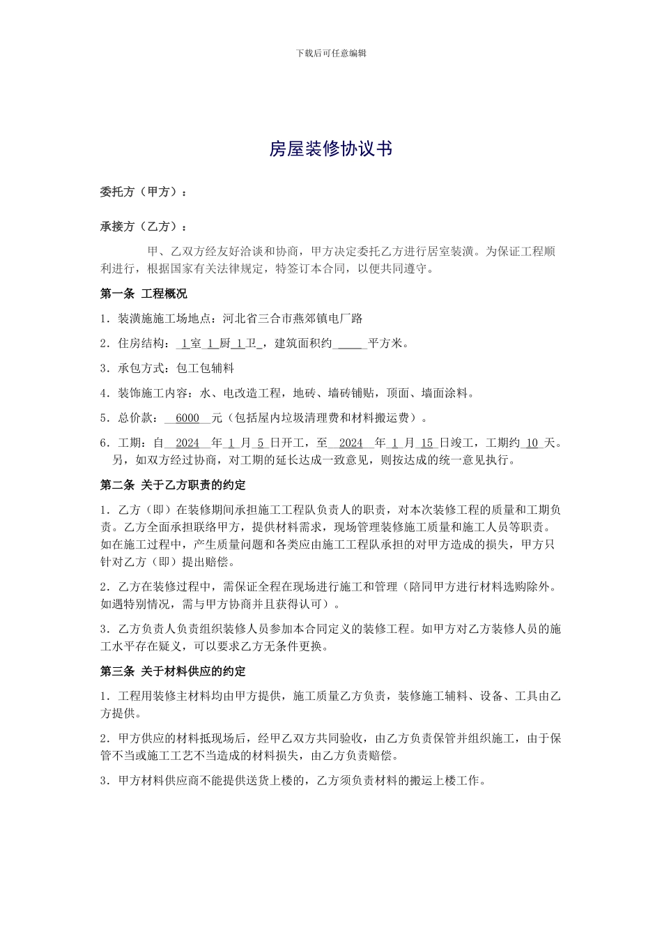
下载后可任意编辑房屋装修协议书委托方(甲方): 承接方(乙方): 甲、乙双方经友好洽谈和协商,甲方决定委托乙方进行居室装潢。为保证工程顺利进行,根据国家有关法律规定,特签订本合同,以便共同遵守。第一条 工程概况1.装潢施施工场地点:河北省三合市燕郊镇电厂路2.住房结构:_1 室_1 厨 1 卫 ,建筑面积约_ _平方米。3.承包方式:包工包辅料4.装饰施工内容:水、电改造工程,地砖、墙砖铺贴,顶面、墙面涂料。5.总价款:__6000__元(包括屋内垃圾清理费和材料搬运费)。6.工期:自__2024__年_1_月_5_日开工,至__2024__年_1_月_15_日竣工,工期约_10_天。另,如双方经过协商,对工期的延长达成一致意见,则按达成的统一意见执行。第二条 关于乙方职责的约定1.乙方(即)在装修期间承担施工工程队负责人的职责,对本次装修工程的质量和工期负责。乙方全面承担联络甲方,提供材料需求,现场管理装修施工质量和施工人员等职责。如在施工过程中,产生质量问题和各类应由施工工程队承担的对甲方造成的损失,甲方只针对乙方(即)提出赔偿。2.乙方在装修过程中,需保证全程在现场进行施工和管理(陪同甲方进行材料选购除外。如遇特别情况,需与甲方协商并且获得认可)。3.乙方负责人负责组织装修人员参加本合同定义的装修工程。如甲方对乙方装修人员的施工水平存在疑义,可以要求乙方无条件更换。第三条 关于材料供应的约定1.工程用装修主材料均由甲方提供,施工质量乙方负责,装修施工辅料、设备、工具由乙方提供。2.甲方供应的材料抵现场后,经甲乙双方共同验收,由乙方负责保管并组织施工,由于保管不当或施工工艺不当造成的材料损失,由乙方负责赔偿。3.甲方材料供应商不能提供送货上楼的,乙方须负责材料的搬运上楼工作。下载后可任意编辑4.为了保证工程的正常进行,乙方必须至少提前一周向甲方提出下一工序需要购买的材料的清单及协助甲方进行材料采购,以便甲方于周末采购材料。甲方应按时提供乙方需要的材料。由于甲方提供材料延误,造成的工期延误由甲方承担责任。乙方同时必须提供大致精确(+/-5%)的所需材料的数量。由于乙方材料估算错误过大而导致的材料重新购买或材料退回的交通费用将由乙方承担,或者由乙方负责运输退回供应商。5.甲方采购供应的装饰材料、设备,均应用于本协议规定的住宅装饰,非经甲方同意,乙方不得挪作他用。如乙方违反此规定,应按挪用材料、设备价款的双倍补偿给甲方。第四条 关...

1、当您付费下载文档后,您只拥有了使用权限,并不意味着购买了版权,文档只能用于自身使用,不得用于其他商业用途(如 [转卖]进行直接盈利或[编辑后售卖]进行间接盈利)。
2、本站所有内容均由合作方或网友上传,本站不对文档的完整性、权威性及其观点立场正确性做任何保证或承诺!文档内容仅供研究参考,付费前请自行鉴别。
3、如文档内容存在违规,或者侵犯商业秘密、侵犯著作权等,请点击“违规举报”。

碎片内容

装修协议(自找装修队)

您可能关注的文档

确认删除?
VIP
微信客服
  • 扫码咨询
会员Q群
  • 会员专属群点击这里加入QQ群
客服邮箱
回到顶部