电脑桌面
添加小米粒文库到电脑桌面
安装后可以在桌面快捷访问

烟道挡板门、密封风机技术规范书VIP免费

烟道挡板门、密封风机技术规范书_第1页
1/13
烟道挡板门、密封风机技术规范书_第2页
2/13
烟道挡板门、密封风机技术规范书_第3页
3/13
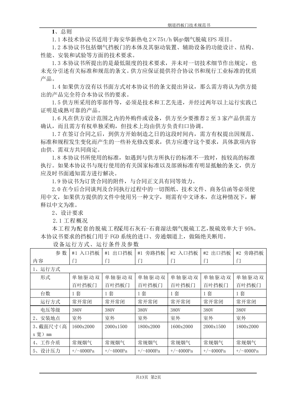
2×75t/h 锅炉烟气脱硫工程 烟道挡板门技术规范书 2013.12.12 烟道挡板门技术规范书 共1 3 页 第1 页 目 录 1 、总则 .......................................................................................................................................................... 2 2、设计要求 .................................................................................................................................................. 2 2.1 工程概况 ............................................................................................................................................. 2 设备运行方式、运行条件及参数 ............................................................................................................. 2 3、技术要求 .................................................................................................................................................. 3 3.1 工艺要求 ............................................................................................................................................. 3 3.2 材质要求 ............................................................................................................................................. 4 3.3 仪表与电气要求 ................................................................................................................................. 4 4、质量保证及试验 ...................................................................................................................................... 5 4.1 规程,规范和标准................................................................................................................................ 5 4.2 挡板门性能保证值.............................................................................................................................. 5 4.3 设备的质量保证 ...........................................................................................................................

1、当您付费下载文档后,您只拥有了使用权限,并不意味着购买了版权,文档只能用于自身使用,不得用于其他商业用途(如 [转卖]进行直接盈利或[编辑后售卖]进行间接盈利)。
2、本站所有内容均由合作方或网友上传,本站不对文档的完整性、权威性及其观点立场正确性做任何保证或承诺!文档内容仅供研究参考,付费前请自行鉴别。
3、如文档内容存在违规,或者侵犯商业秘密、侵犯著作权等,请点击“违规举报”。

碎片内容

烟道挡板门、密封风机技术规范书

您可能关注的文档

确认删除?
VIP
微信客服
  • 扫码咨询
会员Q群
  • 会员专属群点击这里加入QQ群
客服邮箱
回到顶部