电脑桌面
添加小米粒文库到电脑桌面
安装后可以在桌面快捷访问

新食品原料终止审查目录截至2017127VIP免费

新食品原料终止审查目录截至2017127_第1页
1/2
新食品原料终止审查目录截至2017127_第2页
2/2
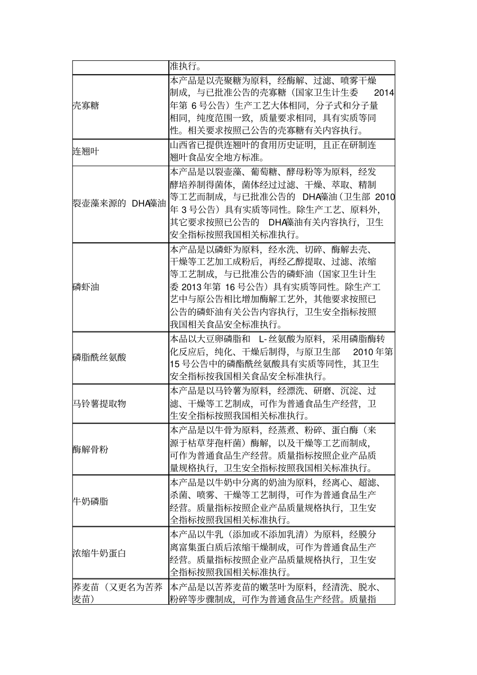
《新食品原料终止审查目录》(截至2017.11.27)产品名称审查意见L- 阿拉伯糖本产品是以玉米芯、玉米皮为原料,经稀酸水解、酿酒酵母发酵、分离净化、结晶、干燥等工艺制成,与已批准公告的 L- 阿拉伯糖(原卫生部2008 年 12 号公告)具有实质等同性。作为食品原料使用时,应按照已公告的 L- 阿拉伯糖有关内容执行,卫生安全指标按照我国相关标准执行。γ - 氨基丁酸本产品是以 L- 谷氨酸钠为原料,经短乳杆菌(Lactobacillusbrevis)发酵、纯化、过滤浓缩、结晶、分离,喷雾干燥等工艺而制成,与已批准公告的γ - 氨基丁酸(原卫生部2009 年 12 号公告)具有实质等同性。除生产工艺外,其它要求按照已公告的γ -氨基丁酸有关内容执行,卫生安全指标按照我国相关标准执行。大豆低聚糖大豆低聚糖已有国家标准,作为食品原料使用时,应按大豆低聚糖标准( GB/T22491-2008)有关内容执行。弹性蛋白(又更名为鲣鱼弹性蛋白肽)本产品是以来源于鲣鱼心脏的弹性蛋白为原料,经蛋白酶(来源于枯草芽孢杆菌和地衣芽孢杆菌)酶解制成,可作为普通食品生产经营。质量指标按照企业产品质量规格执行,卫生安全指标按照我国相关标准执行。非变性Ⅱ型胶原蛋白(又更名为含Ⅱ型胶原蛋白软骨粉)本产品是以鸡胸软骨为原料,经清洗、消毒、粉碎后加入氯化钾,在低温条件下烘干后得到的含胶原蛋白的软骨粉,可作为普通食品生产经营。该产品质量指标按照企业标准执行,卫生安全指标按照GB2762、GB29921执行。海藻糖海藻糖作为普通食品管理,按照国家卫生和计划生育委员会 2014 年第 15 号公告执行。黑果枸杞黑果枸杞分布于宁夏、甘肃、西藏等。青海省相关部门出具了黑果枸杞( Lyciumruthenicum Murr. )在青海具有长期食用历史的证明,可作为普通食品管理。卫生安全指标按照相关标准执行。焦糖粉本产品是以蔗糖为原料,经焦化、冷却、过滤、干燥等工艺而制成,可作为普通食品生产经营。质量指标按照企业产品质量规格执行,卫生安全指标按照我国相关标准执行。焦糖浆本产品是以蔗糖为原料,经焦化、冷却、过滤等工艺而制成,可作为普通食品生产经营。质量指标按照企业产品质量规格执行,卫生安全指标按照我国相关标准执行。壳寡糖本产品是以壳聚糖为原料,经酶解、过滤、喷雾干燥制成,与已批准公告的壳寡糖(国家卫生计生委2014年第 6 号公告)生产工艺大体相同,分子式和分子量相同,纯度范围一致,质量要求相同,具有实质等同性。相关要...

1、当您付费下载文档后,您只拥有了使用权限,并不意味着购买了版权,文档只能用于自身使用,不得用于其他商业用途(如 [转卖]进行直接盈利或[编辑后售卖]进行间接盈利)。
2、本站所有内容均由合作方或网友上传,本站不对文档的完整性、权威性及其观点立场正确性做任何保证或承诺!文档内容仅供研究参考,付费前请自行鉴别。
3、如文档内容存在违规,或者侵犯商业秘密、侵犯著作权等,请点击“违规举报”。

碎片内容

新食品原料终止审查目录截至2017127

您可能关注的文档

确认删除?
VIP
微信客服
  • 扫码咨询
会员Q群
  • 会员专属群点击这里加入QQ群
客服邮箱
回到顶部