电脑桌面
添加小米粒文库到电脑桌面
安装后可以在桌面快捷访问

销售合同签订、审核及变更流程VIP专享VIP免费

销售合同签订、审核及变更流程_第1页
1/5
销售合同签订、审核及变更流程_第2页
2/5
销售合同签订、审核及变更流程_第3页
3/5
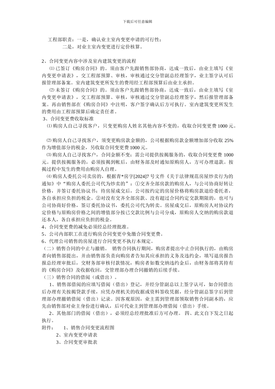
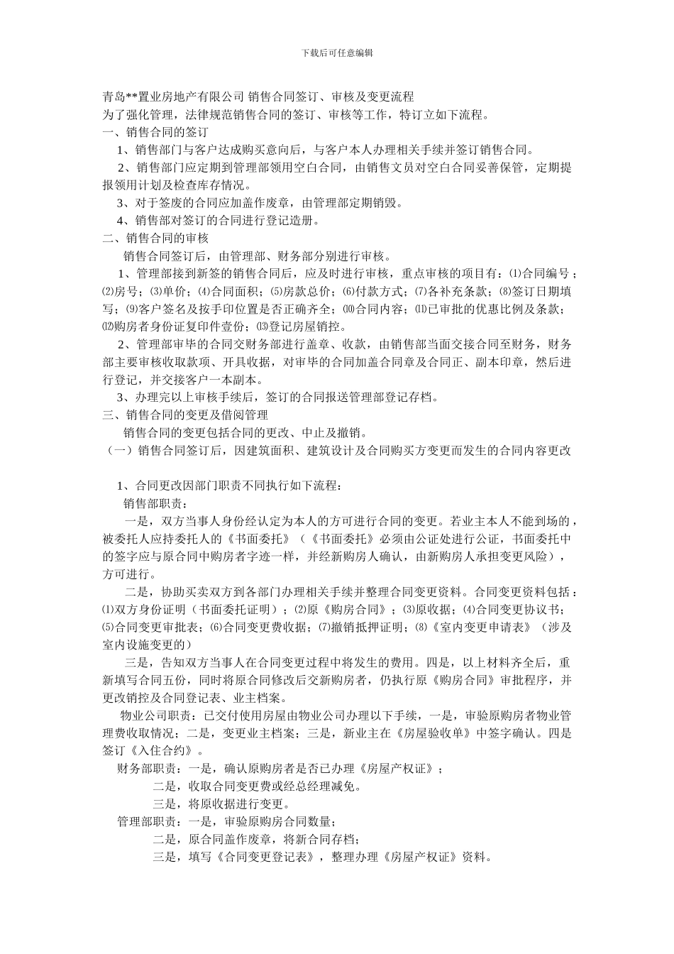
下载后可任意编辑青岛**置业房地产有限公司 销售合同签订、审核及变更流程 为了强化管理,法律规范销售合同的签订、审核等工作,特订立如下流程。 一、销售合同的签订 1、销售部门与客户达成购买意向后,与客户本人办理相关手续并签订销售合同。 2、销售部门应定期到管理部领用空白合同,由销售文员对空白合同妥善保管,定期提报领用计划及检查库存情况。 3、对于签废的合同应加盖作废章,由管理部定期销毁。 4、销售部对签订的合同进行登记造册。二、销售合同的审核 销售合同签订后,由管理部、财务部分别进行审核。 1、管理部接到新签的销售合同后,应及时进行审核,重点审核的项目有:⑴合同编号 ;⑵房号;⑶单价;⑷合同面积;⑸房款总价;⑹付款方式;⑺各补充条款;⑻签订日期填写;⑼客户签名及按手印位置是否正确齐全;⑽合同内容;⑾已审批的优惠比例及条款;⑿购房者身份证复印件壹份;⒀登记房屋销控。 2、管理部审毕的合同交财务部进行盖章、收款,由销售部当面交接合同至财务,财务部主要审核收取款项、开具收据,对审毕的合同加盖合同章及合同正、副本印章,然后进行登记,并交接客户一本副本。 3、办理完以上审核手续后,签订的合同报送管理部登记存档。 三、销售合同的变更及借阅管理 销售合同的变更包括合同的更改、中止及撤销。 (一)销售合同签订后,因建筑面积、建筑设计及合同购买方变更而发生的合同内容更改 1、合同更改因部门职责不同执行如下流程: 销售部职责: 一是,双方当事人身份经认定为本人的方可进行合同的变更。若业主本人不能到场的 ,被委托人应持委托人的《书面委托》(《书面委托》必须由公证处进行公证,书面委托中的签字应与原合同中购房者字迹一样,并经新购房人确认,由新购房人承担变更风险),方可进行。 二是,协助买卖双方到各部门办理相关手续并整理合同变更资料。合同变更资料包括 :⑴双方身份证明(书面委托证明);⑵原《购房合同》;⑶原收据;⑷合同变更协议书;⑸合同变更审批表;⑹合同变更费收据;⑺撤销抵押证明;⑻《室内变更申请表》(涉及室内设施变更的) 三是,告知双方当事人在合同变更过程中将发生的费用。四是,以上材料齐全后,重新填写合同五份,同时将原合同修改后交新购房者,仍执行原《购房合同》审批程序,并更改销控及合同登记表、业主档案。 物业公司职责:已交付使用房屋由物业公司办理以下手续,一是,审验原购房者物业管理费收取情况;二是...

1、当您付费下载文档后,您只拥有了使用权限,并不意味着购买了版权,文档只能用于自身使用,不得用于其他商业用途(如 [转卖]进行直接盈利或[编辑后售卖]进行间接盈利)。
2、本站所有内容均由合作方或网友上传,本站不对文档的完整性、权威性及其观点立场正确性做任何保证或承诺!文档内容仅供研究参考,付费前请自行鉴别。
3、如文档内容存在违规,或者侵犯商业秘密、侵犯著作权等,请点击“违规举报”。

碎片内容

销售合同签订、审核及变更流程

确认删除?
VIP
微信客服
  • 扫码咨询
会员Q群
  • 会员专属群点击这里加入QQ群
客服邮箱
回到顶部