电脑桌面
添加小米粒文库到电脑桌面
安装后可以在桌面快捷访问

餐厅托管合同VIP免费

餐厅托管合同_第1页
1/6
餐厅托管合同_第2页
2/6
餐厅托管合同_第3页
3/6
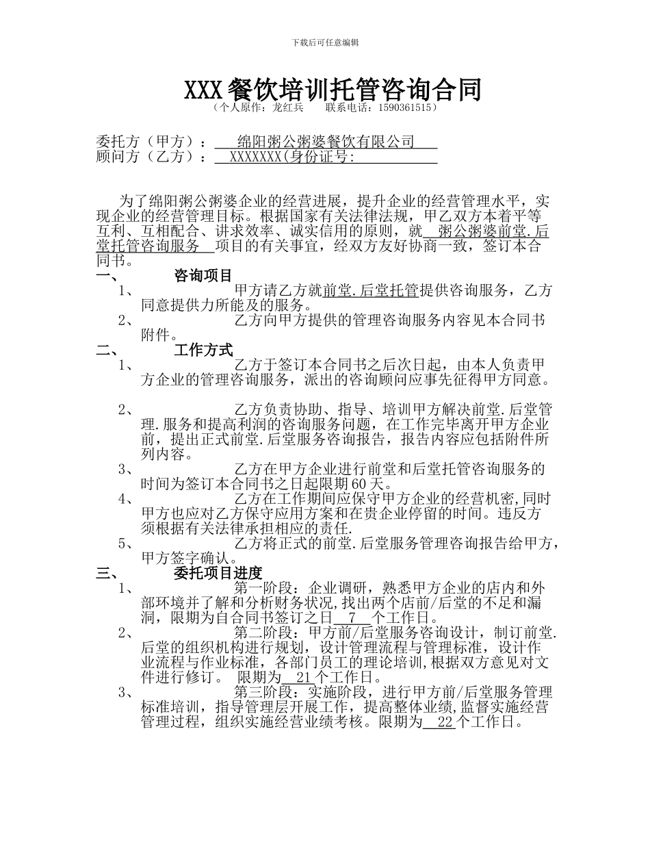
下载后可任意编辑XXX 餐饮培训托管咨询合同(个人原作:龙红兵 联系电话:1590361515) 委托方(甲方): 绵阳粥公粥婆 餐饮有限公司 顾问方(乙方): XXXXXXX( 身份证号 : 为了绵阳粥公粥婆企业的经营进展,提升企业的经营管理水平,实现企业的经营管理目标。根据国家有关法律法规,甲乙双方本着平等互利、互相配合、讲求效率、诚实信用的原则,就 粥公粥婆前堂 . 后 堂托管咨询服务 项目的有关事宜,经双方友好协商一致,签订本合同书。一、 咨询项目1、 甲方请乙方就前堂 . 后堂托管 提供咨询服务,乙方同意提供力所能及的服务。2、 乙方向甲方提供的管理咨询服务内容见本合同书附件。二、 工作方式1、 乙方于签订本合同书之后次日起,由本人负责甲方企业的管理咨询服务,派出的咨询顾问应事先征得甲方同意。 2、 乙方负责协助、指导、培训甲方解决前堂.后堂管理.服务和提高利润的咨询服务问题,在工作完毕离开甲方企业前,提出正式前堂.后堂服务咨询报告,报告内容应包括附件所列内容。 3、 乙方在甲方企业进行前堂和后堂托管咨询服务的时间为签订本合同书之日起限期 60 天。 4、 乙方在工作期间应保守甲方企业的经营机密,同时甲方也应对乙方保守应用方案和在贵企业停留的时间。违反方须根据有关法律承担相应的责任. 5、 乙方将正式的前堂.后堂服务管理咨询报告给甲方,甲方签字确认。三、 委托项目进度1、 第一阶段:企业调研,熟悉甲方企业的店内和外部环境并了解和分析财务状况,找出两个店前/后堂的不足和漏洞,限期为自合同书签订之日 7 个工作日。2、 第二阶段:甲方前/后堂服务咨询设计,制订前堂.后堂的组织机构进行规划,设计管理流程与管理标准,设计作业流程与作业标准,各部门员工的理论培训,根据双方意见对文件进行修订。 限期为 21 个工作日。3、 第三阶段:实施阶段,进行甲方前/后堂服务管理标准培训,指导管理层开展工作,提高整体业绩,监督实施经营管理过程,组织实施经营业绩考核。限期为 22 个工作日。下载后可任意编辑4、 第四阶段:验收阶段,对甲方前/后堂服务管理进行最终审查,对试运行过程进行监督抽查、验收。限期为 10 个工作日。5、 上述工作在程序上顺延,但实际执行中有一定的交叉,总体累计时间不超过 60 个工作日。6、因经营管理原因,工期时间相应调整或顺延(由双方共同商量确定)。四、 报送与确认方式乙方在各阶段规定期限内完成既定任务,取得阶段成...

1、当您付费下载文档后,您只拥有了使用权限,并不意味着购买了版权,文档只能用于自身使用,不得用于其他商业用途(如 [转卖]进行直接盈利或[编辑后售卖]进行间接盈利)。
2、本站所有内容均由合作方或网友上传,本站不对文档的完整性、权威性及其观点立场正确性做任何保证或承诺!文档内容仅供研究参考,付费前请自行鉴别。
3、如文档内容存在违规,或者侵犯商业秘密、侵犯著作权等,请点击“违规举报”。

碎片内容

餐厅托管合同

确认删除?
VIP
微信客服
  • 扫码咨询
会员Q群
  • 会员专属群点击这里加入QQ群
客服邮箱
回到顶部