电脑桌面
添加小米粒文库到电脑桌面
安装后可以在桌面快捷访问

土建施工钢结构施工方案VIP免费

土建施工钢结构施工方案_第1页
1/14
土建施工钢结构施工方案_第2页
2/14
土建施工钢结构施工方案_第3页
3/14
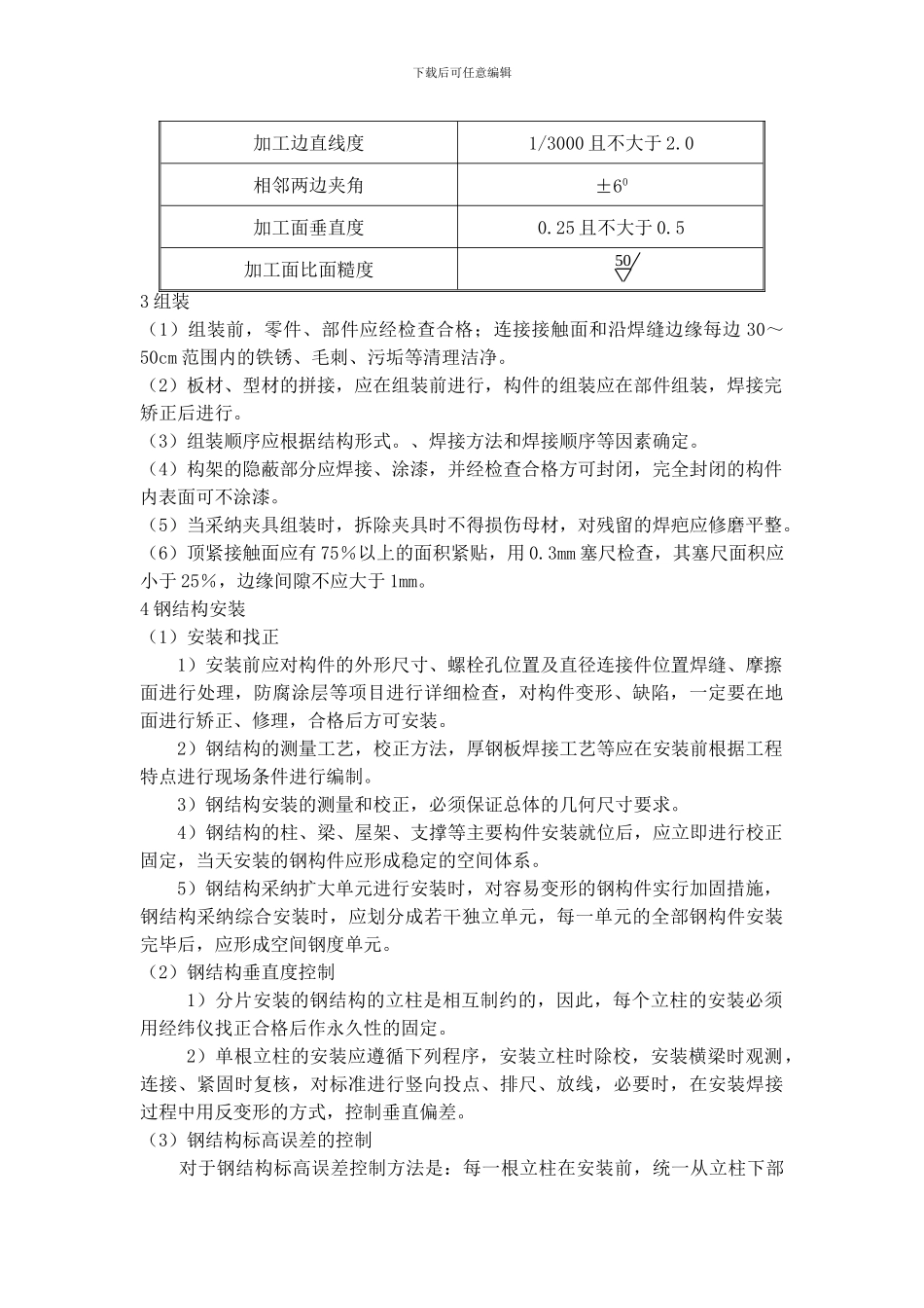
下载后可任意编辑土建施工钢结构施工方案转自:施工技术网 http://www.xzsfgjg.com/jianzhu/2024/1117/63.html施工部署钢结构采纳分片组对吊装的施工方案,采纳 160T 级汽车式起重机和 50T 级汽车式起重机进行吊装。编制施工计划时强调科学、合理的使用这些大型起重机。施工技术要求1 材料验收(1)钢结构工程所用的钢材,应具有质量证明书,其规格和重量应符合设计的要求。(2)钢材表面质量应符合下列规定:1)当钢材表面有锈蚀、麻点、或划痕等缺陷时,其深度不得大于该钢材的负偏差值的 1/2。 2)钢材表面锈蚀等级应符合现行国家标准《涂装前表面锈蚀等级和除锈等级》规定的 A、B、C 级。 3)钢结构工程所采纳的连接材料和涂装材料,应具有出厂质量合格证明书,并应符合设计的要求和国家现行有关标准的规定。2 钢结构预制(1)放样、号料和切割 1)放样、号料应根据工艺要求预留制作和安装时的焊接收缩余量及切割等加工余量。2)放样的样板是号料的依据,规定其允许偏差见下表。为便于工序检查,号料应使用经过检查合格的样板,号料的允许偏差见下表。放样和样板的允许偏差符合下表规定项 目允许偏差(mm)平行线距离和分段尺寸±0.5宽度和长度±0.5对角线差1.0孔距±0.5加工样板的角度±20号料的允许偏差项 目允许偏差(mm)零件外形尺寸±1.0下载后可任意编辑孔距±0.53)零件的尺寸有较高要求时,气割线要划双线或注明留线割。4)号孔应使用与孔径相等的量规规定,并打上样冲眼,作出标记,便于钻孔后检查孔位是否正确。 5)机械剪切的零件,其钢板厚度不宜大于 12.0mm,剪切面应平整,机械剪切的允许偏差应符合下表规定。项 目允许偏差(mm)零件宽度长度±3.0边缘棱1.0型钢端部2.06)要求所有钢结构工程中的连接板、筋板等必须用剪板机剪切下料,当板材厚度超过剪板机剪切能力时,必须用半自动切割机下料。7)钢结构构件下料前,必须进行排料,施工人员须按排料图下料拼接,以保证施工质量,减少材料损耗。8)钢结构下料前,应放大样检查、复核图纸设计尺寸。(2)校正和成型 1)凡影响工程质量或因变形而有碍施工的钢材,均应予以矫正。 2)碳素结构钢和低合金钢结构钢在加热校正时,加热温度根据钢材性能选定,但不得超过 900 度,低合金钢在加热校正时应缓慢冷却。 3)矫正后的钢材表面,不应有明显的凹面或损坏、划痕深度不得大于0.5mm。 4)当零件采纳热加工时,加热温度控制在 900~1000℃。碳素结构钢在...

1、当您付费下载文档后,您只拥有了使用权限,并不意味着购买了版权,文档只能用于自身使用,不得用于其他商业用途(如 [转卖]进行直接盈利或[编辑后售卖]进行间接盈利)。
2、本站所有内容均由合作方或网友上传,本站不对文档的完整性、权威性及其观点立场正确性做任何保证或承诺!文档内容仅供研究参考,付费前请自行鉴别。
3、如文档内容存在违规,或者侵犯商业秘密、侵犯著作权等,请点击“违规举报”。

碎片内容

土建施工钢结构施工方案

您可能关注的文档

确认删除?
VIP
微信客服
  • 扫码咨询
会员Q群
  • 会员专属群点击这里加入QQ群
客服邮箱
回到顶部