电脑桌面
添加小米粒文库到电脑桌面
安装后可以在桌面快捷访问

最新中小微企业划分标准VIP专享VIP免费

最新中小微企业划分标准_第1页
1/6
最新中小微企业划分标准_第2页
2/6
最新中小微企业划分标准_第3页
3/6
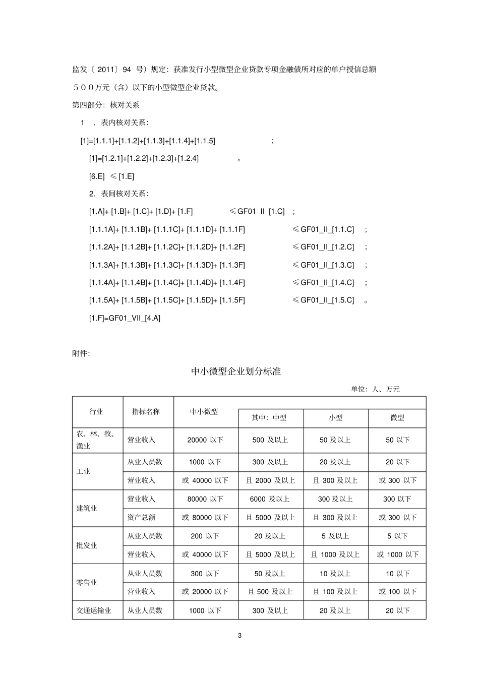
附件 3:XF01《大中小微型企业贷款情况表》填报说明第一部分:引言本表旨在收集各银行在报告日对各类企业贷款的有关情况。第二部分:一般说明1.报表名称:大中小微型企业贷款情况表2.填报机构:各政策性银行、国家开发银行、国有商业银行、股份制商业银行、城市商业银行、农村商业银行、农村合作银行、外资法人银行、外国银行分行、城市信用社、农村信用社、村镇银行、贷款公司、农村资金互助社、企业集团财务公司、信托投资公司、金融租赁公司、汽车金融公司、货币经纪公司、消费金融公司、邮政储蓄银行。3.报送口径、频度及时间:境内汇总数据(月报)为月后7 日。月报遇“劳动节”顺延一天、“国庆节”顺延三天。4.报送方式:以电子报表形式报送银监会。5.数据单位:万元。6.四舍五入要求:金额保留两位小数。7.填报币种:本表要求以本外币合计人民币填报。银行业金融机构将外币折算为人民币时, 应按照报告期末最后一天国家外汇管理局公布的人民币兑美元、欧元、 日元和港币的基准汇价进行折算。美元、 欧元、 日元和港币四种主要货币以外的其他货币对人民币的折算汇率,以报告期末最后一天美元对人民币的基准汇率与同一天上午9 时国际外汇市场其他货币兑美元汇率套算确定。第三部分:具体说明1.“境内”指中华人民共和国(不含港、澳、台地区)境内的地区。2.企业是指在中华人民共和国境内,依据《中华人民共和国公司法》、《中华人民共和国合伙企业法》 、《中华人民共和国私营企业暂行条例》、《中华人民共和国中外合资经营企业法》、《中华人民共和国中外合作经营企业法》、《中华人民共和国外资企业法》等法律法规依法设立, 并按《中华人民共和国企业法人登记管理条例》、《中华人民共和国公司登记管理条例》、《中华人民共和国合伙企业登记管理办法》等规定在工商部门登记注册,实行自主经营、自负盈亏的各种经济组织,包括有限责任公司、股份有限公司、非公司企业法人、合伙企业、个人独资企业以及其他经营单位。不包括行政机关、事业单位、社会团体、个体工2商户等。3.大中小微型企业划分标准按照工业和信息化部、国家统计局、发展改革委、财政部联合印发的《关于印发中小企业划型标准规定的通知》(工信部联企业〔2011〕300 号)执行(具体划分标准见附件),企业划型适用行业按企业从事的主要经济活动确定。企业法人按上述标准执行, 企业非法人按授权法人执行。各银行业金融机构应随时跟踪企业情况,及时调整...

1、当您付费下载文档后,您只拥有了使用权限,并不意味着购买了版权,文档只能用于自身使用,不得用于其他商业用途(如 [转卖]进行直接盈利或[编辑后售卖]进行间接盈利)。
2、本站所有内容均由合作方或网友上传,本站不对文档的完整性、权威性及其观点立场正确性做任何保证或承诺!文档内容仅供研究参考,付费前请自行鉴别。
3、如文档内容存在违规,或者侵犯商业秘密、侵犯著作权等,请点击“违规举报”。

碎片内容

最新中小微企业划分标准

确认删除?
VIP
微信客服
  • 扫码咨询
会员Q群
  • 会员专属群点击这里加入QQ群
客服邮箱
回到顶部