电脑桌面
添加小米粒文库到电脑桌面
安装后可以在桌面快捷访问

工程项目管理制度1VIP免费

工程项目管理制度1_第1页
1/6
工程项目管理制度1_第2页
2/6
工程项目管理制度1_第3页
3/6
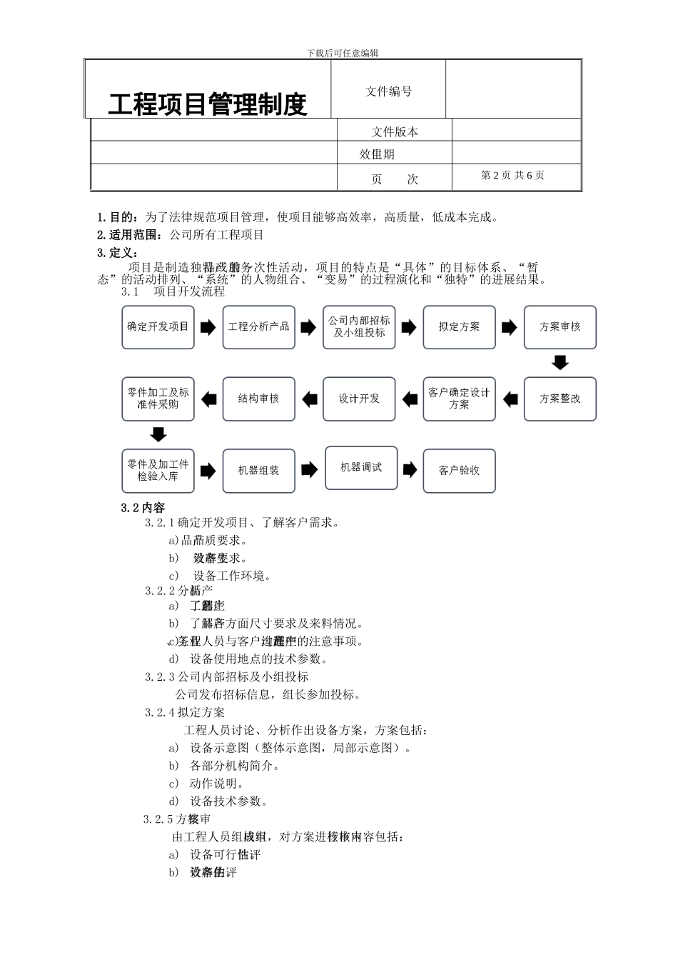
第 1 页 共 6 页下载后可任意编辑注:1、该制度负责人为工程部主管,主要职责是维护制度规定事项的运行、检查、指导及问题收集、处理;2、若运行过程中遇到运作不畅等情况时,请及时知悉归口部门。文件更改一览表版本更改内容更改日期更改人评 审 栏部 门管理部业务部采购部 工程部生产部会 签制订批准工程项目管理制度文件编号文件版本生效日期页 次 第 2 页 共 6 页下载后可任意编辑1.目的:为了法律规范项目管理,使项目能够高效率,高质量,低成本完成。2.适用范围:公司所有工程项目3.定义: 项目是制造独特产品或服务的一次性活动,项目的特点是“具体”的目标体系、“暂态”的活动排列、“系统”的人物组合、“变易”的过程演化和“独特”的进展结果。3.1项目开发流程3.2 内容3.2.1 确定开发项目、了解客户需求。a)产品品质要求。b)设备生产效率要求。c)设备工作环境。3.2.2 分析产品a) 了解产品生产工艺。b) 了解产品各方面尺寸要求及来料情况。c) 业务、工程人员与客户沟通产品生产过程中的注意事项。d) 设备使用地点的技术参数。 3.2.3 公司内部招标及小组投标 公司发布招标信息,组长参加投标。3.2.4 拟定方案工程人员讨论、分析作出设备方案,方案包括:a) 设备示意图(整体示意图,局部示意图)。b) 各部分机构简介。c) 动作说明。d) 设备技术参数。3.2.5 方案审核由工程人员组成审核组,对方案进行审核,审核内容包括:a) 设备可行性评估。b) 设备生产效率的评估。工程项目管理制度文件编号文件版本生效日期页 次 第 3 页 共 6 页下载后可任意编辑c) 各部分结构可行性评估。3.2.6 方案整改工程人员对方案审核中讨论出的问题进行整改。3.2.7 客户确定设计方案 设计方案交由客户,客户根据需求,对方案进行最后确定。3.2.8 设计开发由工程部安排工程师进行结构设计,做出机器装配图、零件图,选出执行元器件、电控配件并列出加工零件清单和标准件请购单,动作说明书。3.2.9 机构审核由工程人员组成审核组,对所设计出的图纸进行审核,审核内容包括a) 机器结构配合是否合理:功能性(能力和精度)、稳定性、安全性、人性化(操作的便利性)和外观性。b) 所设计机器生产效率是否符合客户需求。c) 机器造价。d) 各部分机构应简单易于调试、维修。e) 各部分零件应尽量简单易于加工。f) 各执行元件选用是否合理。3.2.10 零件加工及标准件采购a) 零件加工部零件图进行机器零件加工...

1、当您付费下载文档后,您只拥有了使用权限,并不意味着购买了版权,文档只能用于自身使用,不得用于其他商业用途(如 [转卖]进行直接盈利或[编辑后售卖]进行间接盈利)。
2、本站所有内容均由合作方或网友上传,本站不对文档的完整性、权威性及其观点立场正确性做任何保证或承诺!文档内容仅供研究参考,付费前请自行鉴别。
3、如文档内容存在违规,或者侵犯商业秘密、侵犯著作权等,请点击“违规举报”。

碎片内容

工程项目管理制度1

您可能关注的文档

确认删除?
VIP
微信客服
  • 扫码咨询
会员Q群
  • 会员专属群点击这里加入QQ群
客服邮箱
回到顶部