电脑桌面
添加小米粒文库到电脑桌面
安装后可以在桌面快捷访问

建筑施工管理知识考试题VIP免费

建筑施工管理知识考试题_第1页
1/5
建筑施工管理知识考试题_第2页
2/5
建筑施工管理知识考试题_第3页
3/5
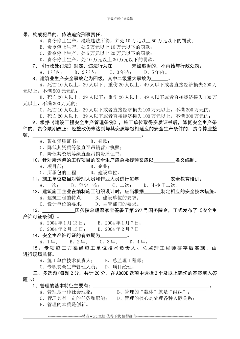
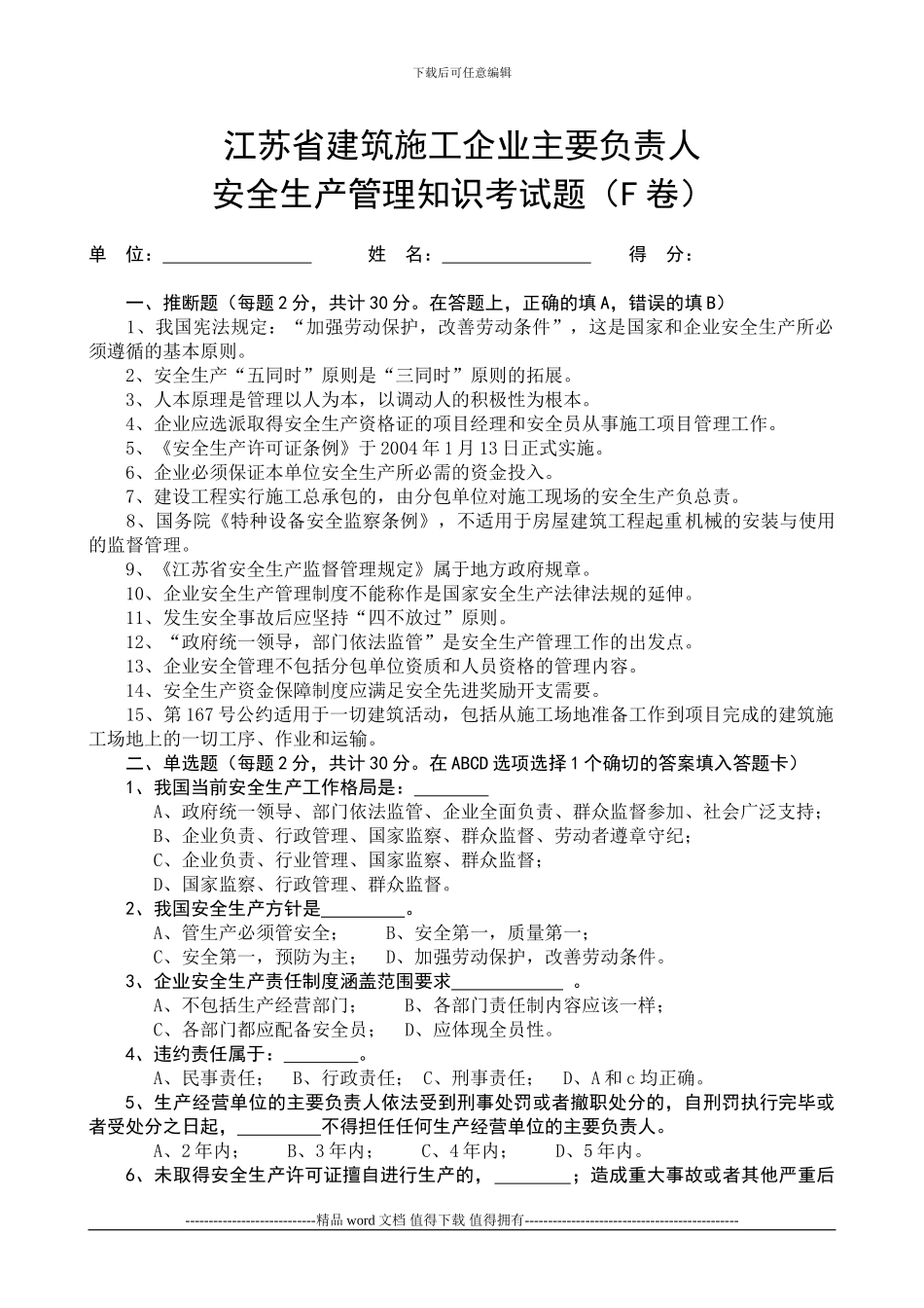
下载后可任意编辑江苏省建筑施工企业主要负责人安全生产管理知识考试题(F 卷)单 位: 姓 名: 得 分: 一、推断题(每题 2 分,共计 30 分。在答题上,正确的填 A,错误的填 B) 1、我国宪法规定:“加强劳动保护,改善劳动条件”,这是国家和企业安全生产所必须遵循的基本原则。 2、安全生产“五同时”原则是“三同时”原则的拓展。 3、人本原理是管理以人为本,以调动人的积极性为根本。 4、企业应选派取得安全生产资格证的项目经理和安全员从事施工项目管理工作。 5、《安全生产许可证条例》于 2004 年 1 月 13 日正式实施。 6、企业必须保证本单位安全生产所必需的资金投入。 7、建设工程实行施工总承包的,由分包单位对施工现场的安全生产负总责。 8、国务院《特种设备安全监察条例》,不适用于房屋建筑工程起重机械的安装与使用的监督管理。 9、《江苏省安全生产监督管理规定》属于地方政府规章。 10、企业安全生产管理制度不能称作是国家安全生产法律法规的延伸。 11、发生安全事故后应坚持“四不放过”原则。 12、“政府统一领导,部门依法监管”是安全生产管理工作的出发点。 13、企业安全管理不包括分包单位资质和人员资格的管理内容。 14、安全生产资金保障制度应满足安全先进奖励开支需要。 15、第 167 号公约适用于一切建筑活动,包括从施工场地准备工作到项目完成的建筑施工场地上的一切工序、作业和运输。 二、单选题(每题 2 分,共计 30 分。在 ABCD 选项选择 1 个确切的答案填入答题卡) 1、我国当前安全生产工作格局是: A、政府统一领导、部门依法监管、企业全面负责、群众监督参加、社会广泛支持; B、企业负责、行政管理、国家监察、群众监督、劳动者遵章守纪;C、企业负责、行业管理、国家监察、群众监督;D、国家监察、行政管理、群众监督。 2、我国安全生产方针是 。 A、管生产必须管安全; B、安全第一,质量第一;C、安全第一,预防为主; D、加强劳动保护,改善劳动条件。 3、企业安全生产责任制度涵盖范围要求 。 A、不包括生产经营部门; B、各部门责任制内容应该一样; C、各部门都应配备安全员; D、应体现全员性。4、违约责任属于: 。 A、民事责任; B、行政责任; C、刑事责任; D、A 和 c 均正确。5、生产经营单位的主要负责人依法受到刑事处罚或者撤职处分的,自刑罚执行完毕或者受处分之日起, 不得担任任何生产经营单位的主要负责...

1、当您付费下载文档后,您只拥有了使用权限,并不意味着购买了版权,文档只能用于自身使用,不得用于其他商业用途(如 [转卖]进行直接盈利或[编辑后售卖]进行间接盈利)。
2、本站所有内容均由合作方或网友上传,本站不对文档的完整性、权威性及其观点立场正确性做任何保证或承诺!文档内容仅供研究参考,付费前请自行鉴别。
3、如文档内容存在违规,或者侵犯商业秘密、侵犯著作权等,请点击“违规举报”。

碎片内容

建筑施工管理知识考试题

您可能关注的文档

确认删除?
VIP
微信客服
  • 扫码咨询
会员Q群
  • 会员专属群点击这里加入QQ群
客服邮箱
回到顶部