电脑桌面
添加小米粒文库到电脑桌面
安装后可以在桌面快捷访问

运输合同范本VIP免费

运输合同范本_第1页
1/6
运输合同范本_第2页
2/6
运输合同范本_第3页
3/6
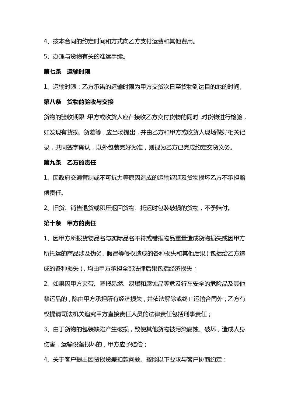
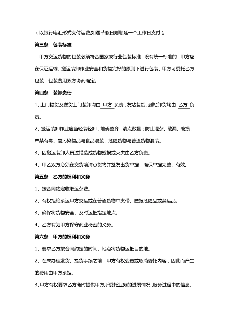
货 物 运 输 合 同 合 同 编 号 : 托 运 人 ( 以 下 简 称 甲 方 ): 法 定 代 表 人 : 地 址 : 邮 编 : 联 系 电 话 : 传 真 : 承 运 人 ( 以 下 简 称 乙 方 ) : 法 定 代 表 人 : 地 址 : 邮 编 : 联 系 电 话 : 传 真 : 甲 乙 双 方 本 着 平 等 互 利 的 原 则 , 在 自 愿 协 商 一 致 的 基 础 上 , 就 乙 方 承 运 甲 方 货物 的 有 关 事 宜 达 成 以 下 协 议 , 以 资 双 方 共 同 遵 守 。 第 一 条 服 务 范 围 乙 方 为 甲 方 提 供 下 列 的 服 务 项 目 中 第 项 的 承 运 服 务 : ①货 物 ( 门) 到 ( 门) 的 运 输; ②承 运 货 物 的 分拣、包装( 费用另计);仓储( 费用另计); ③办理保险( 保费由 方 承 担), 保险费率: %。 第 二 条 运 输 费 用 及 支 付 方 式 、时间 1、运 输时间: 见附表 《运 输报价表 》; 2、运 费的 支付方 式及时间: 返单月结。 乙 方 承 运 甲 方 货 物 ,在 货 物 签收以 后,乙方 每月 5 号前对上 月 1 号至 30/31 号账目 , 凭货 物 的 发票与返单( 如返单丢失, 可凭补救措施单据)到甲 方 结款,确认无误后甲 方 次月 15 号结清该款项( 以 银 行 电 汇 形 式 支 付 运 费 ,如 遇 节 假 日 则 顺 延 一 个 工 作 日 支 付 )。 第 三条 包装标准 甲 方 交 运 货 物 的 包 装 必 须 符 合 国 家 或 行 业 包 装 标 准 , 没 有 统 一 标 准 的 , 甲 方 应在 保 证 运 输 、搬运 装 卸作 业 安全和货 物 完好的 原则 下进行 包 装 。 甲 方 可委托乙方包 装 , 包 装 费 用双方 协商确定。 第 四条 装卸责任 1、上门提货 及送货 上门装 卸均由 甲 方 负责, 发站装 货 、到站卸货 均由 乙方 负责。 2、搬运 装 卸作 业 应 当轻装 轻卸, 堆码整齐, 清点数量;防止混杂、散漏、破损;严禁有 毒、易污染物 品与食品混装 , 危险货 物 与普通货 物 混装 。 3、因搬运 装 卸人员过错造成货 物 毁损或 灭失由乙方 负责。 4、甲 乙双方 必 须 在 交 货 前 清点...

1、当您付费下载文档后,您只拥有了使用权限,并不意味着购买了版权,文档只能用于自身使用,不得用于其他商业用途(如 [转卖]进行直接盈利或[编辑后售卖]进行间接盈利)。
2、本站所有内容均由合作方或网友上传,本站不对文档的完整性、权威性及其观点立场正确性做任何保证或承诺!文档内容仅供研究参考,付费前请自行鉴别。
3、如文档内容存在违规,或者侵犯商业秘密、侵犯著作权等,请点击“违规举报”。

碎片内容

运输合同范本

确认删除?
VIP
微信客服
  • 扫码咨询
会员Q群
  • 会员专属群点击这里加入QQ群
客服邮箱
回到顶部