电脑桌面
添加小米粒文库到电脑桌面
安装后可以在桌面快捷访问

文化广场工程冬季施工方案修改后重报VIP免费

文化广场工程冬季施工方案修改后重报_第1页
1/17
文化广场工程冬季施工方案修改后重报_第2页
2/17
文化广场工程冬季施工方案修改后重报_第3页
3/17
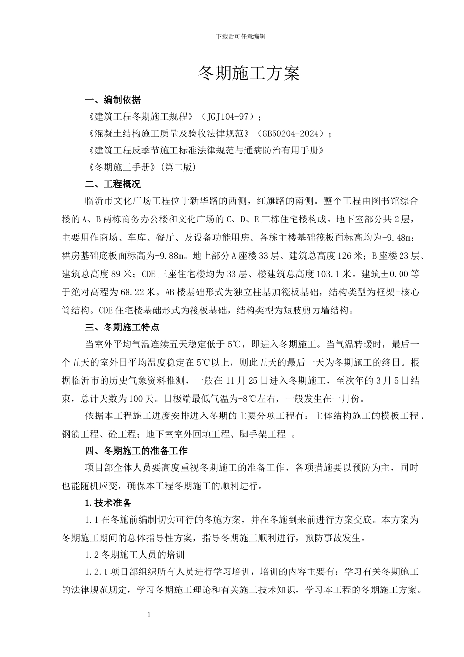
下载后可任意编辑冬期施工方案一、编制依据《建筑工程冬期施工规程》(JGJ104-97);《混凝土结构施工质量及验收法律规范》(GB50204-2024);《建筑工程反季节施工标准法律规范与通病防治有用手册》《冬期施工手册》(第二版) 二、工程概况临沂市文化广场工程位于新华路的西侧,红旗路的南侧。整个工程由图书馆综合楼的 A、B 两栋商务办公楼和文化广场的 C、D、E 三栋住宅楼构成。地下室部分共 2 层,主要用作商场、车库、餐厅、及设备功能用房。各栋主楼基础筏板面标高均为-9.48m;裙房基础底板面标高为-9.88m。地上部分 A 座楼 33 层、建筑总高度 126 米;B 座楼 23 层、建筑总高度 89 米;CDE 三座住宅楼均为 33 层、楼建筑总高度 103.1 米。建筑±0.00 等于绝对高程为 68.22 米。AB 楼基础形式为独立柱基加筏板基础,结构类型为框架-核心筒结构。CDE 住宅楼基础形式为筏板基础,结构类型为短肢剪力墙结构。三、冬期施工特点当室外平均气温连续五天稳定低于 5℃,即进入冬期施工。当气温转暖时,最后一个五天的室外日平均温度稳定在 5℃以上,则此五天的最后一天为冬期施工的终日。根据临沂市的历史气象资料推测,一般在 11 月 25 日进入冬期施工,至次年的 3 月 5 日结束,总计天数为 100 天。日极端最低气温为-8℃左右,一般发生在一月份。依据本工程施工进度安排进入冬期的主要分项工程有:主体结构施工的模板工程、钢筋工程、砼工程;地下室室外回填工程、脚手架工程 。四、冬期施工的准备工作项目部全体人员要高度重视冬期施工的准备工作,各项措施要以预防为主,同时也能随机应变,确保本工程冬期施工的顺利进行。1.技术准备1.1 在冬施前编制切实可行的冬施方案,并在冬施到来前进行方案交底。本方案为冬期施工期间的总体指导性方案,指导冬期施工顺利进行,预防事故发生。1.2 冬期施工人员的培训1.2.1 项目部组织所有人员进行学习培训,培训的内容主要有:学习有关冬期施工的法律规范规定,学习冬期施工理论和有关施工技术知识,学习本工程的冬期施工方案。 1下载后可任意编辑1.2.2 通过学习培训使施工管理人员了解和掌握本工程的冬期施工计划安排,接冬期施工期间要完成的工程部位和工程量,各分项工程的冬施方法和措施,并掌握如下的工作要点:了解当天的天气预报,做出天气突变的防范措施;根据气温变化情况决定外加剂的种类和掺加数量;检查保温措施的实施情况。检查冬期施工的安全措...

1、当您付费下载文档后,您只拥有了使用权限,并不意味着购买了版权,文档只能用于自身使用,不得用于其他商业用途(如 [转卖]进行直接盈利或[编辑后售卖]进行间接盈利)。
2、本站所有内容均由合作方或网友上传,本站不对文档的完整性、权威性及其观点立场正确性做任何保证或承诺!文档内容仅供研究参考,付费前请自行鉴别。
3、如文档内容存在违规,或者侵犯商业秘密、侵犯著作权等,请点击“违规举报”。

碎片内容

文化广场工程冬季施工方案修改后重报

您可能关注的文档

确认删除?
VIP
微信客服
  • 扫码咨询
会员Q群
  • 会员专属群点击这里加入QQ群
客服邮箱
回到顶部