电脑桌面
添加小米粒文库到电脑桌面
安装后可以在桌面快捷访问

机械原理简答题终极整理版VIP免费

机械原理简答题终极整理版_第1页
1/9
机械原理简答题终极整理版_第2页
2/9
机械原理简答题终极整理版_第3页
3/9
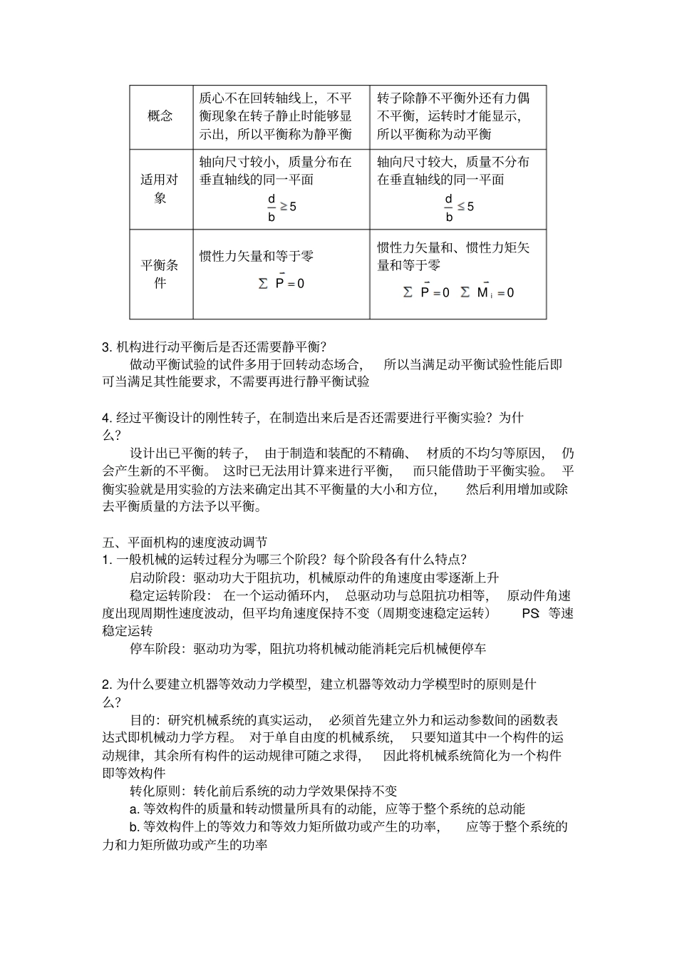
《机械原理》简答题考研论坛 @麻花 整理一、平面机构的结构分析1. 平面机构基本定义:机器:可用来变换或者传递物料、能量或信息的装置机构:能实现预期机械运动的构件的组合,包括原动件,从动件,机架零件:机器制造单元构件:机器运动单元杆组:从动件系统中分解为若干不可再分,自由度为0 的运动链约束:对独立运动的限制自由度:构件具有的独立运动的数目运动副:由两构件直接接触形成的可运动联接运动链:两个以上以运动副联接而成的系统虚约束:对输出件的运动不起约束作用的约束局部自由度:与输出件运动无关的自由度2. 在什么条件下,运动链具有运动可能性、运动确定性、可以成为机构?自由度大于零;自由度数目等于原动件数目;运动链中某构件固定为机架3. 高副低代时,齿轮副如何处理?齿轮副是将所引入的两个转动副分别位于相接触的两齿廓的曲率中心处,对于一对渐开线齿廓的齿轮副,曲率中心分别位于两齿轮的啮合极限点二、平面机构的运动分析1. 什么是速度瞬心,相对瞬心与绝对瞬心的区别?速度瞬心:两构件上相对速度为零的重合点;绝对瞬心处的绝对速度为零2. 用速度瞬心法和矢量方程图作机构速度分析有什么优缺点?速度瞬心法:只能进行速度分析,适用于简单的平面机构矢量方程图:作图不是很准确3. 什么是三心定理?作平面平行运动的三个构件共有三个瞬心,它们位于一条直线上4. 机构在什么时候有哥氏加速度,如何确定?绝对运动:动点相对于定参考系的运动相对运动:动点相对于动参考系的运动牵连运动:动参考系相对于定参考系的运动相对运动为转动,牵连运动为平动时两构件重合点有哥氏加速度,它是由于相对速度方向变化产生的加速度,sin2recva三、平面机构的力分析1. 什么是摩擦角,移动副中总反力如何确定?摩擦角:总反力和法向反力的夹角总反力和法向反力夹角为摩擦角,偏斜方向和相对速度方向相反2. 什么是当量摩擦系数和当量摩擦角?当量摩擦系数:摩擦力和铅锤载荷的比值当量摩擦角:由当量摩擦系数确定的摩擦角3. 矩形螺纹和三角形螺纹副各有什么特点,适用于什么场合?矩形螺纹:当量摩擦系数小,传动效率高,适用于传动三角形螺纹:自锁性能好,联接强度高,适用于联接4. 什么是摩擦圆,摩擦圆的大小和什么有关?以轴颈中心为圆心, 与总反力方向相切的圆; 摩擦圆半径与轴颈半径和当量摩擦系数成正比5. 为什么实际设计中采用空心轴端?轴端压强和半径成反比,因此轴端中心部分的压强非常大,极易...

1、当您付费下载文档后,您只拥有了使用权限,并不意味着购买了版权,文档只能用于自身使用,不得用于其他商业用途(如 [转卖]进行直接盈利或[编辑后售卖]进行间接盈利)。
2、本站所有内容均由合作方或网友上传,本站不对文档的完整性、权威性及其观点立场正确性做任何保证或承诺!文档内容仅供研究参考,付费前请自行鉴别。
3、如文档内容存在违规,或者侵犯商业秘密、侵犯著作权等,请点击“违规举报”。

碎片内容

机械原理简答题终极整理版

您可能关注的文档

确认删除?
VIP
微信客服
  • 扫码咨询
会员Q群
  • 会员专属群点击这里加入QQ群
客服邮箱
回到顶部