电脑桌面
添加小米粒文库到电脑桌面
安装后可以在桌面快捷访问

永春县玉斗中学宿舍楼竣工报告VIP免费

永春县玉斗中学宿舍楼竣工报告_第1页
1/7
永春县玉斗中学宿舍楼竣工报告_第2页
2/7
永春县玉斗中学宿舍楼竣工报告_第3页
3/7
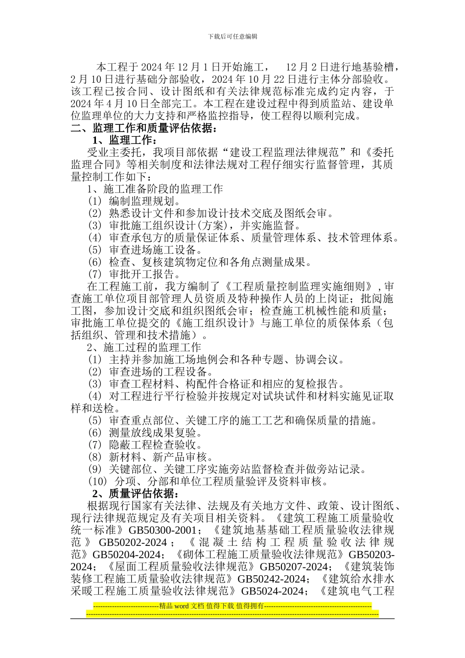
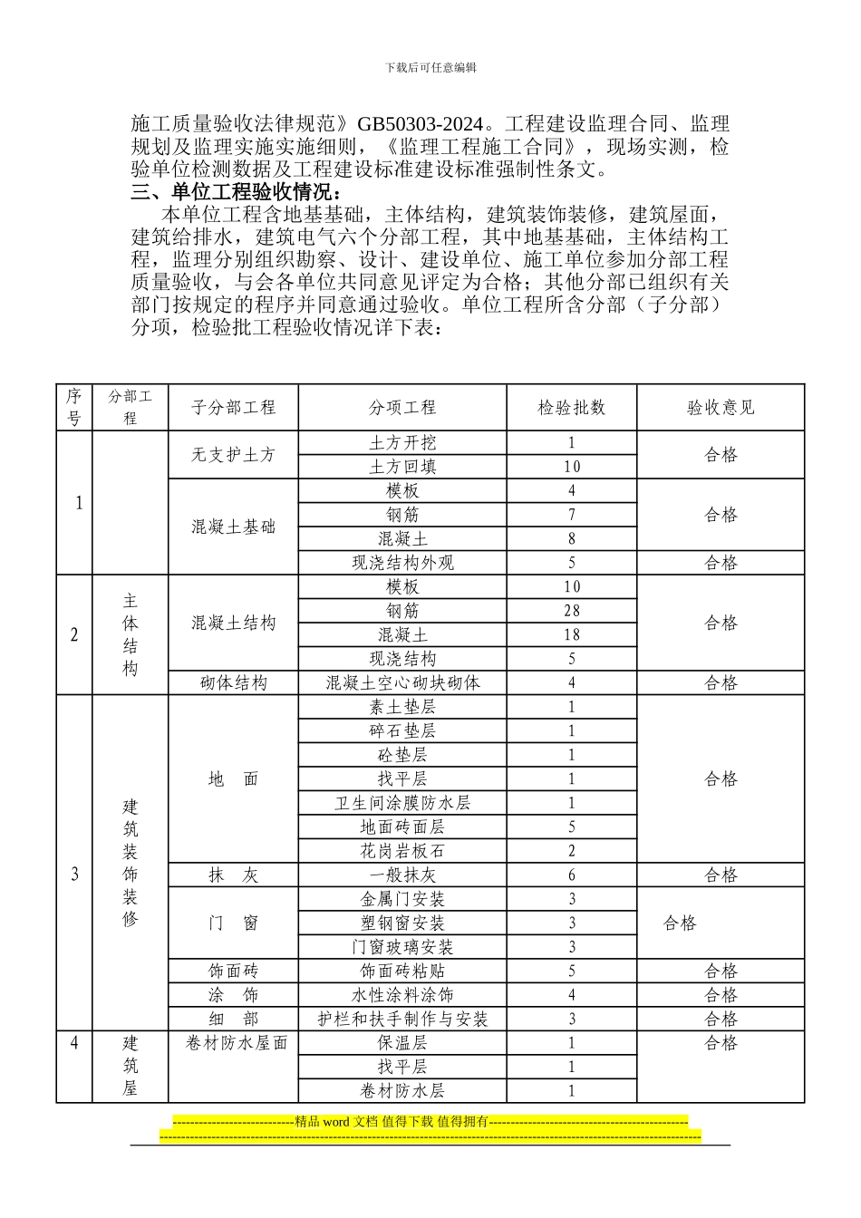
下载后可任意编辑永春县玉斗中学宿舍楼工程 竣工质量评估报告福建众亿工程项目管理有限公司2013 年 4 月 17 日一、 工程概况:建设各方主体单位:工程名称:永春县玉斗中学宿舍楼工程建设单位:永春玉斗中学设计单位:福建华景建筑设计院有限公司设计监理单位:福建众亿工程项目管理有限公司施工单位:福建省益盛建设工程有限公司勘察单位:福建省恒宇工程勘察院有限公司勘察工程建筑面积 1853.5㎡,建筑物总高度 16.9m。四层框架结构。工程类别二级,框架抗震等级三级,七度抗震设防,建筑耐火等级二级,结构设计合理使用年限 50 年。----------------------------精品 word 文档 值得下载 值得拥有---------------------------------------------------------------------------------------------------------------------------------------------------------------------------下载后可任意编辑本工程于 2024 年 12 月 1 日开始施工, 12 月 2 日进行地基验槽,2 月 10 日进行基础分部验收,2024 年 10 月 22 日进行主体分部验收。该工程已按合同、设计图纸和有关法律规范标准完成约定内容,于2024 年 4 月 10 日全部完工。本工程在建设过程中得到质监站、建设单位监理单位的大力支持和严格监控指导,使工程得以顺利完成。二、监理工作和质量评估依据:1、监理工作:受业主委托,我项目部依据“建设工程监理法律规范”和《委托监理合同》等相关制度和法律法规对工程仔细实行监督管理,其质量控制工作如下:1、施工准备阶段的监理工作(1) 编制监理规划。(2) 熟悉设计文件和参加设计技术交底及图纸会审。(3) 审批施工组织设计(方案),并实施监督。(4) 审查承包方的质量保证体系、质量管理体系、技术管理体系。(5) 审查进场施工设备。(6) 检查、复核建筑物定位和各角点测量成果。(7) 审批开工报告。在工程施工前,我方编制了《工程质量控制监理实施细则》,审查施工单位项目部管理人员资质及特种操作人员的上岗证;批阅施工图,参加设计交底和组织图纸会审;检查施工机械性能和质量;审批施工单位提交的《施工组织设计》与施工单位的质保体系(包括组织、管理和技术措施)。2、施工过程的监理工作(1) 主持并参加施工场地例会和各种专题、协调会议。(2) 审查进场的工程设备。(3) 审查工程材料、构配件合格证和相应的复检报告。(4) 对工程进行平行检验并按规定对试块试件和材料实施见证取样和送...

1、当您付费下载文档后,您只拥有了使用权限,并不意味着购买了版权,文档只能用于自身使用,不得用于其他商业用途(如 [转卖]进行直接盈利或[编辑后售卖]进行间接盈利)。
2、本站所有内容均由合作方或网友上传,本站不对文档的完整性、权威性及其观点立场正确性做任何保证或承诺!文档内容仅供研究参考,付费前请自行鉴别。
3、如文档内容存在违规,或者侵犯商业秘密、侵犯著作权等,请点击“违规举报”。

碎片内容

永春县玉斗中学宿舍楼竣工报告

您可能关注的文档

确认删除?
VIP
微信客服
  • 扫码咨询
会员Q群
  • 会员专属群点击这里加入QQ群
客服邮箱
回到顶部