电脑桌面
添加小米粒文库到电脑桌面
安装后可以在桌面快捷访问

2013年福建省会计人员继续教育网上培训在线学习答案VIP免费

2013年福建省会计人员继续教育网上培训在线学习答案_第1页
1/10
2013年福建省会计人员继续教育网上培训在线学习答案_第2页
2/10
2013年福建省会计人员继续教育网上培训在线学习答案_第3页
3/10
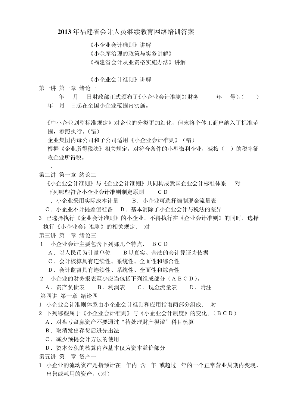
2 0 1 3 年福建省会计人员继续教育网络培训答案 《小企业会计准则》讲解 《小金库治理的政策与实务讲解》 《福建省会计从业资格实施办法》讲解 《小企业会计准则》讲解 第一讲 第一章 绪论一 1. 2011年 10月 18日财政部正式颁布了《小企业会计准则》(财务[2011]年 17号),( B )年 1月 1日起在全国小企业范围内实施。 A. 2012 B.2013 C.2014. D.2015 2.《中小企业划型标准规定》对企业的分类更加细化,但末将个体工商户纳入了标准范围,参照执行。(错) 3. 企业集团内母公司和子公司适用《小企业会计准则》。(错) 4. 根据《企业所得税法》相关规定,对符合条件的小型微利企业,减按( B)的税率征收企业所得税。 A.15 B.20 C.10 D.12 第二讲 第一章 绪论二 1.《小企业会计准则》与《企业会计准则》共同构成我国企业会计标准体系.(对) 2. 下列哪些符合小企业会计准则制定原则 .( BCD) A.小企业采用实际成本计量 B.小企业可选择编制现金流量表 C.小企业不计提差值准备 D.基本消除了小企业会计与税法的差异 3.已选择执行《企业会计准则》的小企业,不得执行在《企业会计准则》的同时,选择执行《小企业会计准则》的相关规定.(对) 第三讲 第一章 绪论三 1. 小企业会计主要包含下列哪几个特点.(BCD) A.以人民币为计量单位 B以真实、合法的会计凭证为依据 C.会计核算具有连续性、系统性、全面性和综合性 D.会计监督具有连续性、系统性、全面性和综合性 2. 小企业的财务报表至少应当包括下列组成部分(ABCD)。 A.资产负债表 B.利润表 C.现金流量表 D.附注 第四讲 第一章 绪论四 1.小企业会计准则体系由小企业会计准则和应用指南两部分组成.(对) 2.下列哪些属于《小企业会计准则》与《小企业会计制度》的变化。(BCD) A.对盘亏盘赢资产不要通过“待处理财产损溢”科目核算 B.取消发出存货后进先出法 C.减少预提会计方法的使用 D.资本公积的核算内容基本仅为资本溢价部分 第五讲 第二章 资产一 1.小企业的流动资产是指预计在 1年内(含1年)或超过1年的一个正常营业周期内变现、出售或耗用的资产。(对) 2.如果属于现金溢余,按实际溢余的金额,借记“库存现金”科目,贷记“营业外收入”科目。(错) 3.企业管理人员李晓出差,预借差旅费 3000元,以现金付讫。作会计分录如下:借:其他应收-备用金(李晓)30...

1、当您付费下载文档后,您只拥有了使用权限,并不意味着购买了版权,文档只能用于自身使用,不得用于其他商业用途(如 [转卖]进行直接盈利或[编辑后售卖]进行间接盈利)。
2、本站所有内容均由合作方或网友上传,本站不对文档的完整性、权威性及其观点立场正确性做任何保证或承诺!文档内容仅供研究参考,付费前请自行鉴别。
3、如文档内容存在违规,或者侵犯商业秘密、侵犯著作权等,请点击“违规举报”。

碎片内容

2013年福建省会计人员继续教育网上培训在线学习答案

小辰3+ 关注
实名认证
内容提供者

出售各种资料和文档

确认删除?
VIP
微信客服
  • 扫码咨询
会员Q群
  • 会员专属群点击这里加入QQ群
客服邮箱
回到顶部