电脑桌面
添加小米粒文库到电脑桌面
安装后可以在桌面快捷访问

2015年高考天津地理试题(清晰、解析)VIP免费

2015年高考天津地理试题(清晰、解析)_第1页
1/6
2015年高考天津地理试题(清晰、解析)_第2页
2/6
2015年高考天津地理试题(清晰、解析)_第3页
3/6
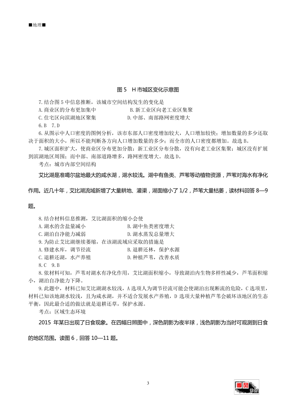
■地理■ 1 2015 年高考天津地理试题(清晰、解析) 第Ⅰ卷 注意事项: 1.每题选出答案后,用铅笔将答题卡上对应题目的答案标号涂黑。如需改动,用橡皮擦干净后,再选涂其他答案标号。 2.本卷共 1l 题,每题4 分,共 44 分。在每题给出的四个选项中,只有一项是最符合题目要求的。 读 2015 年 5 月 某 日 l2 时 海 平 面 等 压 线 分 布 图 (图 1, 单 位 : 百 帕 ), 回 答 1—2 题 。 1.此时出现大风、降温、雨雪天气的地点是 A.a B.b C.c D.d 2.此时最可能出现灾害性海浪的是 A.黄海沿岸 B.台湾海峡 C.海南岛周围海域 D.菲律宾附近海域 1.A 2.D 1.图中给出的是冷锋,冷锋锋后多出现大风、降温、雨雪天气,只有 A 点位于锋后,故选择 A 选项。 2.由图可知,菲律宾附近海域有台风符号出现,并且影响此地的天气系统是气旋,热带气旋即为台风,故选择 D 选项。 考点:天气系统 某 矿物形成于上地慢软流层, 后随岩浆活动到达地表。人们在图 2 所示古火山的岩浆岩及河滩泥沙中均发现了该矿物。读 图 文材料, 回 答 3—4 题 。 3.使该矿物从上地幔软流层到达河滩泥沙中的地质作用,依次应为 A.岩浆喷发 岩层断裂 风化、侵蚀 搬运、沉积 ■地理■ 2 B.岩浆喷发 岩层断裂 搬运、沉积 风化、侵蚀 C.岩层断裂 岩浆喷发 风化、侵蚀 搬运、沉积 D.岩层断裂 岩浆喷发 搬运、沉积 风化、侵蚀 4.剖面图中绘制的火山坡度,与实际的火山坡度相比 A.变陡了 B.变缓了 C.无变化 D.无法判断 3.C 4.A 3.C 由于岩层断裂形成了火山通道,该矿物通过岩浆喷发经火山通道喷出到达地表,在地表经过风化侵蚀后逐渐变成小体积的矿物,受重力影响进入河流,经过流水的搬运、沉积作用最终出现在河滩泥沙中。 4.A 水平方向每一格代表 10 千米,而垂直方向每一格代表 100 米,水平方向的比例尺明显小于垂直方向比例尺,因此实际火山应该比图上火山更缓,图上火山更陡峭一些。 考点:营造地表形态的力量、地形剖面图 读 图 3, 回 答 第 5 题 。 5.结合图 3 判断,在澳大利亚,基本符合地带性分布规律的地理现象是 A.水系的分布特征 B.地形的东西差异 C.热带荒漠的分布 D.矿产的分布特点 5.C 自然环境各要素在地表近于带状延伸分布,沿一定方向递变的规律性,图示热带荒漠、热带草原等向南北 两 侧 递变,属 于地带性分布规律; 而水系、...

1、当您付费下载文档后,您只拥有了使用权限,并不意味着购买了版权,文档只能用于自身使用,不得用于其他商业用途(如 [转卖]进行直接盈利或[编辑后售卖]进行间接盈利)。
2、本站所有内容均由合作方或网友上传,本站不对文档的完整性、权威性及其观点立场正确性做任何保证或承诺!文档内容仅供研究参考,付费前请自行鉴别。
3、如文档内容存在违规,或者侵犯商业秘密、侵犯著作权等,请点击“违规举报”。

碎片内容

2015年高考天津地理试题(清晰、解析)

小辰5+ 关注
实名认证
内容提供者

出售各种资料和文档

相关文档

确认删除?
VIP
微信客服
  • 扫码咨询
会员Q群
  • 会员专属群点击这里加入QQ群
客服邮箱
回到顶部