电脑桌面
添加小米粒文库到电脑桌面
安装后可以在桌面快捷访问

2016供配电专业知识真题(上午)VIP免费

2016供配电专业知识真题(上午)_第1页
1/7
2016供配电专业知识真题(上午)_第2页
2/7
2016供配电专业知识真题(上午)_第3页
3/7
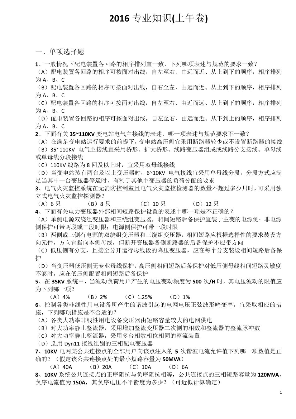
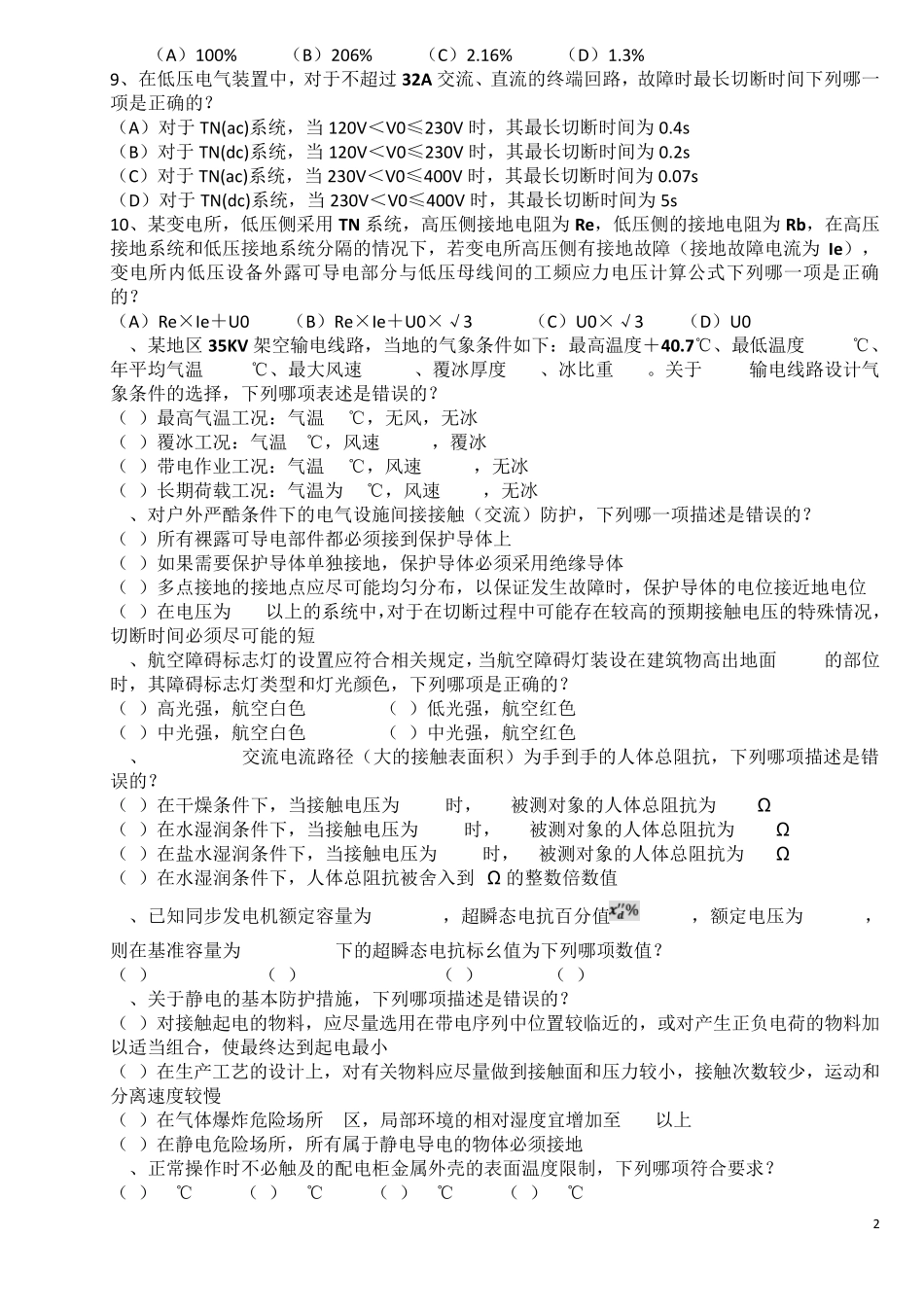
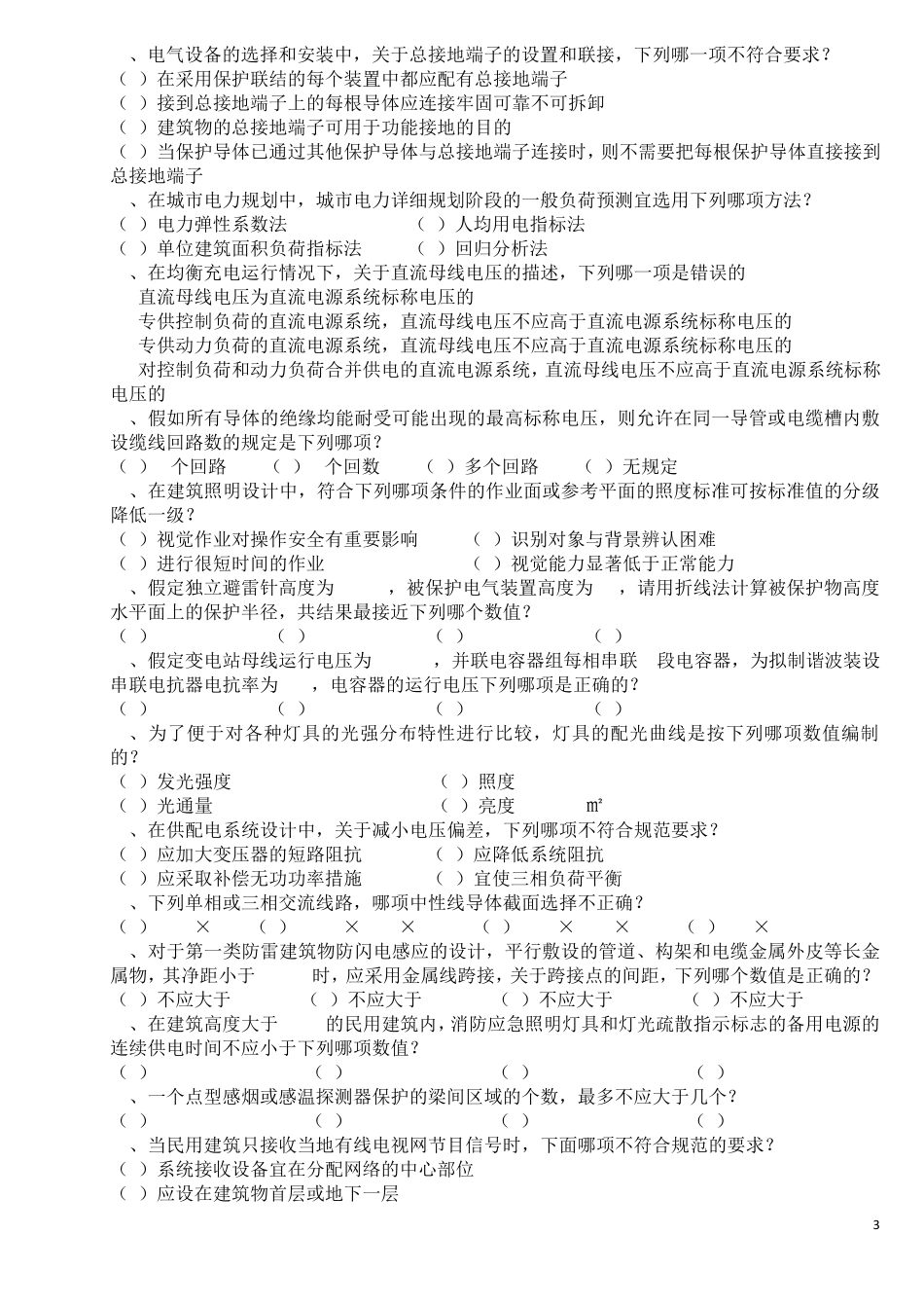
1 2016 专业知识(上午卷) 一、单项选择题 1、一般情况下配电装置各回路的相序排列宜一致,下列哪项表述与规范的要求一致? (A)配电装置各回路的相序可按面对出线,自左至右、由远而近、从上到下的顺序,相序排列为 A、B、C (B)配电装置各回路的相序可按面对出线,自右至左、由远而近、从上到下的顺序,相序排列为 A、B、C (C)配电装置各回路的相序可按面对出线,自左至右、由近而远、从上到下的顺序,相序排列为 A、B、C (D)配电装置各回路的相序可按面对出线,自左至右、由远而近、从下到上的顺序,相序排列为 A、B、C 2、下面有关 35~110KV 变电站电气主接线的表述,哪一项表述与规范要求不一致? (A)在满足变电站运行要求的前提下,变电站高压侧宜采用断路器较少或不设置断路器的接线 (B)35~110KV 电气主接线宜采用桥形、扩大桥形、线路变压器组成或线路分支接线、单母线或单母线分段接线 (C)110KV 线路为 8 回及以上时,宜采用双母线接线 (D)当变电站装有两台及以上变压器时,6~10KV 电气接线宜采用单母线分段,分段方式应满足当其中一台变压器停运时,有利于其他主变压器的负荷分配的要求 3、电气火灾监控系统在无消防控制室且电气火灾监控检测器的数量不超过多少只时,可采用独立式电气火灾监控探测器? (A)6 只 (B)8 只 (C)10 只 (D)12 只 4、下面有关电力变压器外部相间短路保护设置的表述中哪一项是不正确的? (A)单侧电源双绕组变压器和三绕组变压器,相间短路后备保护宜装于主变的电源侧;非电源侧保护可带两段或三段时限;电源侧保护可带一段时限 (B)两侧或三侧有电源的双绕组变压器和三绕组变压器,相间短路应根据选择性的要求装设方向元件,方向宜指向本侧母线,但断开变压器各侧断路器的后备保护不应带方向 (C)低压侧有分支,且接至分开运行母线段的降压变压器,应在每个分支装设相间短路后备保护 (D)当变压器低压侧无专业母线保护,高压侧相间短路后备保护对低压侧母线相间短路灵敏度不够时,应在低压侧配置相间短路后备保护 5、在 35KV 系统中,当波动负荷用户产生的电压变动频度为 500 次/H 时,其电压波动的限值应为下列哪一项? (A)4% (B)2% (C)1.25% (D)1% 6、控制各类非线性用电设备所产生的谐波引起的电网电压正弦波形畸变率,宜采取相应的措施,下列哪项措施是不合适的? (A)各类大功率非线性用电设备变压器由短路容量较大...

1、当您付费下载文档后,您只拥有了使用权限,并不意味着购买了版权,文档只能用于自身使用,不得用于其他商业用途(如 [转卖]进行直接盈利或[编辑后售卖]进行间接盈利)。
2、本站所有内容均由合作方或网友上传,本站不对文档的完整性、权威性及其观点立场正确性做任何保证或承诺!文档内容仅供研究参考,付费前请自行鉴别。
3、如文档内容存在违规,或者侵犯商业秘密、侵犯著作权等,请点击“违规举报”。

碎片内容

2016供配电专业知识真题(上午)

您可能关注的文档

确认删除?
VIP
微信客服
  • 扫码咨询
会员Q群
  • 会员专属群点击这里加入QQ群
客服邮箱
回到顶部