电脑桌面
添加小米粒文库到电脑桌面
安装后可以在桌面快捷访问

机电传动控制课程设计方案任务书以及要求VIP免费

机电传动控制课程设计方案任务书以及要求_第1页
1/11
机电传动控制课程设计方案任务书以及要求_第2页
2/11
机电传动控制课程设计方案任务书以及要求_第3页
3/11
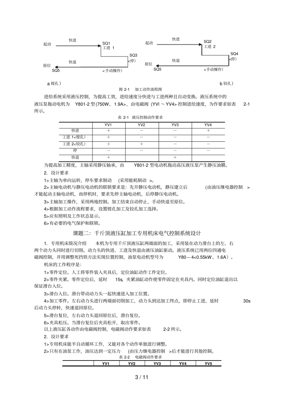
1 / 11 机电传动控制课程设计一、课程设计教案目的及基本要求1.教案目的电气控制系统是由各种低压电器和PLC 控制器按一定要求组成的控制系统。通过机电传动系统课程设计,进一步掌握各种低压电器和PLC 的结构原理、选用及使用;了解器件和系统的关系;培养正确的设计思想、分析问题和解决问题的能力、运用标准与规范的能力。2.基本要求根据设计要求正确地设计主电路和控制电路,合理地选择各种低压电器和PLC控制器,学习与设计有关的编程方法和语言,独立设计控制程序。二、课程设计考核方法及成绩评定1、平时成绩占 20% 遵守纪律,准时上下课,不大声喧哗,不随意走动,不做与课程设计无关的事。认真查找资料,主动提出问题,分析问题,解决问题。听从管理,按时完成设计任务。2、电气图纸占 40% 手绘图纸 三相异步电动机拖动,单向运转。该设备能进行镗孔加工,当更换刀具和改变进给速度时,又能进行铰孔加工(有镗孔与铰孔加工选择>,加工动作流程如图2-1 所示。3 / 11 a 镗孔...

1、当您付费下载文档后,您只拥有了使用权限,并不意味着购买了版权,文档只能用于自身使用,不得用于其他商业用途(如 [转卖]进行直接盈利或[编辑后售卖]进行间接盈利)。
2、本站所有内容均由合作方或网友上传,本站不对文档的完整性、权威性及其观点立场正确性做任何保证或承诺!文档内容仅供研究参考,付费前请自行鉴别。
3、如文档内容存在违规,或者侵犯商业秘密、侵犯著作权等,请点击“违规举报”。

碎片内容

机电传动控制课程设计方案任务书以及要求

确认删除?
VIP
微信客服
  • 扫码咨询
会员Q群
  • 会员专属群点击这里加入QQ群
客服邮箱
回到顶部